此前我们调研了联创电子。公司是百度与地平线的合作伙伴。公司已供应特斯拉目前公司车载镜头和影像模组产品已与特斯拉形成合作。据公司2024年5月公告,现阶段已具备800万像素车载镜头量产能力。

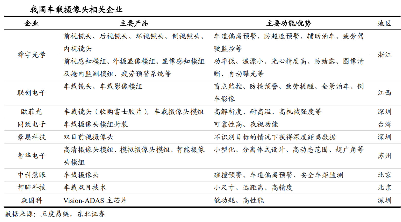
公司为ADAS镜头/模组领先厂商,与蔚来、T客户、比亚迪、Mobileye、英伟达、海外Tier1等紧密合作,核心客户蔚来7月销量创历史新高,23H2合肥工厂投产爬坡也将为车载光学放量增长提供有效保障。8M的车载镜头和模组已获得上述部分客户的定点,也已开始出货。8M镜头技术有比较高的技术门槛,国内能做的大规模量产的商家有限。此外,为缩短北美客户交付周期,公司计划于墨西哥建厂,产能配套叠加良率优势,公司有望在T客户拿下更多份额,同时还可利用海外资源优势挖掘北美潜在客户。
公司作为特斯拉镜头主要供应商之一,受益特斯拉销量快速增长及HW4.0升级两大利好,公司来自特斯拉的收入将有较好提升。另一方面,尽管特斯拉近期降价或对国内造车新势力销量短期造成一定影响,但我们认为在新势力车型8M等高端镜头上量以及公司客户不断拓展的利好推动下,能较好抵消终端客户间竞争的负面影响。公司受益于技术壁垒,市场蓝海给予公司较好发展环境。
联创在车载镜头方面的领先优势:
(1)模造玻璃核心模具自制:包括非球面玻璃镜片模具、非球面塑料镜片模具和塑料镜筒镜座模具自制。较友商外购模具可以更好地降低成本。
(2)通过多个自动驾驶方案商和车厂认证:英伟达认证3款8M镜头,联创占2个;MobileyeQ5认证8M镜头,联创占8颗;同时公司通过了特斯拉、蔚来等自动驾驶技术领先车企的路测认证。
(3)像素持续上探:公司已经和百度Apollo、索尼半导体、黑芝麻智能合作研发出15M镜头。综合来看,我们认为友商布局模造玻璃技术需要1-2年周期,而研发后车企认证周期还需1-2年,高端车载光学业务竞争蓝海给予公司快速发展时间。且据联创公告,订单一旦确定后5-8年内基本不会有较大变动,已确定资源长期可以维稳。
对比联创和舜宇/欧菲光两家企业:我们认为联创体量小更具增长弹性
车载业务:
1)低端镜头方面:舜宇镜头市占率全球第一,欧菲光2015年在低端车载市场布局,目前出货量也高于联创。由于无需使用非球面玻璃镜片,低端镜头技术难度不高,我们认为低端镜头方面联创不具备产能和客户优势。
2)高端:目前主要的8M高端车载镜头供应商为舜宇、联创及欧菲光。相比之下舜宇、联创已经通过特斯拉、Mobileye、新势力等多个路测和车规认证,客户资源积累深厚。舜宇相对联创更具品牌优势,而联创具有模造玻璃产能优势,车载镜头研发已至15M水平。
欧菲光8MADAS前视三目摄像头模组于2022年末方在高合HiPhiZ车型上实现量产,处于客户测试导入阶段。
3)模组:三家厂商均具有手机模组生产经验,车载模组处于起步阶段,主要系与TIER1厂商竞争模组份额。

公司集中资源发展光学产业。一季度公司营业收入光学、触控、应用终端及其他业务,核心光学业务发展顺利,营业收入达11.52亿元,同比增长145.43%,其中车载光学增长迅猛,营业收入达5.38亿元,同比增长301.91%,发展势头良好。公司海外营业收入主要为高清广角镜头和模组以及车载镜头。

管理层拥有产业与技术背景,积累深厚重视产研。联创电子控股股东江西鑫盛投资持有其8.59%股份。韩盛龙先生持有江西鑫盛投资46.72%股份,为联创电子实控人,目前担任江西鑫盛投资执行董事、联创电子董事、江西联智集成电路董事长。韩盛龙先生历任总工程师、厂长等职位,1998年享受国务院颁发的特殊津贴,拥有近30年产业技术背景。公司董事长、总裁曾吉勇为四川大学光学博士、清华大学光学工程博士后,长期深耕于光学领域研究创新。

车载光学增速迅猛,产品结构优化。营收规模高速增长,车载光学业务增速迅猛。2016年-2020年,公司营业收入由29.72亿元增长至75.32亿元,年复合增长率高达26.17%。2021年实现营业收入105.58亿元,同比增长40.18%,实现归母净利润1.12亿元,同比下降31.33%。
2021年营收快速增长主要原因是触控显示业务增长良好,核心光学业务进展顺利,尤其是车载镜头及车载影像模组业务增速迅猛,同比增长615.39%。2021年归母净利润下滑的主要原因是原材料涨价,同时市场竞争加剧。公司2022年前三季度实现营收79.03亿元,同比增长10.99%,实现归母净利润2.04亿元,同比增长8.41%,车载光学领域,销售收入实现同比较大增幅,合肥车载光学产业园处于加速建设,与蔚来汽车合作的8MADAS影像模组顺利量产出货。

近期盈利能力有所恢复。2021年公司毛利率为9.62%,同比下降1.77pct,净利率为0.82%,同比下降1.08pct,毛利率和净利率有所下滑的原因是市场不达预期、原材料涨价等因素导致市场竞争加剧。2022年前三季度公司毛利率为11.58%,净利率为2.78%,盈利能力有所恢复。

光学元件业务占比提升,产品结构优化有望提升盈利能力。近年来光学元件业务的营收占比呈上升趋势,随着车载镜头以及车载影像模组出货量的提升,公司毛利率水平有望迎来持续提升。

期间费用率较为稳定,研发费用稳定增长。

一、车载业务
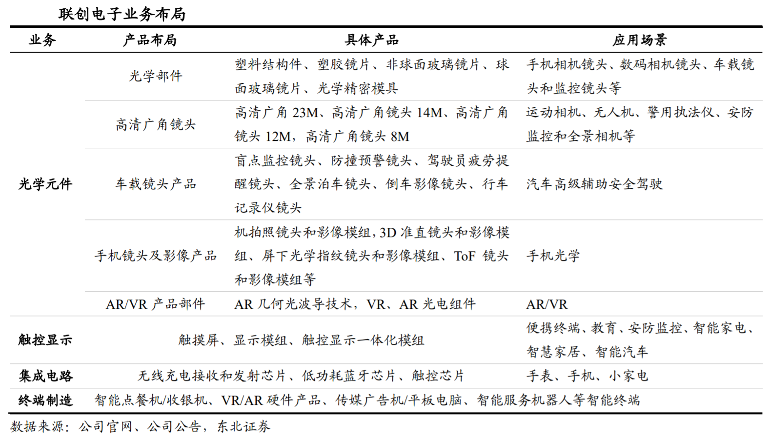
公司镜头产品主要覆盖车载、运动相机、无人机、手机、安防等领域。公司也在不断通过技术创新、丰富产品品类,优化产品结构,提高公司产品竞争力。联创电子是车载高端镜头及模组领先供应商。近年来公司聚焦车载、手机及智能影像设备等光学主业,形成以触控显示业务为辅,智能终端和集成电路业务补充发展的结构。


自研模具,非球面模造玻璃产能领先。玻璃镜头和玻塑混合镜头性能优异,用于车载等高端影像领域。光学镜头是光学成像系统中必备组件,从材质上主要分为塑料镜头、玻璃镜头和玻塑混合镜头三大类。由镜片到镜头,最后组成摄像头模组。
塑料镜头由光学塑料镜片组成,可塑性强,容易制成非球面形状,广泛应用于手机、数码相机等设备。玻璃镜头由玻璃镜片组成,在折射性能、温度特性和耐久性上优势明显,更多用于高端影像领域,如单反相机、高端扫描仪、车载成像系统、高端安防视频监控等设备。玻塑混合镜头由部分玻璃镜片和部分塑料镜片组成,结合两者特点,具有高折射率的光学性能和稳定性,广泛应用于监控摄像头、数码相机、车载摄像头等镜头模组中。

非球面模造玻璃是车载镜头的关键。玻璃镜片制造分为模造和传统冷加工两种方式。传统的玻璃镜片制造需要复杂的步骤,模造技术是通过负压或模压的方式,将加热后的玻璃原料与模具贴合,冷却后形成特定形状的玻璃组件,适合大量生产。镜片从形状上分为球面和非球面,通常球面设计简单,光学性能较差,而非球面制作工艺复杂,对精度要求高,成像效果好。非球面模造玻璃镜片的耐热、耐久、可靠性都优于非球面塑料镜片,特别符合车载镜头要求。

联创自研高精度模具,构筑模造玻璃核心优势。镜头的制造包括模具、成型、组装等环节,其中模具的质量直接影响镜片的成型,因此需要高精度的模具,这不仅需要有经验的设计人员,更需要制造过程中拥有精密加工和检测的基础。联创电子拥有较全面的光学精密模具的工程技术能力,包括非球面玻璃镜片模具、非球面塑料镜片模具和塑料镜筒镜座模具,公司模具大部分为自研,自研高精度模具成为公司竞争力的集中体现。

模造玻璃产能优势明显,车载需求助力业绩增长。要掌握模造玻璃技术,如前文所述,除了要拥有精密的模具加工技术,也需要在光学组件的生产技术、非球面检测技术上拥有深厚的积累。因为在生产流程上的技术要求严格,所以模造玻璃的良率提升以及产能扩张需要长时间积累。联创电子的模造玻璃产能仅次于日本豪雅,未来随着车载等应用对模造玻璃的需求增加,公司模造玻璃的产能优势将成为业绩增长的重要支撑。

公司车载光学业务目前在手订单饱满,未来展望乐观。车载光学行业:技术、客户、产能三重利好推升车载业务高景气度。公司车载光学业务主要生产摄像头镜头及模组,尤其凭非球面模造玻璃规模化生产技术,率先实现8M车载镜头及模组量产出货,在高端摄像头领域具有较高竞争壁垒。
目前公司已获得多个龙头自动驾驶方案商、Tier1厂商定点,并顺利切入核心新能源车企业特斯拉、比亚迪、蔚来、零跑等供应链,在手订单充沛。2022年来多个定点车型陆续量产,随着南昌及合肥在建工厂产能释放,有力保障公司订单兑现节奏。合肥车载光学项目23年底投产预计在2026年达成满产。
联创过去几年在车载方面累计投入30亿研发。在研项目技术储备丰富,研发投入增加维持技术领先优势。公司着眼未来大力进行车载镜头&影像模组研发,在研项目储备丰富,有望助力市场份额进一步提升。
2021年公司研发投入加大,占营收比率从2020年5.0%提升至9.4%。截至2021年底,公司在研项目有前视、侧视、后视、环视以及驾驶员监控摄像头模组,致力于提供全方位的车载产品,同时公司还与国外知名车厂以及Tier1达成密切合作,研发ADAS5/8M长焦和广角镜头。
车载摄像头的产业链上游材料包括光学镜头、滤光片、保护膜、晶圆等,中游包括镜头组、胶合材料、DSP芯片、CMOS芯片等,下游为模组厂商和系统集成商。联创电子的车载产品涵盖光学镜片、镜头组和摄像头模组,其中公司自产的光学镜片均为自用,不对外出售。
光学镜头占车载摄像头成本的14%左右。车载摄像头的主要组成部件包括镜头组、图像传感器(CMOS)以及数字处理芯片(DSP),在成本构成上,图像传感器占成本的一半,模组封装占成本的25%,光学镜头占成本的14%左右。

车规级镜头要求严苛。车载摄像头需要面对各类极端环境,要达到使用安全,必须要通过车规级验证,验证条件集中在耐温、抗震、防磁、防水、使用寿命等方面。以耐温为例,车载摄像头需要在-40至85摄氏度范围内正常工作,并且能适应温度的剧烈变化。除了这些基本要求外,车载镜头作为摄像头的核心组件,还要满足高动态、低噪点、高通光特性、光畸变校正、过滤固定波段光等要求。

公司在研项目还涵盖了:手机光学领域超高像素“G+P”玻塑混合镜头和TOF镜头,高清广角领域大光圈监控镜头的研发。丰富的前沿技术在研项目进一步优化公司产品结构,有望提振公司未来销量。

公司研发投入持续加大,研发人员不断增加,设立各类研究院支持研发。

车载光学国内市场竞争有所加剧,但公司在行业地位较为稳固,尤其是海外市场。车载镜头和模组技术未来会持续迭代,公司做了大量的研发投入,比如新一代更高像素镜头公司去年做了大量的研发投入,进行镜头设计、仿真、测试等研究,公司也持续布局海外,巩固竞争地位,今年公司业绩亏损也受这块研发和海外市场等投入比较大的影响,比如公司在墨西哥建厂的前期投入较大,而短期却没有形成业绩贡献,但对于未来巩固公司车载光学全球地位是非常必要的。墨西哥工厂目前处于试生产中,预计2024年下半年正式量产。去年B客户ADAS摄像头装车延迟,今年会逐步上量。


车载光学毛利率较高,业务持续放量有望带动公司盈利优化。


车载摄像头模组竞争格局分散,国内企业崛起进程加速。目前车载摄像头模组主要由Tier1和Tier2组成,主要企业为加拿大麦格纳、日本松下、法国法雷奥、博世、采埃孚、大陆镜头等企业,整体行业格局较为分散,市场占比第一的麦格纳占比仅为11%。

国产车载镜头份额高于模组,舜宇光学出货量全球第一。2020年舜宇光学车载镜头的出货量位列全球第一,市场占有率超过30%。得益于精密光学产业基础,同时受下游汽车工业带动,日本车载镜头厂商在份额前八厂商中占据五个。在规格更高的ADAS镜头中,舜宇光学占据半壁江山,市占率达到50%,富士胶片占据12%,京瓷、LCE各占5%份额。

国内厂商培植于手机产业链,闪耀于智能汽车产业链。舜宇光学、欧菲光等由手机摄像头领域延伸至车载摄像头镜头,舜宇光学2014年开始车载模组业务,目前出货量全球第一,成为行业领导者。
联创电子2015年开始布局车载业务,当年通过车规认证。欧菲光2018年收购富士天津,获得1000多项镜头专利,进军车载镜头市场。此外,国内近年出现布局ADAS领域的创业公司,拥有包括摄像头模组、芯片以及软件算法在内的整套解决方案,如中科慧眼、智谋科技、森国科、四维图新、创来科技等。
特斯拉更新HW4.0平台,有望加速高端摄像头规模装车。特斯拉于4Q22业绩会上表示将于2023年中推出的Cybertruck上首次搭载HW4.0平台。据《韩国经济日报》报道,2022年中三星电机获得了特斯拉HW4.0的500像素摄像头模组4-5万亿韩元(32-40亿美元)订单。特斯拉作为行业智能驾驶技术先驱及纯视觉方案引领者,HW4.0像素升级印证了高端摄像头的必要性。我们认为这会带动造车新势力快速跟进ADAS高端摄像头上车方案,随后会进一步促使BBA等燃油车企跟随。看好未来两年高端摄像头规模化装车趋势。

公司作为特斯拉镜头主要供应商之一,受益特斯拉销量快速增长及HW4.0升级两大利好,公司来自特斯拉的收入将有较好提升。另一方面,尽管特斯拉近期降价或对国内造车新势力销量短期造成一定影响,但我们认为在新势力车型8M等高端镜头上量以及公司客户不断拓展的利好推动下,能较好抵消终端客户间竞争的负面影响。公司受益于技术壁垒,市场蓝海给予公司较好发展环境。
联创在车载镜头方面的领先优势:
(1)模造玻璃核心模具自制:包括非球面玻璃镜片模具、非球面塑料镜片模具和塑料镜筒镜座模具自制。较友商外购模具可以更好地降低成本。
(2)通过多个自动驾驶方案商和车厂认证:英伟达认证3款8M镜头,联创占2个;MobileyeQ5认证8M镜头,联创占8颗;同时公司通过了特斯拉、蔚来等自动驾驶技术领先车企的路测认证。
(3)像素持续上探:公司已经和百度Apollo、索尼半导体、黑芝麻智能合作研发出15M镜头。综合来看,我们认为友商布局模造玻璃技术需要1-2年周期,而研发后车企认证周期还需1-2年,高端车载光学业务竞争蓝海给予公司快速发展时间。且据联创公告,订单一旦确定后5-8年内基本不会有较大变动,已确定资源长期可以维稳。
对比联创和舜宇/欧菲光两家企业:我们认为联创体量小更具增长弹性
车载业务:
1)低端镜头方面:舜宇镜头市占率全球第一,欧菲光2015年在低端车载市场布局,目前出货量也高于联创。由于无需使用非球面玻璃镜片,低端镜头技术难度不高,我们认为低端镜头方面联创不具备产能和客户优势。
2)高端:目前主要的8M高端车载镜头供应商为舜宇、联创及欧菲光。相比之下舜宇、联创已经通过特斯拉、Mobileye、新势力等多个路测和车规认证,客户资源积累深厚。舜宇相对联创更具品牌优势,而联创具有模造玻璃产能优势,车载镜头研发已至15M水平。
欧菲光8MADAS前视三目摄像头模组于2022年末方在高合HiPhiZ车型上实现量产,处于客户测试导入阶段。
3)模组:三家厂商均具有手机模组生产经验,车载模组处于起步阶段,主要系与TIER1厂商竞争模组份额。
二、手机业务
公司手机光学业务主要以订单为导向,结合市场需求灵活调整产能安排。手机光学:公司短期受终端客户(中兴、联想、三星、华为、OPPO)品牌市占率波动,24年后受益于玻塑、3DSensing等技术带来的新需求,预计22-24年收入CAGR5.1%。公司新建立的年产2.6亿颗中高端手机镜头的产能,手机镜头和模组设备稼动率较高。目前,公司手机光学业务已进入知名品牌手机厂商供应链。
公司玻塑镜头已进入知名品牌手机厂商供应链。公司高清广角镜头的需求也逐步复苏。公司触控显示业务自2023年第四季度开始有所回暖,2024年较2023年有望好转。公司模造玻璃镜片目前产能约为7KK/月,模造玻璃镜片主要对应的是车载镜头和高清广角镜头。

手机玻塑镜头有望带来新增长,传统业务转型持续推进。公司手机光学有望受益玻塑镜头升级趋势,且公司持续推动传统业务转型,手机光学拓展VRAR及机器视觉应用,传统触控则向车载屏等转型。车载光学领域除摄像头外,氛围灯、激光雷达、AR-HUD等业务也将持续贡献增长。

国产摄像头模组厂出货量位居前列。摄像头模组厂商主要分布在日韩、中国大陆等地区,2020年全球前五大摄像模组厂商的市场份额合计约59%,其中LGInnotek位列第一,市占率为17%,其次是国内厂商舜宇光学、欧菲光,占比分别为13%、11%。根据旭日大数据,2021年11月国内手机摄像头模组出货量前三分别是欧菲光、舜宇和丘钛。

在手机光学和手机屏方面,公司为传音的重要供应商
其他光学:公司是运动、全景相机领域光学龙头,分别是GoPro及Insta360独供/一供,近年来切入无人机、安防、AR/VR新兴领域,供货大疆、AXON、华为等龙头企业,随新兴领域开拓,预计22-24年收入CAGR36.3%。
三、其他业务
公司触屏业务目前已有一部分剥离,剩余产能已经优化客户结构和产品结构,部分产能向车载显示转移。触控显示:公司触显业务绑定京东方、深天马、华勤、闻泰、三星、VIVO等大客户,由消费电子向智能家居、安防、车载触控领域开拓,预计22-24年收入CAGR2.4%。

触控显示产品结构不断丰富。公司触控显示产业的产品主要包括触摸屏、显示模组以及触控显示一体化模组,产品广泛应用于便携终端、教育、安防监控、智能家电、智慧家居、智能汽车等领域。公司围绕京东方集团等上游客户开展合作,丰富产品结构,积极开拓各领域的产品应用,在平板电脑、智能音箱、POS机等配套触控显示产品出货量快速增长。
绑定知名客户,扩大产业规模。客户方面,联创电子服务于三星、vivo、京东方、深天马、华勤、闻泰等客户,其中京东方的国际一线品牌项目由公司承接,深天马的合作已规模量产。公司注重项目管理,在现有客户资源的基础上,积极开拓新客户。

收购韩国美法思,布局无线充电和触控芯片。2016年,公司于韩国美法思在南昌合资设立江西联智集成电路,承接韩国集成电路模拟芯片的转移。2020年6月,联创电子出资认购韩国美法思14.14%股权,布局触控芯片、无线充电芯片等,向触控IC产业延伸。江西联智将无线充电芯片作为核心产品,已经完成20W无线充电接收和发射芯片、5W级无线充电专用接收芯片的研制,并且大批量供应华为和三星的智能手表、飞科、美的、方太等小家电。
四、同业对比
1.收入:1H22收入体量:舜宇>欧菲光>联创。
舜宇收入体量大,车载业务对整体收入边际贡献较低。
欧菲光受制于消费电子业务拖累,整体难收入边际改善。
联创车载业务初始体量小,过去两年顺利完成大批量客户导入,未来车载业务将高速增长。但受制于车载业务占比较低,触控显示、终端制造等高占比业务增速慢,整体收入增速不快。
2.净利润:22-24E净利润复合增速绝对值:欧菲光>联创>舜宇。
净利润方面:舜宇边际变化逻辑与上述收入情况一致。
欧菲光的净利润随着智能汽车业务增长有望同比转正,因此边际改善幅度较大。
联创高占比业务触控显示、终端制造等盈利水平不佳,净利润贡献量小。光学业务是公司核心,因此随着高毛利的车载光学业务占比快速提升,有望较好改善公司盈利能力,业绩具有较大弹性。
参考资料:
20240627-华金证券-特斯拉智能驾驶方案简剖
本报告由研究助理协助资料整理,由投资顾问撰写。投资顾问:王德慧(登记编号:A0740621120003)



