投资人联合举报!“百亿级私募”爆雷?
近日,记者采访获悉,部分投资人举报了自称是百亿级私募的上海雷根资产管理有限公司(简称“雷根基金”)。
相关委托律师提供的举报信显示,2023年4月,雷根基金旗下海外基金宣告进入提前清算程序,但至今仍未完成清盘,投资人发现产品无法兑付后,找到雷根基金询问情况,却始终没有获得基金底层资产的具体信息。
迫于无奈,多位投资人从公开披露信息、托管方等方面寻找线索,发现这家号称港股打新、投资中资美元债的“百亿级私募”,不仅存在变相保本、信息披露不到位等合规问题,还使用基金资产高位接盘自己或关联方持有的股票。
面对投资人的指控,记者第一时间联系雷根基金相关人士核实,截至发稿时,尚未得到正式回复。
兑付危机后雷根基金“打太极”
公开资料显示,雷根基金成立于2014年,母公司为李海龙、李金龙兄弟控制的雷根实业集团有限公司(下称“雷根集团”)。中国证券投资基金业协会(下称“中基协”)披露的数据显示,雷根基金的境内资产管理规模为20亿-50亿元。雷根基金官网则宣称目前境内外管理规模100亿元左右。
近日,投资人委托的律师向记者提供的举报信显示,2022年,基于雷根基金销售人员的宣传和推荐,吴亮(化名)购买了“雷根国际增长基金VI SP”(Regan International Growth Fund VI SP,“简称SP6基金”)。
彼时,雷根基金称SP6基金的特点为:中低风险、安全性高、开放认购、每年定期开放赎回且流动性非常好。2022年10月吴亮向李海龙及其运营人员预先通知2023年1月到期后将申请赎回在SP6基金的投资份额,让其通知基金的行政管理人(NuBright)执行赎回。
不过自2023年1月起,举报人多次催促李海龙及基金运营人员,要求其尽快履行赎回义务,雷根基金却拒不执行赎回。2023年2月,吴亮向行政管理人Nubright询问基金赎回情况,但Nubright表示从2022年10月开始,其从未从雷根基金处收到吴亮的任何赎回申请。

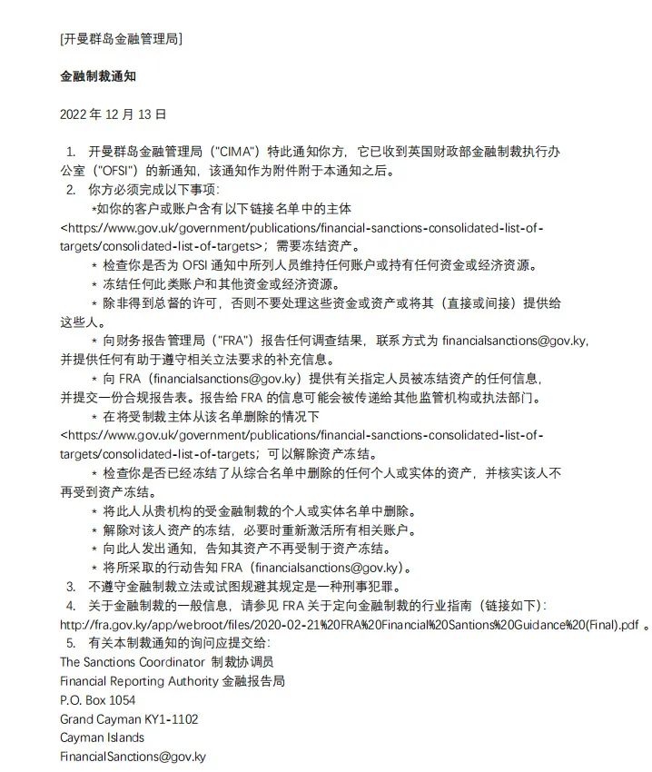
吴亮随即向李海龙询问情况,李海龙便向其出具了一份显示为开曼群岛金融管理局(CIMA)出具的《金融制裁通知》。李海龙称,2022年12月基金收到了该通知,因有相关投资人涉嫌洗钱,其旗下基金账户已被银行冻结,并且CIMA指令问题没有查清前不得执行赎回。
吴亮称,诡异的是,这份所谓由CIMA出具的中文通知既没有被通知人,也没有落款。经向基金行政管理人并通过开曼律师向CIMA核实,CIMA反馈基金及相关投资人均不在其制裁名单上。该文件不排除是雷根基金伪造的。作为基金行政管理人的NuBright也从未见过这份文件。而且吴亮多次要求李海龙披露基金底层资产,但他一直遮遮掩掩,拒不披露。

吴亮透露,2023年4月,雷根基金开始就SP6基金在内的多只基金发布通知,宣称无限期暂停基金赎回、不向投资人付款,也不再向投资人披露基金净值,直到其另行通知。
吴亮还从其他投资人处了解到,包括雷根招金全天候6号私募证券投资基金(简称“全天候6号”)、雷根添宝全天候一号私募投资基金(简称“全天候一号”)在内的多只境内私募基金,也于2023年初前后陆续发布清盘公告,但却未能获得偿付,部分投资人此前还和雷根基金签署了回购协议约定保本保息及固定的年化收益。
底层资产暗藏“猫腻”
从雷根基金的路演材料来看,其擅长港股打新,并通过收益互换投资中资美元债,为何多只产品如今难以兑付?底层资产又因何遮遮掩掩?
从投资人提供的全天候6号清算公告和托管人广发证券出具的基金投资情况说明来看,截至1月6日,全天候6号的总资产中,除98.87元的银行存款外,其余3170.9万元皆为未变现资产,全部投向了私募基金,即起复精选混合一号私募证券投资基金(下称“起复1号”)和起复精选混合七号私募证券投资基金(下称“起复7号”)。全天候一号私募基金的清盘报告中,同样出现了起复精选混合六号私募证券基金(以下简称“起复6号”)的身影。

那么起复投资旗下产品又将钱投去何方?
华泓科技年报显示,截至2020年底,公司前十大股东出现了起复1号、6号和7号的身影,与此同时,上海超辰文化传播有限公司(下称“上海超辰”)、上海玉屹实业有限公司(下称“上海玉屹”)、雷根实业集团有限公司、雷根有道基金、雷根多策略基金等也出现在股东名单中。

梳理公开资料可以发现,以上股东几乎均与李海龙、李金龙有着千丝万缕的联系。
具体来看,上海玉屹的实控人田玉凤同时担任上海雷根投资中心(有限合伙)的股东,而且上海超辰和上海玉屹在天眼查上备注的电话相同,雷根实业集团有限公司则是上海雷根资产管理有限公司的全资母公司,法定代表人为李金龙。

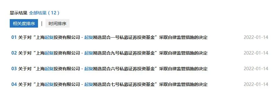
2020年5月,全国中小企业股份转让系统披露的自律监管措施决定书显示,2019年6月26日至2020年2月21日,“上海雷根资产管理有限公司-雷根多策略基金”及与其涉嫌关联的账户在参与华泓科技、金政科技、惠同股份、欧耐新材交易的过程中,大量或频繁进行反向交易。同一时间,上海超辰也因同样的问题被全国股转公司采取自律监管措施。


值得一提的是,类似的操作,在金政科技上也出现了。
年报数据显示,截至2021年底,金政科技第一大股东正是李金龙,起复1号、6号、7号、9号、上海超辰和上海玉屹也均在股东名单之列。

2022年,全国中小企业股份转让系统(简称“股转系统”)对起复1号、6号、7号和9号基金连续发布了四则自律监管公告,限制账户交易6个月。原因是,2021年8月11日至2022年1月5日期间,这几只基金与其关联账户在参与新三板公司金政科技交易的过程中,以异常价格大量或频繁进行反向交易,造成市场价格异常或秩序混乱。
2021年10月21日至2022年1月7日,上海超辰账户也在参与全国中小企业股份转让系统挂牌股票金政科技交易的过程中,存在异常价格申报并成交的行为。

北京市隆安律师事务所高级合伙人陈绍平表示,从各种公开信息来看,高度怀疑雷根基金的操作模式是:发行产品募资后,以起复投资等私募为通道,通过嵌套的方式掩人耳目,使投资人的资金最终流向李海龙兄弟实际控制或高度关联的新三板公司,疑似让私募基金投资人高位接盘,关联方高位套现离场。
投资标的业绩“一言难尽”
2022年8月金政科技在新三板终止股票挂牌,2023年4月华泓科技也从新三板摘牌。如此一来,股票的流动性进一步降低,产品清盘变现的可能性也随之降低。
而且从公司质地来看,金政科技2021年末总资产仅892.32万元,营业收入仅1026.11万元,亏损417.88万元;华泓科技2021年末公司总资产也仅为378.67万元,营业收入为447.62万元,亏损381.5万元。


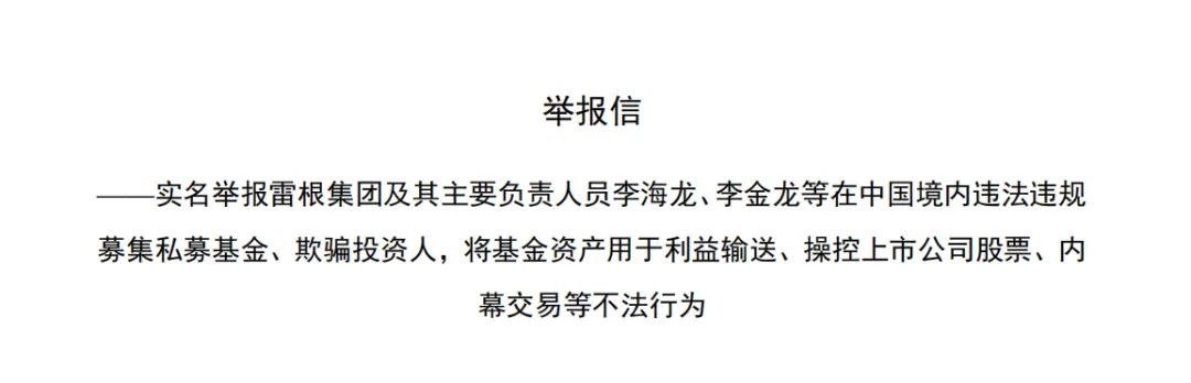
值得一提的是,接触过多位雷根基金投资人的律师告知记者,一直以来,雷根基金的产品投资运作报告极为简单和敷衍,而且自其大规模发布公告,宣布全面违约甚至是启动基金清盘后,其甚至连所谓净值报告也暂停不发布,对资金流向从未披露且至今仍拒不作任何解释。多位投资人已经向监管部门递交了举报信。

针对产品真实的底层资产、运作情况、后续清盘处置计划等问题,记者联系了雷根基金相关人士确认,但部分人员已经离职。而且记者拨打了多位业内人士提供的李金龙的电话,电话接通后对方听到记者身份后便称“打错了”,并挂断电话。
目前,相关事件的全貌尚未展现,上海证券报记者将持续跟进报道。
(来源:上海证券报)
免责声明:本页所载内容来旨在分享更多信息,不代表九方智投观点,不构成投资建议。据此操作风险自担。投资有风险、入市需谨慎。
推荐阅读
相关股票
相关板块
相关资讯
扫码下载
九方智投app
扫码关注
九方智投公众号
头条热搜
涨幅排行榜
暂无评论
赶快抢个沙发吧