又被减持!芯片龙头8个月缩水1000亿
在半导体芯片概念全线反弹之际,汇顶科技披露,大基金的年内减持已实施完毕。
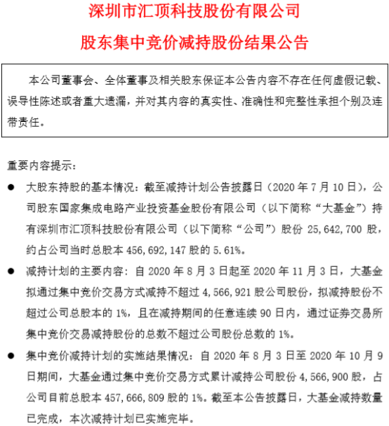
汇顶科技10月12日晚公告,国家集成电路产业投资基金(简称:大基金)8月3日至10月9日累计减持1%的公司股份,合计约456万股。截至公告披露日,大基金减持数量已完成,此次减持计划已实施完毕。按汇顶科技8月3日至10月9日期间的均价计算,大基金此次通过减持,套现约9亿元。
因在今年牛市行情展开之前,公募、社保、大基金就已赚的盆满钵满,在机构接连减持兑现的刺激下,汇顶科技在今年A股“牛市”中市值缩水1000亿,期间股价下跌高达54%。在连续上涨十二个月后,汇顶科技在2020年2月25日股价触及高位,彼时市值超过1770亿,而截至2020年10月12日收盘,汇顶科技市值为779亿。

大牛市腰斩股价,大基金年内套现9亿
大基金对汇顶科技的减持终于告一段落。汇顶科技10月12日晚公告,大基金8月3日至10月9日累计减持1%的公司股份,合计约456万股。截至公告披露日,大基金减持数量已完成,此次减持计划已实施完毕。按汇顶科技8月3日至10月9日期间的均价计算,大基金此次通过减持,套现约9亿元。

在芯片半导体成为中美贸易战的核心领域开始,自2019年初A股市场开始逐步关注半导体概念,汇顶科技在这波大行情中显著受益。自2019年2月开始,汇顶科技股价累计上涨了12个月,重仓汇顶科技的公募基金在2020年牛市到来之前,就已赚得盆满钵满。
在2020年2月25日触及股价高点后,汇顶科技成为年内股价表现最差的股票之一,尽管A股在2020年上半年走出了大牛行情,但汇顶科技却成为资金嫌疑的对象,自2020年2月25日开始至2020年10月12日,汇顶科技在“牛市”中股价累计下跌了54%。
当股价日渐新高后,不仅公募基金在减持,社保基金也在股价拉到高位后,溜之大吉。
券商中国记者注意到,截至2019年12月底,社保基金503组合持有汇顶科技480万股,为汇顶科技的第九大股东,而在今年6月底,社保基金503组合已从汇顶科技的前十大股东名单中淡出。
由于大基金是在今年8月3日开始减持汇顶科技的,此时汇顶科技早已经历近六个月的下跌,可以说,公募和社保基金相对于大基金,对股价、估值、趋势以及性价比等因素更为敏感。
与三星等芯片半导体巨头在疫情中的表现完全不同的是,尽管巨头们也受到疫情的影响,但三星等公司净利润依然同比大幅增长,而身披芯片半导体概念的汇顶科技却显示出抗风险能力不足的一面,业绩受到疫情较大影响。
在今年疫情期间,公司承认受到较大影响。汇顶科技在2020年半年报中表示,公司2020上半年实现综合毛利率51.63%,同比降低10.10个百分点,净利润率为19.55%,同比降低 15.68 个百分点,其中研发费用8.35亿元,同比增长82.30%,公司归属于母公司所有者的净利润为5.97亿元,同比下降 41.26%。
虽然大基金此番卖的较晚,但考虑到大基金是在2017年11月入股汇顶科技的,拉长时间看,大基金投资收益已极为丰厚。
2017年11月22日晚间,汇顶科技披露,为支持公司成为国际领先的触控芯片和指纹识别芯片设计公司,国家集成电路产业投资基金斥资28.3亿元获得公司6.65%股权,这是大基金投资的第17家A股公司。自公告日起,汇顶科技股价累计上涨65%。
汇顶科技当时表示,大基金收购公司股份,是为了发挥其支持国家集成电路产业发展的引导作用,进一步提升公司研发能力和技术水平、推动公司产品的产业化应用,支持公司成为国际领先的触控芯片和指纹识别芯片设计公司,带动国家芯片设计产业的整体发展。
半导体风云再起,高估值是硬伤
就在汇顶科技公告大基金年内减持完毕之际,当日A股市场半导体概念再掀风云,芯片板块以4.59%的涨幅领涨A股。截至收盘,科创板思瑞浦大涨20%,国民技术、沪硅产业、派瑞股份、芯海科技、中芯国际等跟涨,涨幅皆超12%。北方华创,新洁能,立昂微等涨10%。

中信证券认为,大基金一期投向制造、设计、封测、设备材料等产业链各环节投资比重分别是63%、20% 、10%、7%。大基金二期2000亿元规模,自2020年开始投资,上半年已有中芯国际、紫光展锐等重点项目开展。这可能暗示今年下半年或明年,大基金在A股市场或继续展开项目合作,入股大基金所关注的半导体与芯片产业上市公司。
国海证券也指出,考虑到华为禁令、中芯国际被列出口限制等影响,国内半导体产业链不确定性大幅度增加将不可避免。过去数十年全球半导体行业一直遵循螺旋式上升的规律,重大技术变革是推动行业持续增长的内在动力,我们认为华为禁令、中芯事件并不会改变半导体产业的长期发展趋势,半导体仍是未来3-5年科技投资主线。当前时间点我们重点推荐受华为禁令、中芯事件影响相对较小的功率半导体和部分和部分模拟芯片领域。
东吴证券认为,上半年电子行业景气度回升,消费电子、半导体龙头延续高速增长。半导体板块增速依旧领先,电子制造、光学元件实现快速增长。细分领域领军企业的业绩增速领先:具体到个股来看,半导体板块的韦尔股份、晶方科技、睿创微纳、电子制造板块的蓝思科技、创世纪、闻泰科技、光学元件板块的欧菲光、森霸传感、激智科技的归母净利润增幅位居行业前列。展望三季度,得润电子、大立科技、高德红外、天津普林、三利谱、长盈精密、漫步者、歌尔股份、雅克科技等公司预计2020年前三季度业绩实现较大增长。
不过,A股半导体与芯片产业的估值问题也饱受争议,此举也导致重仓半导体与芯片的公募基金在今年的A股市场中出现较大的净值回撤。根据券商披露的信息,中美半导体产业对比:中美上市公司市值相差6.6倍,营收相差13.8倍,净利润相差51.9倍。在选取的标的范围内,A股市场半导体公司过去四年平均70倍PE(当年PE),美股半导体公司平均约20倍。
(来源:券商中国)
免责声明:以上内容仅供参考学习使用,不作为投资建议,此操作风险自担。投资有风险、入市需谨慎。
推荐阅读
相关股票
相关板块
相关资讯
扫码下载
九方智投app
扫码关注
九方智投公众号
头条热搜
涨幅排行榜
暂无评论
赶快抢个沙发吧