突然回暖!一天大卖50亿 又有爆款基金刷屏!更多在路上
一度爆款基金频出的热销盛况已然不在,近期新基金发行市场略显平淡。而5月18日即本周一,一款新基金又出现热销局面,一日吸金或超过50亿,引起市场关注。
数据也显示,受益于年初两个月的权益类基金不俗的销售成绩,今年以来偏股型基金总募集金额也节节攀升,整体超过4500亿元,成为历史小高潮期。
又见权益基金热销
近期市场发行平淡之际又传出爆款基金出现的消息。
据渠道人士表示,5月18日刚刚进入发行的汇添富优质成长基金,托管行为宁波银行。这只基金受到市场关注,仅从宁波银行渠道看,早上开售仅38分钟就破11亿元,速度非常快。而随后陆续发出了15亿等喜报,截至中午时分销售量超过25亿元。
而基金君随后从银行等渠道了解到,中午汇添富优质成长销售量就达到30、40亿,当日各种渠道一起,汇添富优质成长基金销售量已经超过50亿大关!
不过从该基金的发售公告来看,这只基金募集期限自2020年5月18日至2020年5月22日,并没有设置规模上限。而截至记者发稿时止,没有相关提前结束募集公告,意味着还将继续发行,募集规模还将节节攀升。
从汇添富优质成长基金来看,拟任基金经理杨瑨是汇添富自主培养的优秀基金经理的代表,长期从事TMT行业的投资研究工作,对新兴成长产业各个领域的行业演进、行业特征有持续的研究和分析经验,对企业的商业模式有深刻的理解,擅长以全球化视角,自下而上分析公司治理、管理团队、竞争优势,同时兼顾在行业策略和投资主题上保持前瞻性和深入性。而从他近期观点来看,经济社会的发展主要来自于两个重大的驱动力,一个叫科技创新,一个叫消费升级,而该基金主要掘金这两大领域。
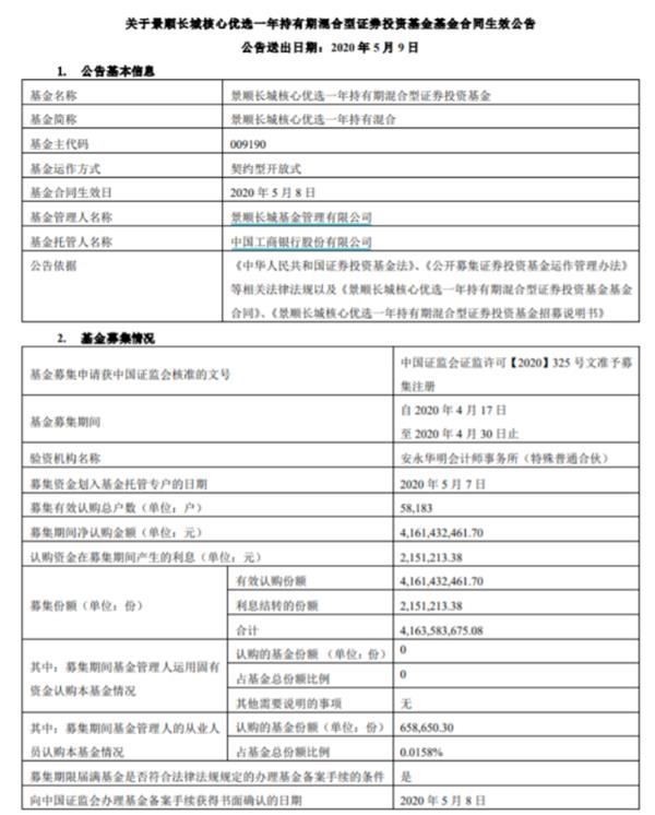
实际上,5月份基金发行较为平淡,只有一些知名基金经理管理基金受到市场欢迎。比如景顺长城核心优选一年持有混合基金在5月9日宣布成立,首募规模41.61亿元。而该基金的募集期间为4月17日至4月30日,募集期间共获得有效认购户5.82万户,净认购金额和有效认购份额分别为41.61亿元和41.61亿份。该基金由绩优基金经理余广管理。截至目前,余广管理的基金规模超过了50亿元,任职期间最佳回报率超过了300%。

据一位业内人士表示,近两年明显出现具备良好历史业绩的明星基金经理有很强的号召力,基金公司也希望借势把偏股基金的管理规模做大,形成良性循环。
还有不少权益基金在路上
实际上,后续还有不少优质基金经理的权益基金在路上。
比如一些知名基金经理后续都有产品出炉,如银华基金的刘辉、博时基金的葛晨、南方基金的茅炜和王博、信达澳银的冯明远、大成基金刘旭等。若近期市场持续回暖,可能这些基金也会有较好的募集表现。


偏股型基金年内募集超4500亿
受益于今年前两个月权益类基金不俗的销售成绩,年内偏股型基金总募集金额也节节攀升,整体超过4500亿元,成为历史上的小高潮。
数据显示,截至5月18日,今年以来成立新基金达到470只,合计发行份额为6678.5亿份,其中股票型基金、混合型基金分别成立101只、185只,合计发行份额分别为1206.5亿份、3315.67亿份,如此以来权益基金的规模合计4522.17亿元,平均规模为15.8亿元。
今年前两个月,市场行情较好,投资者入市热情高涨,权益基金募集规模爆棚,形成史上第三次权益基金发行高潮。前两波权益基金发行高潮出现在2007年和2015年:2007年1月至9月合计成立了31只权益基金,募集规模合计2806.8亿元,平均单只募集90.54亿元;2015年上半年成立了394只新基金,合计募集规模超过1万亿元,平均募集规模25.89亿元。
今年一季度基金销售再度火爆,每周都有“日光基”、千亿资金追捧、比例配售创出新低……募集规模超50亿元的产品达到21只,还出现了4只百亿规模的权益新基金,分别为易方达研究精选、汇添富中盘积极成长、汇添富大盘核心资产和华夏中证新能源汽车ETF。
权益基金“一日售罄”情况明显增多,今年以来宣布“一日售罄”的权益基金达到30只。不过,基金发行的火爆并非全面开花,爆款基金主要聚集在兴全、睿远、汇添富、易方达、富国等基金公司旗下产品,资金追逐的对象是拥有良好口碑基金经理发行的新基金。此外,在火爆的发行市场上基金公司表现得较为理性,面对狂热的资金并没有盲目扩张规模,多只基金实行了限额发售。
新基金募集的资金将为市场带来更多新“弹药”。若按照60%的平均仓位计算,今年以来新发权益类基金将给市场带来约2700亿元的增量资金。
(文章来源:中国基金报)
免责声明:以上内容仅供参考学习使用,不作为投资建议,此操作风险自担。投资有风险、入市需谨慎。
推荐阅读
相关股票
相关板块
相关资讯
扫码下载
九方智投app
扫码关注
九方智投公众号
头条热搜
涨幅排行榜
暂无评论
赶快抢个沙发吧