国产替代悄然加速!25%超高增速 中国新材料力压全球

新材料的诞生往往伴随经济结构的调整,尤其是信息技术进步和工业升级将加速新材料发展。全球经济风起云涌,资本嗅到的,是背后经济结构大调整的机遇。
一、万全准备:25%超高复合增速碾压全球,行业拐点临近
早在2016年,新材料产业地位就已上升到国家战略层面,作为国民经济的先导性产业和高端制造及国防工业发展的关键保障。
新材料行业投资额从2013年的17.5亿元人民币,增长至2017年的125.7亿元人民币,5年增长6倍多,年均增长率达到48.4%。
2010-2017年我国新材料产业复合增速高达25%,较世界平均水平高出15个百分点,行业龙头复合增长高达50%-60%。到2017年我国新材料产业销售规模已达3.1万亿元。
二、牛股辈出:自主可控带来万亿市场新机遇
年初以来,5G、半导体、云计算等概念各显神通,各种概念股走出惊人的涨幅。
一复盘,你会发现作为各大高端制造行业必备的新材料,也理所当然地享受着这场资本盛宴:
翻倍的新材料巨舰博威合金(高端合金材料):

还有近期一骑绝尘的有研新材(高端金属靶材):

资本也早早嗅到这一历史机遇。
据前瞻产业研究院的统计,2015-2019H1期间,有一定营业收入或者净利润、毛利率居成长期和成熟期的新材料项目已经得到大批资金注入,迎来业绩的快速成长。

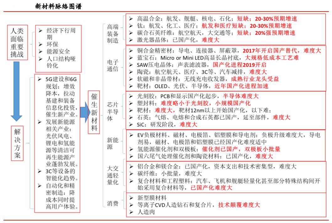
遵循十三五规划”和“新材料产业发展指南”等政策,针对”科技新基建“国内新材料已经开始国产化的重点品种,可以梳理出下面的新材料脉络图谱(建议收藏)。

三、先断生死!从产业链卡位和创投角度筛选优质企业(收藏)
新材料的诞生需要长期积累,我们往往要”先断生死“,找到有持久生命力的企业,其中是有持续研发和产业化能力是关键。
在确保企业存活后,我们首先需要判断企业在产业链的卡位,包括企业所处的产业链环节、上下游议价权、以及所在节点的行业地位等,质地优秀的公司在卡位尴尬的位置也很难有好的发展;
其次从创投角度判断公司本身的质地,包括创新程度、行业积累、技术门槛、股权和管理团队、装备工艺能力等,筛选出优质新材料企业。
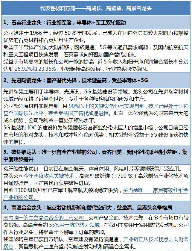
综合以上条件,我们筛选出以下高成长、高壁垒、高景气的石英、先进陶瓷、碳纤维、高温合金龙头企业作为参考。合规原因暂无法公示公司名称。

(来源:凤凰财经网)
免责声明:以上内容仅供参考学习使用,不作为投资建议,此操作风险自担。投资有风险、入市需谨慎。
推荐阅读
相关股票
相关板块
相关资讯
扫码下载
九方智投app
扫码关注
九方智投公众号
头条热搜
涨幅排行榜
暂无评论
赶快抢个沙发吧