【宏观大势】大会前瞻之三:完善社会主义市场经济体制,引导资本市场改革方向
往期回顾:
大会前瞻系列之二:财政刺激与超级都市圈
事实概述:5月18日,中共中央、国务院发布《关于新时代加快完善社会主义市场经济体制的意见》。
文件提出,中国特色社会主义进入新时代,社会主要矛盾发生变化,经济已由高速增长阶段转向高质量发展阶段,与这些新形势新要求相比,我国市场体系还不健全、市场发育还不充分,政府和市场的关系没有完全理顺,还存在市场激励不足、要素流动不畅、资源配置效率不高、微观经济活力不强等问题,推动高质量发展仍存在不少体制机制障碍,必须进一步解放思想,坚定不移深化市场化改革,扩大高水平开放,不断在经济体制关键性基础性重大改革上突破创新。
一、理清社会主义市场经济概念
社会主义制度是我国治理最高维度。2017年党的十九大以及2018年的两会再次确立了在《中华人民共和国》宪法下我国实行社会主义制度,具体包括党的领导、人民当家作主、依法治国、行政、基本经济制度、文化生活、社会治理、生态文明、军事外交等13个方面,社会主义基本经济制度是社会主义制度的多个方面之一。
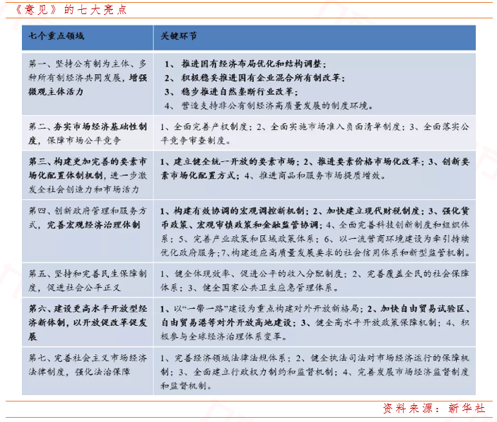
社会主义市场经济主要包含三大制度。党的十五大把公有制为主体,多种所有制经济共同发展的制度确立为社会主义初级阶段的基本经济制度,十九届四中全会第一次将其扩围为“公有制为主体、多种所有制经济共同发展,按劳分配为主体,多种分配方式并存,社会主义市场经济体制”。
本次市场经济制度文件有很长延续性。本次发布的文件在今年2月14日召开的深改委第12次会议上获得审议通过,长达1.1万字,考虑到中央文件制定时的严谨性,如此长篇幅的重磅文件在短期内完成的可能性比较小。而且从流程来看,中央文件起草人员级别较高,一般来自中央部委、央企、高校智库等多个,需要经过反复斟酌酝酿,耗时甚长。本次文件的出台是十九大《报告》以及十九届四中全会《中共中央关于坚持和完善中国特色社会主义制度、推进国家治理体系和治理能力现代化若干重大问题的决定》,再到4月9日发布的《要素市场化配置意见》以来对市场经济制度的进一步阐述。文体叙述宏大,精神递进相承、论述更加系统、表述愈发具体。

二、文件主要内容
基本原则。文件首先是提出了社会主义市场经济的总体要求和基本原则,明确了坚持党的领导,习近平新时代中国特色社会主义经济思想为指导,坚持和完善公有制为主体、多种所有制经济共同发展,按劳分配为主体、多种分配方式并存,社会主义市场经济体制等社会主义基本经济制度。
聚焦国企改革。文件提出积极稳妥推进国有企业混合所有制改革。同时推进自然垄断行业改革以及非公有制经济。目前国有企业改革进入了全面深化改革的阶段,在十八届三中全会上,国家对国企改革进行战略布局。2015年以来,中央发布一系列重要文件,1+N 政策体系。具体是2015年8月发布的《关于深化国有企业改革的指导意见》以及国家提出的其它相关的若干具体改革文件。《意见》中的国有企业改革强调了两方面:推进国有经济布局优化和结构调整以及积极稳妥推进国有企业混合所有制改革。文件强调借助资本市场提升国有资本收益、盘活国有资本,对充分竞争领域的国有股权探索优先股模式。
利好民营经济。在支持民营经济方面,文件提出“在要素获取、准入许可、经营运行、政府采购和招投标等方面对各类所有制企业平等对待,破除制约市场竞争的各类障碍和隐性壁垒,营造各种所有制主体依法平等使用资源要素、公开公平公正参与竞争、同等受到法律保护的市场环境。” 再次强调“健全民营企业直接融资支持制度。健全清理和防止拖欠民营企业中小企业账款长效机制,营造有利于化解民营企业之间债务问题的市场环境。”
强调要素市场化配置定价。要素市场改革是2019年11月召开的十九届四中全会定下来的,也是12月中央经济工作会议决定要在2020年实施的。2020年4月9日,中共中央、国务院名义印发《关于构建更加完善的要素市场化配置体制机制的意见》,明确了要素市场制度建设的方向和重点改革任务。《意见》将“构建更加完善的要素市场化配置体制机制”作为七个重点领域之一。
再次强调数据要素重要性。《意见》在4月9号文件基础上进一步明确了建立数据要素市场具体举措,提出要加快培育发展数据要素市场,建立数据资源清单管理机制,完善数据权属界定、开放共享、交易流通等标准和措施,发挥社会数据资源价值。推进数字政府建设,加强数据有序共享,依法保护个人信息。两个月内两大重磅文件拓展要素领域,体现了信息经济时代“生产”的新特点,以大数据为代表的信息资源正在朝着生产要素的形态演进。
土地改革再次重提。2019年8月底,老土地管理法第43条条款被废除;2020年3月1日国务院发文赋予省级人民政府农用地转为建设用地审批权。在创新要素市场化配置方式一条中提出,缩小土地征收范围,严格界定公共利益用地范围,建立土地征收目录和公共利益用地认定机制。推进国有企事业单位改革改制土地资产处置,促进存量划拨土地盘活利用。房地产着墨不多,仅仅在加快建设现代财税制度一条中提到“稳妥推进房地产税立法”,字面上来看意味着本次两会不会审议房地产税。
全面完善产权和负面清单制度。《意见》提出全面实施市场准入负面清单制度。推行“全国一张清单”管理模式,维护清单的统一性和权威性。建立市场准入负面清单动态调整机制和第三方评估机制,以服务业为重点试点进一步放宽准入限制,推动制造业、服务业、农业扩大开放,在更多领域允许外资控股或独资经营,全面取消外资准入负面清单之外的限制。同时提出让非公有制经济主体进入电力、油汽管道等民生领域,进一步放开邮政普遍服务业市场准入,向社会资本释放巨量市场空间。
推进制度型对外开放。过去两年我国金融开放步伐不断加快,但目前中美贸易摩擦仍有升级可能,文件提出降低关税总水平、消除非关税贸易壁垒、削减进出口环节制度性成本以外还要积极参与全球治理体系改革和建设,推进IMF和世界银行投票权改革。

三、后期市场影响
本次出台的文件属于中央顶层设计,对具体板块不会重点提及。但纵观全文,本次意见释放了相当大的政策信号。
首先,国有资本和垄断行业改革领域利好很多标的,重点在电力、油服、烟草和运输板块,有望迎来社会资本的继续加持。
其次要素市场改革以及近期人大上会的《密码法》也利好数据安全、工业互联网、云计算、PaaS和边缘计算领域。本次《意见》还提出将生物安全纳入国家安全体系,要系统规划国家生物安全防控和治理体系的建设。生物安全领域涵盖了医药生物、计算机、农业食品安全、诊断医疗等行业,同时智慧城市、人工智能、互联网医疗等交叉领域将同时收益。
《意见》中还明确提出要全面完善科技创新制度和组织体系,编制新一轮中长期科技发展规划,多次提到发挥科技产业在生产实践中的作用,加速目前中药科技领域的科研进展。在美国目前打压华为的背景下,预计半导体、5G、操作系统、数据中心等领域将会迎来进一步国家支持政策,预计会在“十四五”整体规划中具体细化。
土地改革方面,由于《意见》还提出要推动城镇低效用地二次开发,完善城镇建设用地价格形成机制和盘活存量土地,预计利好土地开发板块。
参考文献:
2020-5-19-华创证券-《关于新时代加快完善社会主义市场经济体制的意见》的解读
2020-5-20-国泰君安-加快完善市场经济体制的五大重点领域
本报告由投资顾问邵华(执业编号:A0740618030001)撰写
免责声明:以上内容仅供参考学习使用,不作为投资建议,此操作风险自担。投资有风险、入市需谨慎。
推荐阅读
相关股票
相关板块
相关资讯
扫码下载
九方智投app
扫码关注
九方智投公众号
头条热搜
涨幅排行榜
暂无评论
赶快抢个沙发吧