在线教育迎风口!疫情期间停课不停学,哪些上市公司有涉及?

在新型冠状病毒引发的肺炎疫情期间,教育部下发通知,要求2020年春季学期延期开学,各培训机构也按要求取消各类线下课程。同时,教育部署利用网络平台,“停课不停教、停课不停学”。
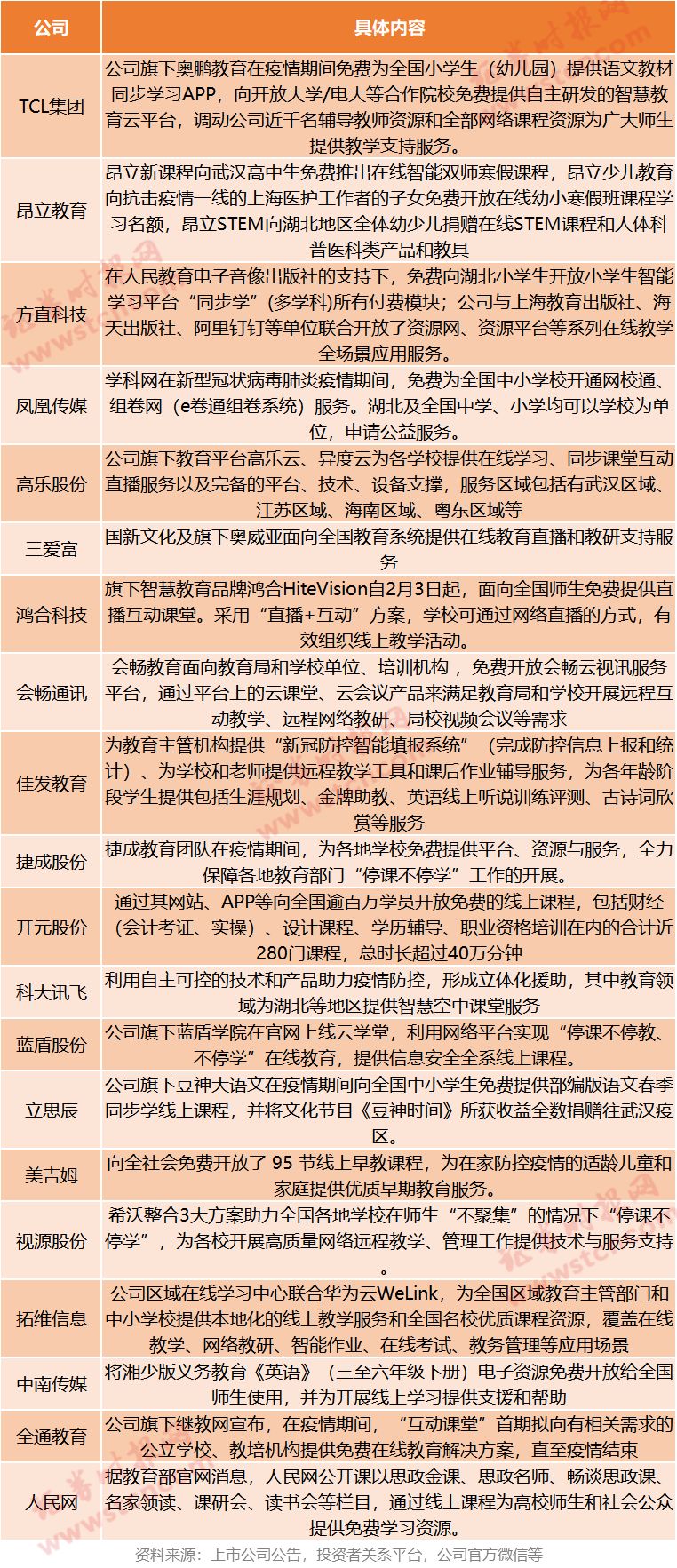
截至2月2日,教育部组织22个在线课程平台免费开放在线课程2.4万余门,覆盖了本科12个学科门类、专科高职18个专业大类。同时,根据梳理,截至2月5日,已有至少20家上市公司宣布“捐课”。
市场分析认为,此次疫情期间使在线教育模式的推广普及得到较大提升,或有利于相关产品日后的市场拓展。在线教育面临的投资机会,再次成为资本市场关注的焦点,近日已有部分公司触及涨停。
在线教育可以拆分为四个环节:技术支持——内容供应——平台——分发推广。
目前A股众多上市公司通过投资或是凭借自身业务拓展的方式,占据了在线教育产业中的不同生态位。下面一一梳理:
1、软硬件结合的互联互通产品(输入、供给端优势)
此类产品以三爱富(600636.SH)旗下奥威亚所提供的视频录播系统为代表,在课程制作环节提供便捷可用的移动终端,为教育提供视频内容生产、课堂记录、互动教研、质量监控、教学评估等过程提供技术支撑。在保持录播系统优势下横向整合行业,乃至探索法庭、公安系统等其他行业的需求。
2、通信设备、电视网络、终端等设备供应(通道优势)
此类公司以华数传媒、吉视传媒、佳发教育等为代表,尤其以佳发教育借助标准化考试场景的设备供应,向智慧教育上游不断加码,在教育行业探索的最深。

星网锐捷也已连续13年取得教育行业网络解决方案排名第一,服务122所211高校,全国高校覆盖率达95%。由于相关通道和终端具有一定的垄断性,因此此类公司急需要打破原有地域限制,加快向全国推广。
3、屏幕、平板等显示设备厂商搭建的远程教育平台(接收、需求端优势)
目前A股中视源股份、鸿合科技、三盛教育均是以带有智能交互功能的显示设备,在在线教育领域占据一席之地,丰富的软硬件产品结合,各家的毛利率都有望不断提升。

通过重组转型聚焦半导体显示及材料业务的TCL集团,旗下的奥鹏教育是少数打通产业链的在线教育公司,其由TCL集团与中央广播电视大学合资成立,是教育部唯一许可为重点高校开展远程教育提供支持服务的机构。
4、办公视频会议解决方案供应商,延伸到教育课堂方面
节后开盘接连涨停的会畅通讯、亿联网络等远程办公产业龙头,都在大力推进其产品在教育行业的应用。目前主流的远程办公供应商,具备以低成本提供极大规模的多场景应用的可能,这一市场被持续看好,办公用品巨头齐心集团这些年也在往线上办公和教育方向转型。

5、软件技术、系统集成与云服务商的教育行业应用
目前互联网在线教育服务、智慧教育综合解决方案、智慧教室系统集成的业务模式越来越完善,具备一定实力的技术供应商都可以参与招标,从而积累参与在线教育项目的机会。

此类公司更类似于上文所说的教育信息化企业,例如以人工智能闻名的科大讯飞,其在教育行业的相关的行业应用同时通过系统集成、产品销售、运营服务获得收益。在教育信息化的红海市场,市场高度分散,销售能力格外重要。
6、文化产业基于用户人群的在线教育跨界延伸
此处以游戏类、玩具类以及钢琴制造企业等为例,他们延伸至在线教育行业的逻辑是把握其服务对象特点,提供其年龄需求的教育服务,增加公司的业务范围和黏性。

在教育部最新文件中,人民网是疫情防控期间支持高校在线教学服务方案的22个在线课程平台提供商之一,主要面向高校学生服务。随着此类客户量不断扩大,在线教育客户数量有望随之增长,但也面临客户群体始终较狭窄的情况。
7、以教学服务提供商身份提供在线端服务
上表中的教育类上市公司,均是通过跨界收购(借壳)和不断剥离原有主业转型而来,标的公司带来的较强的师资和教学研发能力,这是前面所列各种类型的公司不具有的优势

除了中国高科所收购的英腾教育和开元股份旗下的中大英才等,其他各家机构均从线下培训起家,经历了逐步加码线上的过程。凭借常年线下培训积累的口碑和教学管理经验,这些机构有望加快向线上转型。
8、以自身教育教学内容资源提供知识产品
该类型公司以出版传媒公司为主,在传统图书出版、发行、零售式微的情况下,教育教学资源大量集中在出版类企业手里,通过在线平台分享或进一步加工制作成为课程,将是这些资源加快变现的手段。传统教材带来的稳定市场让国有出版企业变革动力较小,民营企业有望在其中发挥更大的创新引领作用。

最后,需要提醒的是,此次疫情为在线教育发展提供了一个重要契机,但在许多涉足公司中,产品尚处于初期阶段或在企业总收入中占比较小,最终该业务潜力还要取决于产品和服务的质量。
免责声明:以上内容仅供参考学习使用,不作为投资建议,此操作风险自担。投资有风险、入市需谨慎。
推荐阅读
相关股票
相关板块
相关资讯
扫码下载
九方智投app
扫码关注
九方智投公众号
头条热搜
涨幅排行榜
暂无评论
赶快抢个沙发吧