人工智能终极形态!“具身智能”横空出世

脱水回顾:

今日内容:
Ⅰ
人工智能终极形态!“具身智能”相关受益标的了解一下?
近期英伟达创始人CEO在ITFWorld2023半导体大会上表示,人工智能的下一个浪潮是具身智能,即能理解、推理、并与物理世界互动的智能系统。今天,研报菌给大家带来关于具身智能的科普分享。
具身智能,顾名思义即人形机器人,是一种可以像人一样能够与环境交互感知、自助规划、决策、行动、执行任务的机器人,是人工智能的终极形态,集大成者。

作为通往通用人工智能的关键钥匙,具身智能赋予机器人实践学习的能力,可以主动感知或者执行任务的方法来感知世界,对世界进行建模,增强对世界的认知和锻炼行动能力。虽然具身智能的现实应用存在诸多难点,未来仍有很长的一段路要走,但具身智能已然成为全球学术和企业的重要研究方向。

随着具身智能的逐渐发展,跨模态大模型应用于机器人的案例将不断出现,各行各业、各种形态的机器人有望持续涌现。技术层面,机构认为具身智能最先解决的可能是人机交互问题,现有GPT等多模态大语言模型已经开始应用,让机器人听得懂人的语言指令;其次解决机器人的决策能力,即分析、推理、判断等能力,深度学习、神经网络、强化学习等将是机器人重要的学习手段;最后解决机器人的执行能力,让机器人处理现实中的复杂任务。
考虑到降本周期、应用难度、市场接受度等因素,机构认为未来具身智能落地应用机器人的方向和节奏上最先可能落地的是一些价格不敏感的、应用难度较低、市场接受度较高的机器人类型,如商用服务机器人、特定行业的功能型机器人、家庭服务机器人和通用型人形机器人。

商用服务机器人方面,包括接待机器人、迎宾机器人、服务机器人、导购机器人等,商用场景的价格敏感度较低,应用场景简单,市场接受度高,或成为最先落地的场景。特定行业的功能型机器人方面,电力巡检类操作类机器人、轨道交通的检修机器人、矿山里的机器人、农业机器人、建筑机器人等,此类环境危险恶劣,对机器人的需求度高,价格不敏感。
家庭服务机器人方面,有家务机器人、陪伴机器人等。此类toC场景的价格敏感度较高,并且家庭是非结构化环境,外部环境和任务较为复杂,因此落地进度或慢于toB场景。通用型人形机器人方面,人形机器人具有最完善的具身智能,能够集成各项人工智能技术,也是最为通用的机器人类型,潜在应用空间最为广阔,未来或成为机器人的终极形态。
从上市公司投资布局角度来看,人形机器人方向的受益标的主要是特斯拉产业链供应商和人形机器人的核心零部件厂商。如谐波减速器厂商绿的谐波、汉宇集团、中大力德;空心杯电机和手部模组方案的鸣志电器;执行器集成商三花智控;滚柱丝杠厂商江苏雷利、鼎智科技等。工业机器人厂商如埃斯顿、凯尔达、拓斯达、柏楚电子;特种机器人公司申昊科技、亿嘉和和景业智能;机器视觉公司奥普特、凌云光、矩子科技、奥比中光等。

Ⅱ
多点布局订单充沛,泛半导体国产替代趋势下成长加速!
盛剑环境:公司专注于泛半导体工艺废气治理系统及制程附属设备等关键设备的研发设计、加工制造、系统集成及运维管理,致力于为客户定制化提供安全稳定的废气治理系统解决方案,同时逐步进入泛半导体湿电子化学品供应与回收再生系统服务领域,并积极布局湿电子化学品材料业务。
标签:泛半导体废气领军者、多点布局、订单充沛、国产替代
看点一:泛半导体废气领军者
公司是泛半导体废气治理领军企业,纵横拓展打造新增长极,废气治理为基纵横拓展,构建“系统、设备、材料”三大业务体系,深耕泛半导体废气治理,纵横拓展构建多元驱动力。在奠定国内泛半导体工艺废气治理领先地位的同时,依托深厚行业积累持续拓展,逐步实现废气治理系统、废气治理设备、湿电子化学品供应与回收等多元业务格局。

研报菌简评:公司持续拓展客户,服务于京东方、华星光电、天马微电子等业内领军企业。
看点二:多点布局
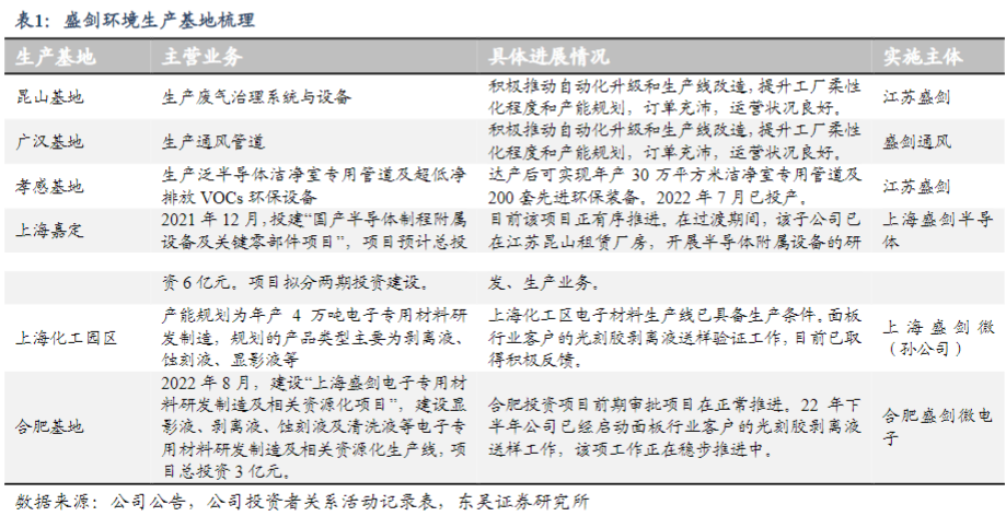
制造基地多点布局,强化属地化配套优势。江苏昆山基地、四川广汉基地为成熟运营的基地,公司积极推动自动化升级和生产线改造,提升工厂柔性化程度和产能规划,目前订单充沛,运营良好。加速推动盛剑微化学品材料生产、研发基地(上海化工区、合肥)建设。产能端多地多元有序建设&扩充,匹配下游市场需求和客户订单,持续优化业务结构,增强客户服务能力与粘性,为公司后续发展提供保障。

研报菌简评:基地规划方面,公司将江苏盛剑、孝感盛剑等共同打造为绿色装备智能制造中心;加快打造上海盛剑半导体先进泛半导体制程附属装备平台。
看点三:订单充沛
公司新能源成为新增长极,在手订单充足,保障公司后续成长。截至2023年4月25日在手订单含税金额(含已中标未签合同)为14.07亿元,已超过2022年全年收入,集成电路领域收入占比持续提升,新能源成为新增长极。从收入和毛利的结构来看,废气治理系统和设备收入与毛利占比超90%,未来随着湿电子化学业务逐步放量,业务结构有望调整。

研报菌简评:公司从下游需求领域来看,集成电路占比持续提升,新能源游领域持续拓展。
看点四:优质客户
公司优质客户资源为公司业务发展持续助力,通过多年深耕,积累了优质的客户资源,在集成电路行业的主要终端客户包括中芯国际、华虹半导体、长鑫集电(北京)、格科微、卓胜微、长电科技等知名企业;光电显示行业客户包括京东方、华星光电、惠科光电、天马微电子、维信诺、和辉光电等;新能源行业客户包括隆基绿能、宁德时代、通威股份等龙头,客户倾向与优质供应商形成长期合作关系。优质稳定客户资源为公司持续发展提供重要支撑。

研报菌简评:公司产品对于客户产线的安全稳定运行至关重要,如果出现故障可能会导致客户停产,甚至造成重大经济损失。
看点五:国产替代
公司核心设备研发持续进行,进口替代步伐加快,湿电子化学品供应与回收再生系统所用设备主要为专用设备、桶槽、管路、控制仪表、阀门等。目前国内泛半导体湿电子化学品供应与回收再生系统所需核心专用设备仍由日本、韩国、中国台湾地区主导,2018年,公司已开始进行湿电子化学品供应与回收技术研发储备和部分配套设备及材料的开发工作,未来将逐步加快进口替代步伐,实现湿电子化学品供应与回收再生系统专用设备的自主研发、设计和制造。

研报菌简评:公司高度重视技术领域研发,通过自主研发来完成国产替代。
参考资料:
1、20230523-申万宏源-机器人行业点评:机器人是人工智能终极形态,具身智能是关键钥匙
2、202305-23-东吴证券-盛剑环境-603324:泛半导体国产替代趋势下成长加速,纵横拓展打造新增长极
【免责声明】以上内容仅供您参考和学习使用,不作为买卖依据,据此操作风险自负!投资有风险,入市需谨慎。本文观点由九方智投黄波编辑整理(登记编号:A0740620120007)
免责声明:以上内容仅供参考学习使用,不作为投资建议,此操作风险自担。投资有风险、入市需谨慎。
推荐阅读
相关股票
相关板块
相关资讯
扫码下载
九方智投app
扫码关注
九方智投公众号
头条热搜
涨幅排行榜
暂无评论
赶快抢个沙发吧