【行业洞察】这一装修领域成为新风口 龙头公司订单放量
在政策鼓励下,装配式装修成为新风口,市场参与者开始加速布局。上市公司中相关龙头企业加速布局装配式装修,抢得市场先机。我们认为,伴随装配式装修行业红利的逐步释放,未来装修龙头公司凭借技术、产品、资源等优势持续扩大业务规模,驱动业绩快速增长。建议关注装修龙头金螳螂、亚厦股份,关注整装卫浴龙头惠达卫浴。
装配式装修即工业化装修,是指采用干式工法,将工厂的预制内装部品部件、设备管线等在现场进行组合安装的装修方式。装配式装修具有四大特征,即标准化设计、工业化生产、装配化施工、信息化协同。

● 劳动力紧缺+环保趋严背景下,装配式装修大势所趋
传统装修以手工业为主,属于劳动密集型产业,工程质量很大程度依赖于工人的技术水平。随着我国人口老龄化以及劳动力成本的持续攀升,劳动力紧缺问题日趋严重。
1)从人数来看,2014 年以来我国建筑业农民工持续下滑,从2014 年顶峰的6109 万人减至2019 年的5437 万人,下降11%。装修工人暂无公开数据,但趋势预计与建筑业农民工一致。
2)从年龄结构来看,50 岁以上农民工占比持续上升,像传统装修这种脏、累、苦的劳动密集型行业,年轻人从事意愿越来越低。农民工平均年龄从2008 年的34 岁升至2019 年的40.8 岁,再过10 年或将面临劳动力紧缺的问题。
3)从人工成本来看,伴随建筑业农民工数量的下降,人工成本持续上涨,2019 年建筑业农民工月均收入为4567 元,同比增长8.5%,且近三年增速持续上升。我国固定资产投资价格指数中,近10 年人工费涨幅远高于建安工程。
与传统装修相比,装配式装修工业化程度高,部品部件均由工厂加工制作,可大幅减少用工量和费用。以一套60 平米的装配式装修住房为例,人工费下降约50%。而大批量项目的装修人工费会进一步下降,存在明显的规模效应。
我国传统装修一直以现场湿作业方式为主,大量使用水泥、陶瓷等高资源密度建材,形成大量建筑垃圾,造成环境污染和破坏。作为全球第一建筑大国,我国每年建筑垃圾的排放总量自2013 年以来持续上升,2017 年达到23.8 亿吨,占城市垃圾的比例约40%。其中,每年大约有20%-30%的水泥是用作装修中的找平层、粘结剂和掩饰管线等,而改造装修时又只能和饰面材料一起砸掉,形成不可降解的建筑垃圾。
随着环保需求的上升,装配式装修发展迎来新契机。一方面,十九大报告强调绿色生态发展和质量效益提升,把绿色发展理念铸进房子里,使资源得到节约,环境得到优化。另一方面,2020 年5 月住建部出台《关于推进建筑垃圾减量化的指导意见》,要求在2025 年底,各地区实现新建建筑施工现场建筑垃圾排放量每万平方米不高于300 吨,装配式建筑施工现场建筑垃圾排放量每万平方米不高于200 吨。这一目标是在充分考虑我国工程建设实际情况和未来发展预期基础上提出的。据初步测算,目前我国新建工程建筑垃圾排放量每万平方米约为500~600 吨,正在实施的预制装配式建筑固体废弃物排放量每万平方米不高于200 吨。由于装配式装修工厂化生产方式极大程度地减少了现场施工所带来的污染,可以减少现场加工产生的建筑垃圾,符合绿色建筑理念。
● 政策推动装配式建筑快速发展,装配式打分体系或助推装配式装修走强
政策持续大力推广装配式建筑,促进行业转型升级。2013 年开始,国家发改委和住建部就联合发布了《绿色建筑行动方案》,随后关于推广装配式建筑的政策文件密集出台。2016年国务院发布《关于进一步加强城市规划建设管理工作的若干意见》,力争用10 年左右时间,使装配式建筑占新建建筑的比例达30%。2017 年住建部发布《“十三五”装配式建筑行动方案》,明确了到2020 年该比例要达到15%以上,其中重点推进地区达到20%以上。
根据住建部数据,2019 年全国新开工装配式建筑面积4.2 亿平方米,占新建建筑面积的比例约为13.4%。假设2020 年房屋新开工建筑面积与2019 年持平,按装配式建筑占比达到15%计算,2020 年新建装配式建筑面积将达到4.7 亿平米,同比增长12%。由于过去4 年新建装配式建筑面积复合增速为55%,预计2020 年将顺利完成装配式建筑面积占比15%的目标。
此外,全国31 省(自治区、直辖市)的相关政策也相继出台,特别是加强落实10 类激励措施(用地支持、财政补贴、专项资金、税费优惠、容积率、评奖、信贷支持、审批、消费引导和行业扶持)。其中,税费优惠使用占比超90%,其次为用地支持、财政补贴和容积率政策均超过50%。
我国装配式建筑标准规范体系越发完善。2018 年《装配式建筑评价标准》的正式实施,建立了对装配式建筑评价的统一量化标准。该标准提出装配式建筑应同时满足以下要求:
1)主体结构评分不低于20 分;
2)围护墙和内隔墙评分不低于10 分;
3)必须采用全装修;
4)装配率不低于50%。
同时该标准提出“装配式建筑宜采用装配式装修”,突显了装配式装修的重要性。

● 装配式装修市场规模:中期2B稳步上升,长期2C潜力大
由于政策推动,近年来装配式装修行业呈快速增长。根据住建部公布数据,2019 年全国装配式装修建筑面积为4529 万平方米,2018 年这一指标为699 万平方米,增长水平是2018年的5.5 倍。从占比来看,装配式装修面积仅占全装修面积的19%。全装修是指在房屋交付前,所有功能空间的固定面全部铺装或粉刷完毕,厨房与卫生间的基本设备全部安装完成。全装修按施工方式可分为传统全装修和装配式装修。《装配式建筑评价标准》规定装配式建筑必须采用全装修,考虑到未来国家标准的全面普及,我们认为后续装配式建筑将全部采用全装修。同时当前政策鼓励采用装配式装修,预计未来有较大的市场潜力。
综合考虑成本和经济效益的影响,叠加政策推动,目前装配式装修主要应用于国家保障房、长租公寓、酒店等2B 领域。受制于成本约束,装配式装修在B 端住宅领域渗透率不高,不过实力较强的开发商已开始进行批量项目的实践,未来有望扩容。由于C 端住宅的消费者需求多样化、产品标准化程度低,短期内不能形成规模效益,目前渗透率较低,主要应用于高档住宅,其装修成本占比较低。若打开C 端的消费市场,新房装修和存量房翻新将促使装配式装修市场再度扩容。
根据天风证券预测,中期2B领域的装配式装修市场规模在2025年达到2482亿元,2020-2025年复合增速为14%。其中,国家保障房、酒店、长租公寓分别为663亿元、186亿元、1632亿元,长租公寓占比高达66%。

目前C 端领域装配式装修渗透率低,大多应用于高档住宅,其装修成本占比小,对于价格不太敏感。不过随着技术水平的进步、规模效益的形成、成本的逐渐下降,长期来看C 端市场潜力大。我们分别对新房市场和存量房市场进行测算,预计2025 年2C 领域装配式装修市场规模有望达到3062 亿元,2020-2025 年复合增速为38%。其中,新房市场2360 亿元,存量房市场702 亿元,新房市场占比达77%。

● 上市公司:龙头加速布局,业绩或将逐步释放
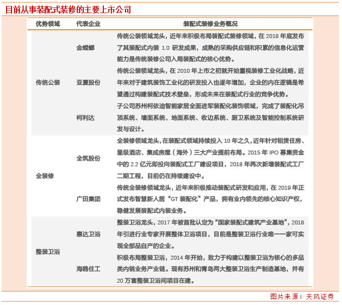
在政策鼓励下,装配式装修成为新风口,市场参与者开始加速布局。目前装配式装修相关上市公司中以传统公装龙头金螳螂、亚厦股份、柯利达,全装修龙头全筑股份、广田集团,整装卫浴龙头惠达卫浴、海鸥住工为代表。

金螳螂:传统公装龙头,加速布局装配式装修
公司成立于1993 年,在2006 年上市,是传统公装领域龙头,业务覆盖酒店、文体会展建筑、商业建筑、交通运输基础设施、住宅装饰等领域,是建筑装饰企业中资质级别最高、资质种类最多的企业之一,保持蝉联“中国建筑装饰行业百强”第1 名。
公司是首批被认定为“装配式建筑产业基地”的企业,近年来积极布局装配式装修领域,成熟的采购供应链和积累的信息化运营能力是传统装修公司入局装配式的核心优势。目前已完成装配式1.0 和2.0 版本的样板工程,并加速推进3.0 版本的开发研究,使之在实用性、可操作性、可落地性方面形成领先优势,实现由点向面的快速市场突破。
此外,公司参与建筑装饰行业多项质量技术标准的编制,主编了中国建筑装饰协会《住宅装配式装修技术规程》和江苏省《装配式装修技术规程》,参编了多项装配式标准规范。
新签订单方面,受疫情影响,2020 年1 季度同比增速大幅下滑,不过2 季度开始降幅有所收窄,业务逐渐恢复。业绩方面稳定增长,2017-2019 年实现营业收入分别为210 亿元、250.9 亿元、308.3 亿元,增速分别为7.1%、19.5%、22.9%;实现归母净利润19.2 亿元、21.2亿元、23.5 亿元,增速分别为14.3%、10.4%、10.8%。
亚厦股份:装配式装修市场领先者,订单开始放量
公司成立于1995 年,在2010 年上市,是中国建筑装饰行业持续领跑者。主营业务为建筑装饰装修工程、建筑幕墙工程、互联网家装、建筑智能化工程的设计和施工,连续14 年荣获中国建筑装饰百强企业第二名。近年来开始积极探索装配式装修业务,同时拥有“国家住宅产业基地”和“国家装配式建筑产业基地”称号,是装配式装修市场的开拓者与领先者。
公司在装配式装修领域有以下优势:
1)具备完整的装配式装修解决方案。公司自2010 年上市之初便开始重视装修工业化战略,历经9 年时间,已打造出完整的装配式装修技术体系与产品解决方案。
2)持续的研发投入为其筑高技术壁垒。公司是业内首家拥有住宅精装修工业化核心技术体系的高新企业,研发实力突出,历年研发费用占比稳定,截至2019 年底,公司及子公司累计已获得专利1551 项(其中发明专利98 项),积极打造构建以创新为导向的建筑装饰工业化知识产权竞争优势壁垒。
3)装配式装修产品优势显著。公司装配式装修产品优势突出,目前产品已迭代到第6 代,模块由第1 代的5001 项减少到只有267 项,有助于大幅缩短工期、节省人力成本,同时材料性能与环保性能优越。
新签订单方面,增速逆势上涨。2020 年Q1 受疫情的影响,公司保持稳定的正增长态势,录得14.3%的增速,而其他的公司都出现了一定的下降。经营方面,业绩在2019 年实现大幅增长,公司2019 年实现营业收入107.9 亿元,归属净利润4.26 亿元,增速分别为17.3%、15.4%,较2018 年均上升超10 个百分点。
惠达卫浴:整装卫浴领导者
公司成立于1982 年,在2017 年上市,深耕卫浴行业30 多年,是国内一站式综合卫浴解决方案供应商,2017 年被住建部首批认定为“国家装配式建筑产业基地”。公司主要产品覆盖了卫生陶瓷、五金洁具、浴缸浴房、浴室柜和陶瓷砖五大类上千个品种,目前拥有“惠达”、“杜菲尼”两大自有核心品牌,门店总数超过2800 家。
公司早在2011 年就开始探索整体卫浴解决方案,2018 年6 月成立惠达住工,引进行业专家开展整装卫浴项目。惠达住工的整装卫浴产品由主体、洁具、通风、照明、人工智能等模块一体式集成,浴室主体板材主要以SMC 航空材料、彩钢、磁砖和石材为主,采用一体化的防水模压底盘、壁板和顶板集成的整体框架,并装配多种功能性卫浴空间设施,在有限空间实现了洗浴、如厕、收纳、照明、通风五大浴室功能组合的独立卫浴单元。
公司整装卫浴产能积极布局,2020 年引入碧桂园战略投资与重要客户深度绑定。公司SMC产能已于2019 年5 月开始投产,首期唐山基地投资3 亿元,引进了行业领先的自动化生产设备,拥有自主设计、自主研发能力,到2021 年底可实现年产整体浴室15 万套。首期SMC 产能以酒店公寓和低端住宅项目为主,预计未来将进一步拓展彩钢板、瓷砖等材料进入住宅整体卫浴领域,有望为公司在精装赛道上开拓地产客户再添发展动力。
近年来公司业绩稳健增长。2017-2019 年公司实现营业收入分别为27.5 亿元、29 亿元、32.5 亿元,增速分别为20.6%、5.5%、10.7%;实现归母净利润2.3 亿元、2.4 亿元、3.3 亿元,增速分别为9.5%、4.3%、37.5%。
参考资料:
2020.08.17–天风证券-装配式装修应势而起,龙头公司乘风破浪
本报告由九方智投投资顾问欧阳健(登记编号:A0740619070001)撰写
免责声明:以上内容仅供参考学习使用,不作为投资建议,此操作风险自担。投资有风险、入市需谨慎。
推荐阅读
相关股票
相关板块
相关资讯
扫码下载
九方智投app
扫码关注
九方智投公众号
头条热搜
涨幅排行榜
暂无评论
赶快抢个沙发吧