客户优+品控硬!这家公司深受机构青睐?
指数全天弱势,开盘就是最高价,全天都在水下横盘,下午虽然有过一波反弹,但是没有跟风资金,收盘前再度回落,创业板收出一根中阴线。成交量方面和昨天的差不多,说明连续调整,资金都选择了短期观望。高位个股开始出现退潮,短期需要注意规避相关风险,当下市场最大的特点就是没有持续性,研报菌认为低吸潜伏比如十四五规划、双十一这类确定性热点做好轮动才是踏准节奏的关键。
脱水回顾:

今日内容:
Ⅰ
客户优+品控硬+订单足!这家公司深受机构青睐?
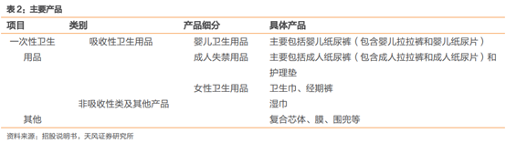
豪悦护理: 公司所处行业为吸收性卫生用品行业,行业无明显的周期性质和季节性。作为国内卫生护理用品领域头部企业,公司品牌客户优质。消费升级&渠道多元趋势下,公司业务有望加速扩张。此次上市募资用途拟新增项目有望在2-3年内落地,有效突破产能瓶颈。
看点:
① 个人卫生护理用品领先制造商,孵化多个自有品牌
公司业务涵盖婴儿纸尿裤、成人纸尿裤、卫生巾、湿巾等一次性卫生用品产品。品牌客户优质,包括保洁、金佰利、尤妮佳、花王等跨国公司,以及凯儿得乐、重庆百亚等国内知名护理用品企业和母婴品牌商。行业排名靠前,2016-2018年经期裤销售额国内市占率连续三年排名第一,婴儿纸尿裤和成人纸尿裤销售额国内厂商排名前列。

② 公司占据吸收性卫生用品龙头优势
吸收性卫生用品行业18年市场规模近1200亿,整体集中度不高。公司女性卫生用品格局相对稳定,婴儿卫生用品保持较快增速。2013-18年期间,我国女性卫生用品市场规模从354.8亿增长至563亿,年均复合增长率9.7%;婴儿卫生用品市场规模从238.3亿元扩大至555.4亿元,年均复合增长率18.4%。

在新零售业态兴起,消费升级&渗透率提升逻辑下,渠道、品牌和产品不断升级,优质高端产品和能够满足差异化需求的产品有望成为新的行业增长点。
③ 财务表现优异佐证高成长,品控助力业务快速发展
20H1公司实现营收13.86亿,同比增长64.8%,婴儿卫生用品贡献最大。目前,公司销售模式只要分为ODM、自有品牌线上及线下模式,品牌客户资源优质。自有品牌线上自营模式下,合作的线上平台主要包括天猫超市、京东自营店铺和海拍客等。

按区域划分,公司国内业务增长迅速,海外业务基本保持稳定,盈利水平优质。17至19年毛利率分别为26.88%、26.57%、30.36%。随着收入体量的增大和业务的拓展,公司规模效应明显,期间费用率不断下降,17至19年期间费用率分别为17.15%、11.28%、11.11%。

20年疫情影响下,预计实现归母净利润6.5亿,参考可比公司估值,天风证券给予豪悦护理20年30倍PE,“买入“评级。
Ⅱ
爆款产品频出,这家公司抢占数字化办公交互入口!
汉王科技:公司是国内人工智能产业的先行者,是人脸识别、大数据、智能交互技术、产品及服务的提供商。公司以核心技术为基础,面向市场需求,已形成了以识别技术为核心的、针对不同细分市场的软硬件产品系列,既有通用产品,如e典笔、汉王电纸书、汉王笔、文本王、名片通、绘图板等,也有针对教育、金融等行业应用的文表识别解决方案;既有手写手机、OCR等多种技术授权方案,也有辅助方案实施的硬件产品,如证照识别等。
看点:
① 多行业深度合作,产品供应科技巨头
公司笔交互产品已经供应微软、谷歌、三星、华为等全球科技巨头。目前公司笔交互技术包括无线无源电磁触控技术与主动电容笔技术,支持原笔迹手写、绘画、批注和签名等应用,广泛应用于手机、PAD、E-Book、绘画板屏、触控一体机、工控等设备。
公司是全球仅有的两家无线无源电磁触控技术公司之一,拥有包括手写识别技术、无线无源电磁触控技术、主动电容笔技术等多项自主研发核心技术。电磁笔触控技术具有高精度、高压感、低功耗等优势,产品及解决方案在无纸化办公、文创绘画、教育等领域得到非常广泛应用。公司产品已经供应微软、谷歌、三星、华为等全球科技巨头,与金融、电信、教育、邮政、保险、电力等众多行业企业已达成深度合作。

② 三季报大幅预增,爆款产品频出
公司10月8日晚公告前三季度公司预盈6616万元-7216万元,同比增长140%-162%,三季报大幅预增。公司建立完整的海外电商渠道取得了积极的效果。目前,数字绘画工具正由绘画板向绘画屏转变,今年公司的多款绘画屏产品被多个亚马逊站点评为同类目产品的“Bestseller”(畅销爆款)

资料来源: 亚马逊, 安信证券研究中心
③ 数字绘画业务进入放量拐点,需求迅速释放
公司数字绘画业务进入放量拐点,文创行业的发展带动数字绘画的市场需求释放,近年来漫画和电影大片发展迅速,绘画板市场蒸蒸日上,公司主要通过电商销售的方式符合这一变化趋势,从以前是重资产推广转变互联网电商销售渠道,公司旗下友基线上销售在全球推广,目前行业处于由绘画板向绘画屏转变的过程,公司较早洞察到这一行业变化。
参考资料:
1、20200913-天风证券-豪悦护理(605009.SH):个人卫生护理用品领导者,客户优&品控硬&订单足助力财务高成长
2、20201008-安信证券-汉王科技(002362.SZ):三季报大幅预增,抢占数字化办公交互入口
免责声明:以上内容仅供参考学习使用,不作为投资建议,此操作风险自担。投资有风险、入市需谨慎。
推荐阅读
相关股票
相关板块
相关资讯
扫码下载
九方智投app
扫码关注
九方智投公众号
头条热搜
涨幅排行榜
暂无评论
赶快抢个沙发吧