行情中心 沪深京A股 上证指数 板块行情 股市异动 股圈 专题 涨跌情报站 盯盘 港股 研究所 直播 股票开户 智能选股
全球指数
数据中心 资金流向 龙虎榜 融资融券 沪深港通 比价数据 研报数据 公告掘金 新股申购 大宗交易 业绩速递 科技龙头指数

横店影视:国庆档受益 “IP卡牌谷子经济+短剧”贡献新成长曲线

来源:九方智投 2025-09-22 17:26
点赞
收藏

【摘要】

横店影视作为下沉市场具品牌优势的电影院线代表企业,持续深耕优质内容的供给,公司也将发挥全产业链发展优势,积极寻找优质影视项目与合作伙伴,提升资源整合能力。AI技术持续发展有望赋能公司的影视业务,同时,公司也在孵化培育新业态,拓展增长新引擎,公司探索了玩具梦工厂店,以时潮玩为定位,产品涵盖卡牌、时尚潮品、品牌积木、二次元衍生品等,打造影院内潮品空间,同时不断拓宽销售渠道,借力横店的影视产业资源,加强文旅业务融合,推动构建影视产业生态新发展。

公司的影投票房稳定在全国第二位。公司不断提高发行服务质量,在激烈的市场竞争中保持院线市场份额稳步增长,25H1公司院线票房市占率(不含服务费)同比增加至4.39%,其中,直营影院票房市占率同比增加至3.91%。随着国庆档将至,横店影视将充分受益。

【正文】

横店影视2025年半年报显示,2025年上半年实现营收13.73亿元,同比+17.81%;归母净利润 2.02 亿元,同比+128.61%;扣非归母净利润1.67亿元,同比+1003.65%。

2025 年开年得益于《哪吒之魔童闹海》影片拉动春节档票房,优质内容是拉动主业修复的核心,也是拉动内需的核心,具品牌优势的横店也将在 2025 年拟投资 5.5 亿元用于影院新建、升级改造、影视剧微短剧等项目投资,加大影视投资、制作及发行业务力度,逐步提升主投主控影视项目的力度,加强与院线渠道的协同效应,持续降本增效,提高单影院产出能力;内容端,影视制作积极打造优质横店内容品牌,2025 年电影《西游记之真假美猴王》也可期,公司也将提升非票收入加大 IP 代理开发,拓展衍生品业务。

25H1电影行业回暖推动公司业绩提升,院线市场份额稳步增长。2025 H1,中国电影市场整体票房和观影人次分别同比上涨22.91%和16.89%,受益于行业持续回暖,公司电影放映及相关衍生业务实现营业收入13.12亿元,同比增长29.42%。影投公司票房稳定在全国第二位。2025年上半年,公司院线实现票房(不含服务费)11.57亿元,同比增长23.56%,累计观影人次3030.24 万,同比增长19.95%,公司票房收入和观影人次增幅均高于全国整体水平。公司不断提高发行服务质量,在激烈的市场竞争中保持院线市场份额稳步增长,25H1公司院线票房市占率(不含服务费)同比增加至4.39%,其中,直营影院票房市占率同比增加至3.91%

布局谷子经济,拓展多元销售场景:横店影视IP衍生品业务方面,公司提前做好销售档期布局,25H1《哪吒之魔童闹海》《熊出没:重启未来》《哆啦A梦》等影片衍生品取得良好的销售成绩;与杰森等公司合作,开展多款卡牌产品的销售,其中,杰森哪吒卡牌作为横店院线独家产品,成功抓住了春节档的观影热潮,将影片热度转化为电影衍生品的销售动力。公司结合不同类型影片及观影群体,推出配套电影美食套餐;拓展苦荞系列等产品的销售,作为传统爆米花的补充;携手百事公司推出“黑神话悟空”强IP联名营销,精心打造并落地了以之为主题的创意套餐

高质量推进电影出品、发行业务,加大短剧业务布局力度。公司加大短剧业务布局力度,一方面参投短剧项目,另一方面全力孵化公司自主开发的短剧项目。公司全资子公司影视制作投资国内短剧项目十余部,并与多个平台达成合作意向,目前已在番茄、红果等短剧平台上线多部短剧作品,且取得了不错的热度,另有多部短剧项目将陆续开机、制作或待上线。全资子公司影视制作投资了十多部短剧项目,并与韩国相关公司在短剧内容方面推进合作,积极寻找国外短剧市场机会。

25H1,公司直营影院的票房市占率提升至3.91%YoY+0.13pp,稳居全国第二位。公司围绕影院场景,创新拓展各类消费模式,推出了“影院+餐饮”、“影院+电竞”、“影院+球赛”、音乐会、儿童剧、校企文化培训等活动,实现多元化创收。在IP衍生品业务方面,公司采用外部合作+自主开发双线并举的策略。

创新影院业务,提高利润贡献。①卖品端,打造“电影+美食”活动,推出配套电影套餐、IP 创意套餐、推广“横店味道”自营饮品品牌等;外部合作与自主开发双线并举开展IP衍生品业务,推进影视 IP 授权与自有 IP 培育;升级“玩具梦工厂”业务,新增“萌谷”系列棉花娃娃、“布鲁可”系列盲盒玩具等新品合作,打开潮玩、衍生品销售市场。公司自营的“玩具梦工厂”探索由供销合作到影视 IP 联营等模式,报告期内新增“萌谷”系列棉花娃娃、“布鲁可”系列盲盒玩具等新品合作。②创新消费模式,增强线下社交属性,依托影院空间打造电竞、体育赛事转播、音乐会、市集等综合活动,探索XR新业态合作,推动多元化收入增长,构建影院综合体。

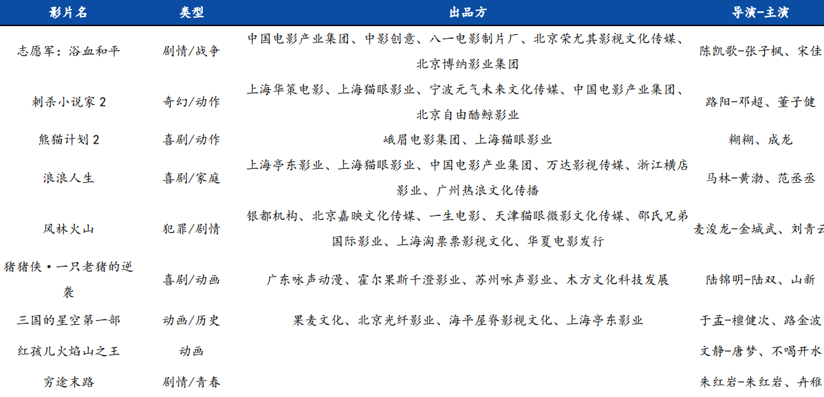
国庆档影片定档:

9月18日,由赵林山导演,姜武、王志文等主演的历史电影《731》将上映,目前猫眼想看人数近 450 万人。国庆档临近,截至 9.15 已有 9 部影片定档国庆,其中《刺杀小说家 2》想看人数达 28.5 万,排名档期第一。

图:国庆档定档影片

来源:国元证券、九方金融研究所

参考研报

20250409-华鑫证券-横店影视-603103-优质内容促内需,横店具品牌优势

免责声明

本报告仅提供给九方金融研究所的特定客户及其他专业人士,用于市场研究、讨论和交流之目的。

未经九方金融研究所事先书面同意,不得更改或以任何方式传送、复印或派发本报告的材料、内容及其复印本予以任何第三方。如需引用、或经同意刊发,需注明出处为九方金融研究所,且不得对本报告进行有悖于原意的引用、删节和修改。

本报告由研究助理协助资料整理,由投资顾问撰写。本报告的信息均来源于市场公开消息和数据整理,本公司对报告内容(含公开信息)的准确性、完整性、及时性、有效性和适用性等不做任何陈述和保证。本公司已力求报告内容客观、公正,但报告中的观点、结论和建议仅反映撰写者在报告发出当日的设想、见解和分析方法应仅供参考。同时,本公司可发布其他与本报告所载资料不一致及结论有所不同的报告。本报告中的信息或意见不构成交易品种的买卖指令或买卖出价,投资者应自主进行投资决策,据此做出的任何投资决策与本公司或作者无关,自行承担风险,本公司和作者不因此承担任何法律责任。

投资顾问:吴清淳(登记编号:A0740622030004


(来源:
九方智投)

免责声明:以上内容仅供参考学习使用,不作为投资建议,此操作风险自担。投资有风险、入市需谨慎。

举报

写评论

声明:用户发表的所有言论等仅代表个人观点,与本网站立场无关,不对您构成任何投资建议。《九方智投用户互动发言管理规定》

发布
0条评论

暂无评论

赶快抢个沙发吧

推荐阅读

相关股票

相关板块

  • 板块名称
  • 最新价
  • 涨跌幅

相关资讯

扫码下载

九方智投app

扫码关注

九方智投公众号

头条热搜

涨幅排行榜

  • 上证A股
  • 深证A股
  • 科创板
  • 排名
  • 股票名称
  • 最新价
  • 涨跌幅
  • 股圈