德尔股份:并购海外优质资产加速全球化,布局液力缓速器与固态电池新赛道
德尔股份近期经营持续向好,2025年前三季度归母净利润同比大幅增长228.13%。公司在2025年12月获证监会批准收购汽车饰件公司爱卓科技,以拓宽产品线并发挥协同效应。备受市场关注的固态电池业务正加速推进,湖州中试线预计2026年上半年建成。
公司主营业务分为三大板块:降噪(NVH)、隔热及轻量化产品,电机、电泵及机械泵类产品,以及电控、汽车电子类产品。
降噪(NVH)、隔热及轻量化产品:为公司当前收入占比最大的业务,2025 年上半年实现收入 18.01 亿元,占总收入的 73.8%。该业务主要来自 2017 年收购的德国卡酷思(Carcoustics),为车辆提供隔音、隔热、电池包阻燃等解决方案。
电机、电泵及机械泵类产品:为公司传统优势业务,产品包括液压转向泵、液力缓速器等。2025 年上半年实现收入 5.96 亿元,占总收入的 24.4%。其中,配套新能源汽车的产品是过去三年增速最快的细分领域,2025 年上半年同比增长 74.12%。
电控、汽车电子类产品:该板块规模较小,部分产品为内部配套,部分直接对外销售。
公司采取直销模式,客户主要为整车厂(OEM)及其一级供应商。公司客户资源优质且稳定,深度绑定了戴姆勒、宝马、奥迪、大众、Stellantis、福特、日产、上汽、江铃、长城、吉利等众多国内外知名主机厂。公司通过在欧洲、北美和亚洲的全球化生产和销售网络,实现了对客户的就近供货和快速响应,形成了稳固的合作关系。
新客户拓展,在固态电池领域,公司已与江西江铃集团新能源汽车有限公司签订《固态电池战略合作协议》,约定将公司研发的固态电池搭载至其整车进行产品验证。此外,公司也已与其他客户签署了开发协议或合作意向书。公司正积极拓展固态电池在人形机器人、两轮电动车、储能、低空飞行器等更广泛领域的应用场景。
重大资产重组获批:公司于2025年12月21日公告,发行股份购买爱卓科技70%股权的方案已获证监会注册同意。爱卓科技主营汽车内外饰件,客户包括一汽、小鹏等,并承诺2025-2027年累计实现净利润不低于8442.39万元。此次收购的落地消除了不确定性,有助于公司拓宽产品结构、整合客户资源并增厚业绩,对股价形成正面催化。
固态电池产业化进程加速:公司于2025年12月26日在投资者交流中明确,固态电池中试线建设工作(厂房装修、设备采购等)正在推进,预计2026年上半年建成。作为公司最具想象空间的业务,中试线的建设进展是验证其技术产业化能力的关键节点,持续吸引市场关注。
传统主业稳健复苏,全球化布局构筑基本盘:公司作为汽车零部件系统集成供应商,拥有降噪(NVH)、泵类等成熟产品线,并深度绑定戴姆勒、宝马、大众、吉利等国内外一线整车厂。随着上游原材料价格压力缓解及公司降本增效措施落地,主业盈利能力显著修复,2025年前三季度归母净利润同比增长228.13%。公司遍布欧、美、亚的全球化产研基地布局,能有效规避贸易风险,并快速响应客户需求,构成了公司稳固的业绩基本盘。
前瞻布局固态电池,打开第二增长曲线:公司自2018年起前瞻性布局固态电池研发,选择确定性较高的氧化物技术路线。该技术路线产品安全性高(已通过针刺、过充等测试)、耐高温性能好,且采用成熟涂布工艺,易于批量生产。随着2026年上半年中试线建成及后续1GWh量产线的规划实施,公司有望在固态电池产业化浪潮中抢占先机,打开远期成长空间。
新能源产品矩阵持续丰富,顺应汽车电动化趋势:除固态电池外,公司积极拓展其他新能源汽车配套产品。2025年上半年,公司新能源汽车产品收入达2.93亿元,同比增长74.12%。产品包括电池阻燃保护罩、电磁屏蔽罩、液力缓速器等,已向国内外知名车企批量供货。完善的新能源产品矩阵使公司能充分受益于汽车电动化浪潮,为业绩增长提供持续动能。
时间 | 事件 | 影响 |
2025年10月22日 | 公告拟以 2.7 亿元对价收购爱卓科技 100%股权。 | 拓宽汽车饰件产品线,与现有业务形成协同,并获得业绩承诺,提振市场信心。 |
2025年10月30日 | 发布2025年三季报,归母净利润同比增长 228.13%。 | 业绩超预期增长,验证公司盈利能力进入快速修复通道。 |
2025年12月21日 | 发行股份购买爱卓科技方案获证监会注册同意。 | 重大资产重组落地,消除不确定性,对股价形成直接利好。 |
2026年上半年(预期) | 湖州固态电池中试线建成投产。 | 标志着公司固态电池从研发走向产业化的关键一步,可向下游客户提供样品进行测试验证。 |
2026年(预期) | 启动 1GWh固态电池批量化产线建设。 | 商业化进程加速,为未来大规模量产和收入贡献奠定基础,有望重塑公司估值体系。 |
持续 | 与江铃汽车等客户的固态电池装车测试及新客户拓展。 | 获得整车厂的验证通过和新订单将是验证公司技术实力和商业化能力的最强催化剂。 |
德尔股份:公司目前正在推进固态电池中试线建设相关工作,包括厂房装修、设备采购等,预计2026年上半年建成。
作为一家综合性汽车零部件供应商,公司通过其全球化的研发网络、严格的质量管控体系以及与客户同步开发的模式,在竞争激烈的市场中获得了戴姆勒、宝马等全球主流车企的认可。公司拥有 625 项知识产权,其中专利 570 项,技术积累深厚。前瞻性布局固态电池等高壁垒技术,是公司试图构建新的技术护城河、获取超额收益的战略体现。
德尔股份主营业务为各类汽车零部件的研发、生产和销售,包括降噪、隔热及轻量化类产品;电机、电泵及机械泵类产品;电控及汽车电子类产品等,产品可广泛应用于汽车转向系统、传动系统、制动系统、热管理系统、车身系统等领域,主要客户包括戴姆勒、宝马、奥迪、大众、福特、通用、斯特兰蒂斯、保时捷、雷诺、日产、上汽、江铃、长城、吉利等国内外知名整车厂。24年、25年前三季度,公司营收增速超过4%,归母净利因基数较小同比增速较高。
1)降噪类产品:公司降噪(NVH)产品为核心业务板块。自2017年收购德国卡酷思(CCI)以来,公司迅速在隔热、降噪、轻量化等领域建立起系统产品能力,并在材料应用、结构设计、工艺集成等方面形成长期积累。CCI在北美、欧洲、亚洲等全球主要汽车制造基地布局十余家工厂,具备就近供货与本地化工程响应能力。
隔音降噪产品市场规模快速增长得益于全球电车市场的持续升温。消费者对增强舒适度和车辆降噪降低的需求的增加汽车制造商专注于提供更好的声学体验,隔音材料已成为模式车辆设计不可或缺的一部分。对电动汽车(EV)的需求不断增长,这些车辆传统的燃烧发动机车辆更安静,这使得隔音更容易阻止噪音。消费者对隔音隔热材料的要求不断上升更进一步推动市场发展。根据MordorIntelligence预测全球隔音隔热材料规模的市场规模将从2024年的169亿美元上涨至222亿美元,CAGR为5.59%。快速提升的隔热材料的市场规模也为公司业务带来了机遇。

电动汽车注册量的不断增长,隔音材料市场空间有望进一步增加。2024年全年,全球电动汽车注册量创下新的里程碑,突破1700万辆,较2023年实现26%的增幅。其中,2024年12月当月全球电动汽车注册量突破190万辆,创历史新高。电动汽车市场的持续突破将促使隔音材料行业保持高速增长。
降噪、隔热及轻量化产品具备研发优势。公司在研发方面的基础和实力保证了在技术与研发上的领先优势,积累了丰富的研发经验和成功案例,在降噪、隔热及轻量化类产品研发方面,公司可以给客户快速提供解决方案。公司与重要整车客户同步,已为新能源汽车研发了电池阻燃保护罩、电池组电磁屏蔽罩、电机包覆和空调压缩机包覆等产品,能够更好地提升电动汽车的安全性能,随汽车对于降噪、隔热以及轻量化产品需求量的快速提升,公司降噪类产品的收入有望持续增长。
2)泵类相关产品:公司自创立以来即深耕转向泵等机械泵类产品,是国内领先的汽车泵系统供应商。除传统的转向泵以外,公司自主开发的液力缓速器产品已于2023年实现量产,成为公司泵类业务的增量。目前,公司液力缓速器已完成样件验证,进入整车厂实际使用阶段,未来有望拓展至更多主平台客户。此外,公司逐步构建“泵+电控”系统化方案交付能力。结合在传动、热管理等方向的持续研发投入,公司正在实现由单一部件供应商向平台化产品提供商的战略转型。
转向泵业务稳健发展。公司产品线完善,具备为客户提供全方位解决方案的能力。目前公司采用EHPS技术的产品中,包括3种不同类型的电业转向泵总成,应用场景包括SUV、皮卡、MPV;3种不同功率类型的电液转向泵应用于不同型号的客车于货车中;同时公司充分发挥自身研发优势,产品电动助力转向电机采用EPS技术,具备扭矩大、转速大、噪音小的优势。
电机、电泵以及转向泵业务收入保持稳定。2020年起公司相关业务持续上升,在2023年达到12.64亿元。2024年公司继续加强新能源汽车市场的开拓并取得卓越成效,电机、电泵及机械泵类产品在新能源汽车领域实现收入2.04亿元,较2023年同期显著增长。2024年全年产量481.08万件,较2023年同比上升5.93%;全年销量484.66万件,较上年同比增长4%。
3)汽车电子类产品:该业务作为新一代智能汽车核心部件的重要组成部分,是公司中长期战略重点方向之一。随着新能源汽车构架朝着高度集成发展,公司汽车电子产品有望与电泵、液力缓速器等执行部件形成配套联动。
液力缓速器有望成为公司主业的增长点。重卡市场逐渐回暖。国内重卡市场自2015年起经历了持续增长,从2015年的55.1万辆提升至2020年的历史高点161.9万辆。但2021年销量回落至139.5万辆,2022年则大幅下滑至67.2万辆,同比降幅超过50%。但经历过2022年的低估之后,重卡销量在2023/2024年出现回暖,2024年重卡销量已经回升至90.2万辆。液力缓速器市场也受益于重卡销量的回暖而逐渐增长。
液力缓速器是保障重型卡车安全高效运营的关键核心部件。液力缓速器的工作原理是通过液体阻尼将车辆下坡或减速时的巨大动能转化为热能散发,提供强大、稳定的非摩擦辅助制动力。对于载重极大、惯性超强的重卡而言,传统机械制动器在长下坡等工况下极易因热衰退失效,引发重大安全事故;液力缓速器能有效分担主制动负荷,显著提升制动安全冗余度,大幅降低主制动器磨损与热失效风险,是满足法规要求和提升运营经济性的必备装置。
因此,液力缓速器已成为现代重卡提升主动安全性与降低全生命周期成本不可或缺的核心配置。
公司液力缓速器有望成为主业新的增量。在商用车领域,公司开发了集机、电、液、气、热于一体的复合型产品液力缓速器,通过给车辆传动轴施加一个反作用力矩来实现车辆减速的目的,实现车辆长下坡连续稳定且无磨损的减速制动,提高车辆行驶的稳定性、舒适性、经济性和安全性,降低商用车辆因制动失灵而造成的事故率。我们认为随着重卡市场的持续增长,对于重卡安全性的需求讲不断增加,液力缓速器对于重卡的重要性将逐渐提升,公司有望持续受益液力缓速器市场规模的提升。
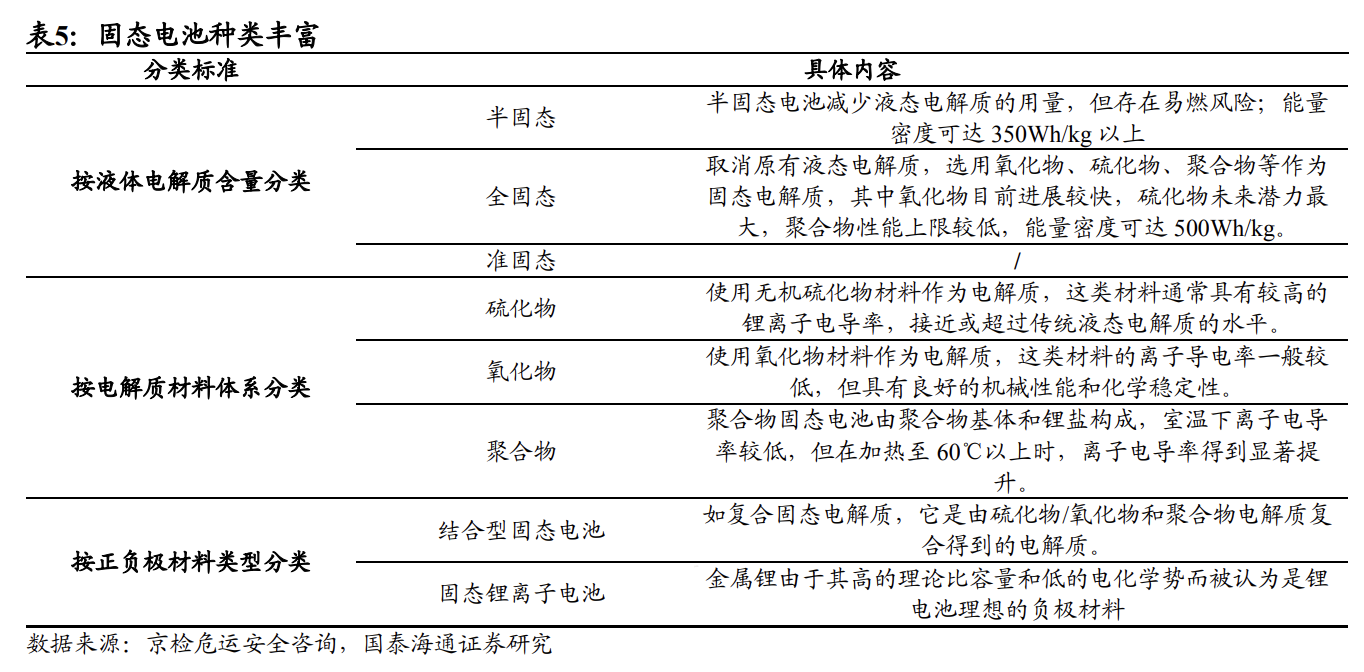
固态电池市场发展迅猛,海内外企业争夺龙头地位。固态电池是一种采用固态电解质替代传统液态电解质的新型电池技术。固态电池与锂电池的核心区别在于使用固态电解质替代了传统液态电解液。
固态电池避免了液态电解液带来的泄漏、燃烧等安全隐患,同时提高了电池的能量密度和循环寿命,具有巨大的应用潜力。根据电解质状态、材料体系及负极类型的不同,固态电池可细分为液态、半固态、准固态与全固态等类型。其中,全固态因完全取消液体组分,具备更高的安全性与能量密度上限(理论达500Wh/kg)。材料体系方面,氧化物稳定性高但界面导电性差,硫化物导电性能优异但稳定性较弱,聚合物加工性强但能量密度受限。整体来看,不同路径技术成熟度与工程化难度存在显著差异,行业尚处于多技术路线并行探索阶段。

全球固态电池市场处于发展初期,行业公司由固态电池初创公司和传统汽车制造商组成。当前全球固态电池技术仍处于研发投入阶段,QuantumScape、SolidPower和Toyota等企业在固态电池技术研发方面处于相对领先地位,重点突破固态电池的能量密度、安全性和充电速度。QuantumScape专注于电动汽车领域,SolidPower则与多家车企合作开发固态电池技术。丰田和本田等传统汽车制造商也积极推动固态电池的商业化应用。
固态电池出货量及渗透率有望快速增长。2022年以来,固态电池的研发和产业化取得了明显的进展,尤其是伴随着以卫蓝新能源和赣锋锂电等为代表的中国企业的半固态电池的量产装车,标志着半固态电池取得了标志性的进展。根据前瞻产业研究院的预测,2030年中国固态电池出货量将超过110GWh。随着车企积极推动固态电池产业化和相关车型量产,无人机、储能等场景对于长续航高安全电池需求提升,固态电池有望进入发展快车道,根据EVTankSNE动力电池联盟的数据预测,2030年固态电池下游市场渗透率将达到8.8%。
前瞻布局固态电池,领衔商业化落地。深耕固态电池技术研发多年,厚积薄发。

早在2017年,董事长李毅先生就在日本接触到固态电池项目,前瞻性的预判到了固态电池技术的巨大市场价值,而后于2018年成立了日本德尔开始了固态电池技术研发。经历6年厚积薄发,自2024年起,公司固态电池取得一系列突破性进展。2024年8月,公司与江西江铃集团新能源汽车有限公司签订了《固态电池战略合作协议》,约定公司研发的固态电池将搭载至该公司整车进行产品验证。2025年1月,公司在上海建设的固态电池试制线完成了国内固态电池样品的制备,确认了公司固态电池生产技术和工艺的可复制性。2025年5月30日,公司就固态电池项目落地浙江省湖州市吴兴区签订了《投资合作协议》,计划斥资约3亿元建设固态电池中试及产业化项目、智能电机产业化项目。其中固态电池项目力争在2025年年底前完成中试线建设并具备产品生产能力,随后开始分期规划实施1GWh的批量化产线建设。公司凭借前瞻布局与持续投入,其固态电池业务已从技术研发成功迈向产业化落地,并形成了清晰的商业化路径和产能规划。

借助深厚的汽车零部件产业背景,公司固态电池业务有望展现出独特的协同发展潜力与清晰的盈利路径。一方面,公司可依托现有庞大的汽车客户资源及成熟渠道网络,推动固态电池产品在下游整车厂的验证与导入,显著降低市场进入壁垒并加速商业化进程。另一方面,公司力争在2025年年底前完成中试线建设并具备产品生产能力,后续将分阶段推进1GWh批量化产线建设;规模化量产不仅将有效摊薄成本,更将打开可观的利润增长空间。
德尔股份固态电池业务有望充分利用其核心客户资源优势实现快速市场渗透,并通过有序的产能扩张计划形成规模效应,最终转化为强劲的盈利贡献。
德尔股份是集汽车部件研发、制造和销售于一体的汽车零部件系统综合提供商。公司成立于2004年,主要产品为液压转向泵等机械泵产品,并迅速成为国内领先的转向泵厂商。公司紧跟汽车智能化、集成化、轻量化的发展趋势,不断拓宽产品线,截止2016年,德尔股份形成了覆盖机电一体化的汽车零部件产品组合,并在应用领域方面从“转向系统”拓展至“传动、制动、热管理等系统”。2017年,德尔股份收购汽车隔热降噪产品专业提供商德国卡酷思,并表当年隔音降噪产品收入占比升至67.9%,成为公司第一大业务。
目前,公司以降噪(NVH)、隔热及轻量化产品,电泵、电机及机械泵类产品,电控、汽车电子类产品为主导,围绕汽车零部件系统供应这一核心业务展开布局。公司新业务品类进展顺利,公司自主开发的液力缓速器产品于2023年量产,固态电池于2025年1月于上海建成试制线。

公司拥有行业领先的研发平台。公司核心技术主要来源为自主研发,在北美、欧洲及亚洲设有研发中心,研发方向涵盖公司降噪(NVH)隔热及轻量化类产品;电泵、电机及机械泵类产品;电控、汽车电子类产品等领域。公司与包含中国科技大学、上海交通大学在内的诸多一流高等院校建立战略联盟,实现科技资源共享和优势互补。截止2024年年报,公司累计拥有知识产权596项,其中专利541项,软件著作权55项。

全球供应体系,客户覆盖国内外一流车企。德尔股份已在亚洲、欧洲和北美等全球各地建立生产基地和销售渠道,形成了全球化的生产布局,能够兼顾全球的客户诉求。公司主要客户为整车厂商和一级供应商。在选择供应商时,整车厂商和一级供应商通常采取严格的采购认证制度,经过较长时间的产品试用后才进入小批量订货、大批量采购阶段,且供应商一旦通过该采购认证,通常能够与客户建立合作关系。依靠领先的研发技术与产品性能,公司已积累戴姆勒奔驰、宝马、奥迪、大众、Stellantis、福特、日产、上汽、江铃、长城、吉利、比亚迪等国内外知名客户,建立了长期稳定的战略合作配套关系。

公司股权结构稳定,有助于战略执行与发展。截至2025年Q1公司董事长李毅为实控人通过直接和间接方式合计持有公司23%的股份,对公司形成有效控制,治理结构清晰,有助于战略执行效率的提升。公司董事长、总经理李毅先生,历任阜新液压件厂工程师、车间主任、副厂长,阜新汽车转向泵厂厂长,阜新德尔汽车转向泵有限公司董事长,阜新德尔汽车部件股份有限公司董事长等职务。董事长在汽车零部件行业数十年的深厚积累,从技术岗位到企业管理层的完整职业履历,将为其带领公司把握行业趋势、驱动创新发展提供宝贵的经验支撑。
公司产品矩阵完善,应用领域广泛。公司产品丰富,各门类产品储备完善。凭借公司较强的的研发创新能力、市场拓展能力、客户资源优势,形成了以降噪(NVH)、隔热及轻量化产品;电泵、电机及机械泵类产品;电控、汽车电子类产品为主导核心产品的产业格局。同时,公司不断丰富产品线,积极推进新能源汽车相关产品及业务板块协同发展,提升公司行业竞争力。自2018年起公司在日本设立研发中心,专注于全固态电池开发。目前已形成以依托声学、热力学核心技术和先进工艺的降噪、隔热及轻量化产品;充分发挥自身在机、电、液一体化方面的技术优势的电机、电泵及机械泵类产品;在商用车领域,公司开发了集机、电、液、气、热于一体的复合型产品液力缓速器;同时整合研发资源打造了一支专业的研发管理团队,在内部配套电泵产品的同时实现对外销售。

公司营收规模稳健增长。自2022年至2024年,公司营收规模从40.35亿增长至45.13亿,6年CAGR为2.8%。其中,2020年受新冠疫情影响,下游汽车厂商工厂停工影响,营收出现负增长。公司积极推进复工复产,于2021年实现反弹,后稳步增长。2024年,公司营收规模为45.13亿元,同比增长4.98%。分产品看,降噪、隔热及轻量化产品实现较好增长,营收同比增长9.78%。2025年Q1,公司营收达到12.19亿元,同比增长15.13%,单季度增速为2023年第一季度后新高。我们认为随着公司全球化布局的推进以及固态电池产品的推进,公司的营收规模有望持续增长。
资产减值利空出尽,利润扭亏为盈。2017年公司以现金14.34亿元收购德国企业CCI,此次收购产生了10.98亿元的商誉。2020年,由于新冠疫情在全球范围内出现反复,导致公司亏损4.23亿元;2022年,欧美通胀、俄乌危机使得公司上游原材料价格上涨或持续处于高位,导致CCI毛利率下降并产生较大亏损,当年公司亏损9.16亿元。自2023年起,公司扭亏为盈,低基数下实现高增长,2024年实现归母净利润增速151.73%。2025Q1季度继续保持高增长态势,归母净利润0.23亿元,同比增速276%。我们认为随着公司持续的降本增效,公司的归母净利润有望持续回升。

毛利率逐渐修复。公司本部的主要原材料包括铝铸件、铁铸件等;子公司CCI的主要原材料包括铝板材、铝卷材。自2020年以来,铝价指数呈上升趋势,2021年10月达到高点后回落,整体水平依然显著高于2019年前价格。受原材料价格影响,公司毛利率自2018年22.21%下降至2022年14.25%低点,后原材料价格压力下降,毛利率有所回升,2024年及2025Q1公司毛利率分别为17.83%/18.63%。

海外收入为公司营收的核心构成。德尔股份深耕国际市场,2024年其海外收入占比高达74.21%,这主要得益于公司收购的子公司CCI的显著贡献。鉴于汽车零部件行业通常围绕整车厂形成区域性产业集群的发展模式,CCI在全球关键市场(欧洲、北美和亚洲)布局了十余家工厂,均邻近主要整车客户。例如,供应美国客户的产品就主要产自CCI设在美国和墨西哥的工厂,紧邻客户生产基地。公司的海外布局也使得公司可以第一时间感知海外客户的需求以及市场的变化,为公司长期发展提供动力。
公司拟发行股份购买其持有的爱卓科技100%股权,并募集配套资金(0.83亿元)用于爱卓智能科技(常州)有限公司汽车饰件等产品智能化改扩建项目(一期)、爱卓智能科技(常州)有限公司研发中心项目,支付本次交易的中介机构费用、相关税费等。
标的公司爱卓科技主营产品为汽车覆膜饰件、汽车包覆饰件,属于汽车内饰件。上市公司和标的公司均属于汽车零部件行业,本次交易系同行业并购,在产品配套与研发方面具有较强的协同效应。本次交易完成后,标的公司将成为上市公司全资子公司,上市公司委托标的公司开发模具、向标的公司采购塑料壳体能够有效降低成本、提高开发效率、增强综合竞争力。同时,上市公司和标的公司主营产品应用于不同的汽车子系统,本次交易有助于上市公司进一步拓宽产品结构,提高产品矩阵的单车价值,进一步打开市场空间。

以2024/9/30为评估基准日,标的公司评估值为27,000万元,评估增值率为203.33%,对应估值PB为4.32X,高于德尔股份的3.10X。
2025年前三季度,公司实现营业收入36.42亿元,同比增长7.67%;实现归母净利润7923.04万元,同比增长228.13%。
公司围绕发展战略和经营目标,实现了业绩的稳定增长。公司前三季度业绩增长具体原因包括:
1)公司配套新能源汽车产品收入增长带动公司整体收入增长和收入结构改善;
2)公司持续的降本增效措施,带来了期间费用率的下降,改善了公司的盈利能力。
公司固态电池通过了第三方检测机构的针刺、加热和过充电等安全试验,以及锂电池国际航运和陆运所需的UN38.3认证,具有较高的安全性。公司固态电池安全性较高的原因,一方面系公司固态电池制备过程中避免了易燃性材料的使用,从材料上保障了电池的安全性。其次,公司固态电池目前以氧化物电解质技术路线为主,而氧化物电解质本身具有较高的化学稳定性和机械稳定性,有助于提升电池安全性。
公司与江西江铃集团新能源汽车有限公司的固态电池合作项目稳步推进中,目前已经完成电芯样品试生产。除了与江西江铃集团的战略合作协议外,公司也与其他客户签署了开发协议或合作意向书。
首先,公司固态电池当前已经实现了连续化的试生产。并且经过调试后,公司试生产过程中的电芯已经具备了较好的一致性。
公司固态电池下游应用方面,除了新能源汽车市场外,公司也在开发包括人形机器人、两轮电动车、储能和消费等更广泛领域的应用场景。
公司通过卡酷思已形成了国际化的产研基地布局,海外产研基地分布在美国、墨西哥、德国、西班牙、比利时、波兰、奥地利和斯洛伐克等欧美国家。公司通过国际化的产研基地布局,把供应链深度嵌入欧美市场,已形成“就地研发、就地生产、就地供应”的闭环供应链体系。
爱卓科技主营业务为汽车覆膜饰件、汽车包覆饰件的研发、生产和销售。2024年,爱卓科技实现营收3.69亿元,同比增长68.95%;实现归母净利润2358.65万元,同比增长65.42%。2025年上半年,爱卓科技业绩继续保持较好增长趋势,实现归母净利润2646.73万元,超过去年全年水平。
汽零优质供应商,丰富产品布局。德尔股份成立于2004年,是集汽车部件研发、制造和销售于一体的汽车零部件系统综合提供商。公司紧跟汽车智能化、集成化、轻量化的发展趋势,从单一的转向泵产品拓展到目前的三大产品系列:降噪(NVH)隔热及轻量化类产品;电泵、电机及机械泵类产品;电控、汽车电子类产品。公司深度绑定了戴姆勒、宝马、奥迪、大众、Stellantis、福特、日产、上汽、江铃、长城、吉利等国内外知名主机厂,建立了覆盖欧洲、北美和亚洲的全球化销售网络。
积极拓展新能源领域业务,收购爱卓科技拓展成长新动能。
1)公司积极拓展面向新能源汽车的产品布局,成功开发电池阻燃保护罩、电池组电磁屏蔽罩、电机包覆和空调压缩机包覆等专用于新能源汽车的材料类产品。2025H1,公司配套新能源汽车产品实现收入29,307.23万元,同比增长74.12%,产品拓展成效显著。
2)公司公告称,拟向上海德迩发行股份,购买其持有的爱卓智能科技(上海)有限公司70%股权,拟以零对价受让兴百昌合伙持有的爱卓科技30%股权,并拟向特定投资者发行股份募集配套资金用于爱卓科技汽车饰件等产品智能化改扩建项目等。公司和爱卓科技在产品结构方面具有较好的互补性,在客户资源、产品配套与研发等方面具有良好的协同效应。本次交易有利于围绕上市公司汽车零部件主业,拓宽产品结构,充分发挥双方的协同效应,实现互利共赢,显著提升公司成长动能。
主业产品矩阵完善,技术积累深厚。公司在降噪(NVH)、隔热及轻量化、电机、电泵及机械泵类、电控及汽车电子类产品等多个领域拥有丰富的产品线。公司迎合汽车行业电动化和智能化发展趋势,商用车辅助制动与新能源新品类为公司重点研发方向,特别是在新能源汽车领域,公司开发了电池阻燃材料、电池组电磁屏蔽罩、液力缓速器等产品,能够有效提升新能源汽车的安全性和性能,满足市场需求,随着新能源汽车相关业务加速发展,公司业绩有望持续向好。
全球化销售网络提升综合竞争力。公司已建立覆盖欧洲、北美及亚洲的全球化生产、销售和研发网络;全球化的产能布局不仅能够有效降低国际贸易摩擦对公司经营的影响,还能发挥协同价值,提升公司的综合竞争力。公司与戴姆勒、宝马、奥迪、大众、福特、通用、Stellantis、保时捷、雷诺、日产、上汽、江铃、长城、吉利等众多国内外知名主机厂建立了长期稳定的合作关系,形成了稳固的客户基础。
战略进军固态电池领域。公司深耕固态电池技术研发多年,早在2017年,董事长李毅先生就在日本接触到固态电池项目,前瞻性的预判到了其巨大的市场价值,2018年即成立了日本德尔开始了固态电池技术研发。2025年5月公司计划斥资约3亿元建设固态电池中试及产业化项目,计划在2025年年底前完成中试线建设并具备产品生产能力,随后开始分期规划实施1GWh的批量化产线建设。固态电池将成为驱动公司未来增长的重要支柱。
积极布局固态电池新领域,未来有望显著受益行业发展。
1)公司固态电池目前以氧化物电解质技术路线为主,具有较高安全性,已通过第三方检测机构的针刺、加热和过充电试验,以及锂电池国际航运和陆运所需的UN38.3认证。公司固态电池耐高温性能表现突出,依靠自然散热即可在较高温度条件下连续正常工作。同时,公司固态电池制备采用成熟的涂布工艺,流程简单、易于批量生产;
2)公司与江西江铃集团新能源汽车有限公司签订了《固态电池战略合作协议》,稳步推进固态电池合作项目,持续进行技术对接;
3)公司积极推进固态电池中试线项目投资建设,后续有望逐步开展量产线建设并批量出货,具备广阔成长空间。
参考资料:20251202-东北证券-德尔股份:汽零主业积极发展,布局固态电池成长可期
本报告仅提供给九方金融研究所的特定客户及其他专业人士,用于市场研究、讨论和交流之目的。 未经九方金融研究所事先书面同意,不得更改或以任何方式传送、复印或派发本报告的材料、内容及其复印本予以任何第三方。如需引用、或经同意刊发,需注明出处为九方金融研究所,且不得对本报告进行有悖于原意的引用、删节和修改。 本报告由研究助理协助资料整理,由投资顾问撰写。本报告的信息均来源于市场公开消息和数据整理,本公司对报告内容(含公开信息)的准确性、完整性、及时性、有效性和适用性等不做任何陈述和保证。本公司已力求报告内容客观、公正,但报告中的观点、结论和建议仅反映撰写者在报告发出当日的设想、见解和分析方法应仅供参考。同时,本公司可发布其他与本报告所载资料不一致及结论有所不同的报告。本报告中的信息或意见不构成交易品种的买卖指令或买卖出价,投资者应自主进行投资决策,据此做出的任何投资决策与本公司或作者无关,自行承担风险,本公司和作者不因此承担任何法律责任。 投资顾问:王德慧(登记编号:A0740621120003) |
免责声明:以上内容仅供参考学习使用,不作为投资建议,此操作风险自担。投资有风险、入市需谨慎。
推荐阅读
相关股票
相关板块
相关资讯
扫码下载
九方智投app
扫码关注
九方智投公众号
头条热搜
涨幅排行榜
暂无评论
赶快抢个沙发吧