行情中心 沪深京A股 上证指数 板块行情 股市异动 股圈 专题 涨跌情报站 盯盘 港股 研究所 直播 股票开户 智能选股
全球指数
数据中心 资金流向 龙虎榜 融资融券 沪深港通 比价数据 研报数据 公告掘金 新股申购 大宗交易 业绩速递

【行业洞察】机器人:宇树发布招股书 人形机器人产业进程推进

来源:九方智投 2026-03-24 15:46
点赞
收藏

正文

宇树科技于26320日递交招股说明书,公司定位为“通用人形/足式机器人+具身智能大模型”的全栈公司,出货量全球领先。

从招股书看,宇树亮点具备1)量产规模全球领先,毛利率近60%领跑行业;2)募资推动大模型能力研发等亮点。

从销售和营收数据看,公司出货量全球领先。根据公司第二次问询回复函,2025年宇树预计的营业收入和扣非归母净利润分别为17.08亿元和6.00亿元,分别同比增长3.35倍和6.74倍。2023年至2025年,公司主营业务收入分别同比增长29.95%145.83%335.31%2025年人形机器人出货量超过5,500台,保持行业第一。

图:公司核心财务数据及产品出货情况

资料来源:公司招股书、iFind、华泰研究

从产品矩阵看,公司拥有多系列核心产品,如Go系列、A系列、B系列四足机器人可用于科技研发、教育教学等领域和能源化工、智能制造等垂直行业,全球销量连续多年位居行业第一。根据公司第二次问询回复函,251-9Go系列单价1.96万元,B系列单价30.5万元。H系列、G系列人形机器人自首次问世后交付量逐年增长并成为公司新的业绩增长引擎。

图:宇树机器人产品系列

资料来源:公司招股书,华泰研究

从盈利能力看,公司主营业务毛利率分别为44.18%44.22%56.41%59.97%,逐年提升;其中,2023年至2025年上半年,公司人形机器人的毛利率分别为87.67%68.44%62.42%。公司毛利率快速提升主要因为:1)自研、垂直一体化战略降低成本;2)依托高曝光度,客户群体对价格敏感度不强;3)产品结构优化。

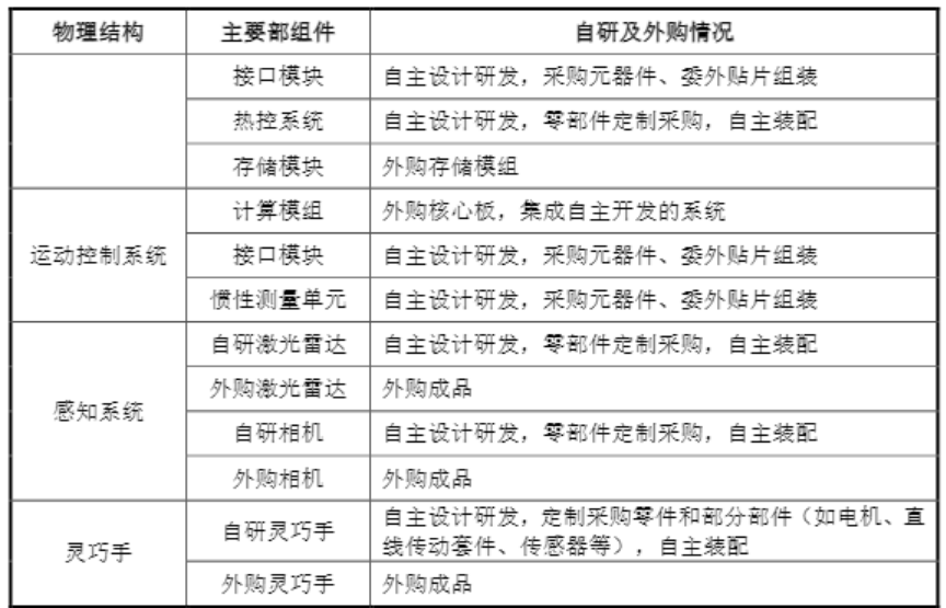
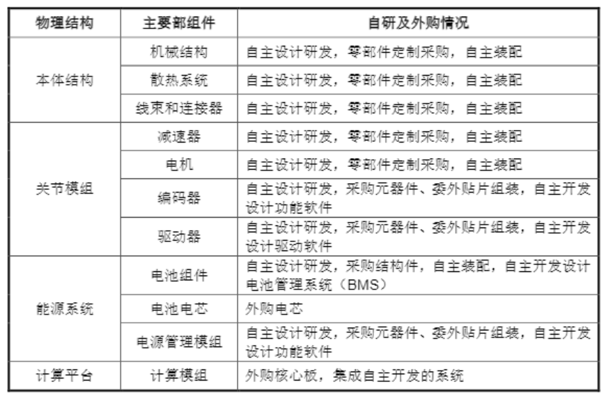
从成本端看,公司在电机、减速器、编码器等关键部件实现“自研自产”,控制精度/响应/噪声/维护表现优,直接降低“物料+制造”成本并缩短迭代周期。根据公司招股书回复问询函,公司外购部组件为电池电芯、计算模组、存储模块、灵巧手、激光雷达、相机等标准化产品,外购部件采购成本占总成本的比例约为14%-18%,公司自研自产主要关键核心部件大幅降低了产品成本,是公司产品性价比优势的重要基础。

图:宇树机器人原材料采购构成

资料来源:问询函,九方研究所

从下游应用场景看,目前终端用户价格敏感度低。2526年春节春晚连续破圈,高曝光度推动出货高增。以人形机器人为例,25年前三季度用于科研教育用途收入达4.38亿元,占比为73.6%,购买用途以算法研究、模型训练为主,该类用户对价格敏感度远低于消费端。

图:宇树人形机器人销售终端用途划分

资料来源:公司招股书,华泰研究

从产品结构看,人形机器人比例提升,2025年首次超越四足成为第一大收入来源,高毛利率产品占比持续提升。四足机器人中,B系列面向工业级,25年前三季度毛利率较面向消费级的Go系列机器人17pctB系列销售占比由22年的14%提升至25年前三季度30%,带动四足机器人毛利率持续提升。根据二轮问询函回复,2025年前三季度人形机器人毛利率比四足高约8pct20251-9月人形毛利率62.91%),且2025年首次超越四足成为第一大收入来源。收入结构向高毛利产品倾斜,推升整体毛利率提升。

从国内外销售情况看,海外客户占比维持高位。根据宇树官方海外商城显示,海外售价普遍高于国内,如Go2Air国内售价为9997元,海外售价为1,600美元,较国内高16%,且运费和关税由客户自行承担。公司22-24年海外营收占比约55%25年前三季度因国内收入增速更快,占比降至39%,同时海外毛利率持续呈现提升趋势,由2253%提升至25年前三季度的68%,海外毛利率整体较国内高14~20pct

图:宇树人形机器人海外收入毛利率高

资料来源:公司招股书,华泰研究

从募集资金用途来看,本次募集资金总额42.02亿元,占发行后总股本的比例不低于10%。资金重点投入在人工智能与核心硬件的深度结合上,其中:①智能机器人模型研发项目投入20.22亿元,重点攻关具身智能的“大脑”与“小脑”;②机器人本体研发项目投入11.10亿元,强化机械控制系统;③智能机器人制造基地建设项目投入6.24亿元,通过自建产线保障产能弹性,项目建成后,预计可实现年产7.5万台人形机器人11.5万台四足机器人的生产规模;④新型智能机器人产品开发项目:投入4.45亿元,维持产品线的持续迭代能力。

图:宇树募集资金用途

资料来源:公司招股书,华泰研究

产业链相关公司:

卧龙电驱中大力德长盛轴承美湖股份绿的谐波等。

参考报告:

20260322-广发证券-人形机器人行业跟踪:从宇树科技招股书看机器人行业的商业化》

20260323-华泰证券-汽车行业动态点评:宇树招股募资42亿有何看点?——智驾&机器人双周报》

免责声明

本报告仅提供给九方金融研究所的特定客户及其他专业人士,用于市场研究、讨论和交流之目的。

未经九方金融研究所事先书面同意,不得更改或以任何方式传送、复印或派发本报告的材料、内容及其复印本予以任何第三方。如需引用、或经同意刊发,需注明出处为九方金融研究所,且不得对本报告进行有悖于原意的引用、删节和修改。

本报告由研究助理协助资料整理,由投资顾问撰写。本报告的信息均来源于市场公开消息和数据整理,本公司对报告内容(含公开信息)的准确性、完整性、及时性、有效性和适用性等不做任何陈述和保证。本公司已力求报告内容客观、公正,但报告中的观点、结论和建议仅反映撰写者在报告发出当日的设想、见解和分析方法应仅供参考。同时,本公司可发布其他与本报告所载资料不一致及结论有所不同的报告。本报告中的信息或意见不构成交易品种的买卖指令或买卖出价,投资者应自主进行投资决策,据此做出的任何投资决策与本公司或作者无关,自行承担风险,本公司和作者不因此承担任何法律责任。

投资顾问:林子尧(登记编号:A0740625120043

(来源:
九方智投)

免责声明:以上内容由九方智投毕威功(A0740623110008)编辑整理,仅供参考学习使用,不作为投资建议,据此操作风险自担。投资有风险、入市需谨慎。

举报

写评论

声明:用户发表的所有言论等仅代表个人观点,与本网站立场无关,不对您构成任何投资建议。《九方智投用户互动发言管理规定》

发布
0条评论

暂无评论

赶快抢个沙发吧

推荐阅读

相关股票

相关板块

  • 板块名称
  • 最新价
  • 涨跌幅

相关资讯

扫码下载

九方智投app

扫码关注

九方智投公众号

头条热搜

涨幅排行榜

  • 上证A股
  • 深证A股
  • 科创板
  • 排名
  • 股票名称
  • 最新价
  • 涨跌幅
  • 股圈