【聚焦好公司】特锐德:充电网业务扭亏为盈 股权激励+员工持股彰显公司信心
事件:
2023年全年公司实现营业收入146.02亿元,同比增长25.56%,实现归母净利润4.91亿元,同比增长80.44%,实现扣非净利润4.03亿元,同比增长169.43%。
2024Q1公司实现营业收入25.69亿元,同比增长29.93%,实现归母净利润0.62亿元,同比增长203.18%,实现扣非净利润0.47亿元,同比增长748.12%。


电动汽车充电网业务扭亏为盈,微电网业务快速发展。2023年公司电动汽车充电网业务实现营业收入60.41亿元,同比+32.21%,毛利润13.30亿元,同比+52.57%,实现归母净利润1.21亿元,扭亏为盈。根据中国充电联盟数据,截至2023年底公司公共充电桩52.3万台,其中直流桩31.3万台,市占率约26%,排名全国第一;2023年公司充电量达93亿度,同比+59%,排名全国第一。公司基于自身能源管理系统,积极拓展微电网业务,2023年公司新增微电网项目约400个,覆盖城市超100个,随着电动车充放电、分布式光伏并网等资源互通,微电网业务有望开拓新盈利增长点。

“智能制造+集成服务”业务稳步提升,股权激励彰显公司信心。2023年公司“智能制造+集成服务”业务实现收入85.61亿元,同比+21.25%,毛利润20.81亿元,同比+22.25%;归母净利润3.7亿元,同比+26.44%。2023年公司新能源发电中标额与合同额同比增长均超50%,公司预制舱产品和新能源小箱变产品已连续多年中标华能集团项目。2023年公司自主研发的储能PCS已广泛应用于多种场景,全年储能箱变共计出货约400台。此外,公司针对传统板块业绩考核发布新一轮股权激励和员工持股计划,业绩要求:以2023年营收和净利润为基数(剔除特来电),2025-2027年营业收入增长不低于32%/58%/90%或者净利润增长不低于35%/60%/100%,彰显公司从管理层到基层员工信心。

公司是国内充电运营行业领军企业,多年深耕箱变等电力设备业务。公司成立于2004年,成立初期专注于户外箱式电力设备业务。2009年,公司成功IPO成为创业板第一股。2011年公司收购广西中电布局智能电网业务、同年与西门子在GIS技术等领域达成战略合作。2014年,公司成立特来电,开始布局电动车充电业务。2020年公司首创以充电、放电、储能、光伏为主体的新能源微电网技术。2023年,特来电公共充电桩保有量超52万台,占公共充电运营市场份额超19%,蝉联公共充电桩运营行业榜首位置。

公司主要产品与服务包括:
1)“智能制造+系统集成”业务:主要经营户外箱式电力设备为主、户内开关柜为辅的成套变配电产品;
2)电动汽车充电网及其他业务:主要包括充电桩销售、充电网运营等。




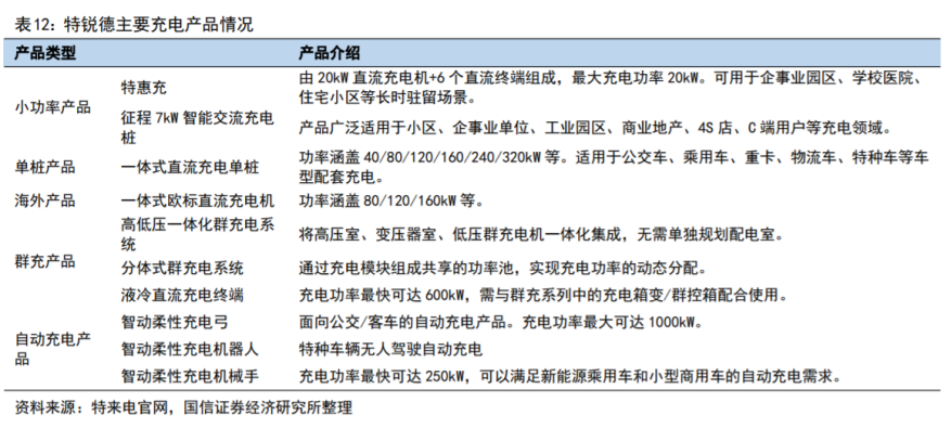
公司专用充电桩种类丰富,产品应用广泛,下游主要包括新能源客车、新能源专用等。
1)智动柔性充电弓:服务于新能源客车,是一种大功率充电设备,最大可达1000kW,充电40s即可增加10Km续航。

2)智动柔性充电机器人:由智动柔性充电机器人和车载受电座两部分组成,是在特来电两层防护和柔性充电的基础上,融合多轴移动,精准识别给电动汽车进行自动充电的解决方案。系统使用寿命可达15万次,是传统充电终端的15倍。智能芯片+激光检测精准定位充电接口,有效提升园区场景无人化运营。适用于商用车/工程车辆/专用车等车型。

股权结构与公司治理公司实际控制人为董事长于德翔。截至2023年11月,公司控股股东为青岛德锐投资,持股比例为31.56%;实际控制人为董事长于德翔,其直接及间接通过青岛德锐投资合计持有公司20.8%左右的股份。公司主要子公司为特锐德高压、广西中电、特来电股份(特锐德持股77.7%)等。

公司2023年6月向员工授予限制性激励股票,以此提升核心团队凝聚力。

针对特来电,公司在2019年2月发布了股权激励计划、并在2023年11月进行了调整。

公司经营情况:随着国家以新能源为主体的新型电力系统战略持续深化,公司智能制造与系统集成业务实现快速增长;同时伴随着国内电动车渗透率的持续提升以及快速补能需求提升,公司电动汽车充电网业务亦实现高速增长。

公司主营业务包括:智能制造+系统集成业务;电动汽车充电网业务。

公司智能制造+系统集成业务主要包括成套开关设备销售、箱式设备销售、系统集成业务等。

公司电动汽车充电网业务主要包括充电运营、充电设备销售、增值服务等。

公司期间费用管控良好,近年来整体呈现稳步下行态势。


新型电力系统建设持续推进,电力设备业务有望稳步增长。电网建设投资加码,电力设备需求有望持续增长。电力系统主要分为发电、输配电和用电三个环节,其中输配电环节又包含输电、变电和配电三个部分。输配电设备一般分为一次设备和二次设备。

电网建设投资持续增加,电力设备需求有望明显提升。

国内配电网建设有望加速发展。分布式新能源建设的持续加速对于配电网提出新的更高要求,进而有望推动配电网建设加速推进。

公司深耕箱变与户内开关柜多年,积极推出输变电系统解决方案。
公司深耕箱变与户内开关柜领域多年,中高端箱变产品在国内铁路市场排名第一。公司自2004年成立至今,高度专注于智能箱变产品的集成设计与研发生产。
在发电侧,公司创新研发了全预制舱式模块化变电站集成解决方案,有效提升发电站建设效率。2023年公司新能源箱变取得华能、华电、中核汇能三大发电公司集采中标、以及国家能源集团、国电投等国央企新能源发电项目中标。同时,公司自主研发的储能PCS变流升压一体舱广泛应用于独立储能、共享储能、新能源配储等各个场景。
在电网侧,公司在国家电网输变电集采、省网配电协议库存集采的中标量实现稳定增长。公司预制舱式模块化变电站、箱式变电站、开关柜等产品在四川、山东、安徽、重庆、江苏、广东、云南等省电网公司广泛落地应用。
在用户侧,公司与多行业客户积极合作,已为比亚迪、阿里巴巴、中国移动、融通高科、中石化等提供全方位电力系统解决方案。
公司中高端箱变产品已经取得了中国铁路市场占有率第一、局部电力市场第一的行业地位。同时,在新能源发电领域,公司预制舱式模块化变电站产品和新能源箱变产品的中标份额位居行业前列。
公司海外客户开拓持续推进,有望贡献可观收入。2022年公司智能制造与系统集成业务总体合同额中约10%由海外客户贡献。

运营制造双驱动,充电桩行业领军地位稳固。

预计2026年国内公共充电桩市场规模有望达到535亿元,2024-2026年均复合增速为24%;2026年公共直流桩市场规模为505亿元,2024-2026年均复合增速为24%。


充电运营行业:格局相对集中,企业先发优势明显。国内充电桩的运营模式,按照是否自行投资建设和运营可以分为轻资产运营与重资产运营。重资产运营的主体多为传统运营商、国有企业、整车企业等,如国家电网、特来电、星星充电、蔚来等。轻资产运营主要包括第三方平台运营、合伙人共营等模式,相关运营主体包括云快充等。目前国内充电桩运营主体还是以传统运营商为主。

国内充电桩运营行业竞争格局相对集中。截至2022年底,国内各类充电桩运营企业已超过3000余家,公共桩保有量超过1万台的企业有17家。充电桩在纳入新基建之后,再度吸引了众多玩家的参与;充电需求以及渠道的相对分散,造成了运营市场相对长尾的格局。但是头部企业依托资金优势、土地优势、技术优势等,在行业中持续保有较高市场份额。截至2023年底,国内公共桩保有量前五大企业合计运营市场65%的充电桩。


充电桩运营行业壁垒在于:场地资源壁垒:资金壁垒,公司充电运营行业领军地位稳固,公司先发布局充电运营,场地、资金优势明显。

公司占据优质场地资源,助推充电利用率处于行业较高水平。



特来电用户数量行业第一,数据资源优势助力公司降低运营成本、提高用户体验。截至2024年1月底,特来电APP注册用户2000万,用户数量行业第一。庞大的用户群体能够为公司提供充足的车辆、能源等数据资源。一方面公司可以依托数据进行充电网优化,实现充放电灵活统一调度、改善服务体验、提升客户粘性。另一方面,公司可以依托APP引入部分广告资源,丰富盈利手段。
特锐德资金实力雄厚,融资渠道丰富。充电场站建设前期投入高,对于资金要求大。特来电背靠上市公司特锐德,融资手段相对丰富。同时特来电亦通过一级市场积极进行增资扩股,先后引入GIC、国家电投等战略投资者,提升自身经营实力、夯实自身在行业里的领先优势。


公司提出新型“合伙人”运营模式,降低前期资本投入、与合作方实现资源互利互享。


充电设备销售:一体化布局增厚盈利能力。公司充电设备销售稳健增长,盈利能力相对稳定。公司依托模块整桩一体化制造能力,积极向客户销售多样化充电产品。目前公司已有小功率充电产品、单桩产品、群充产品等,服务场景涉及家庭自用、园区/小区、充电场站等。2023年公司充电设备销售收入有望突破20亿元,同比增长超30%;毛利率有望维持在30%左右。



公司具备模块与整桩一体化生产能力,能够有效降低生产成本。充电模块是充电桩的核心零部件,主要发挥交流电转变为直流电的作用,在整桩原材料成本中占比达到50%左右。公司布局充电桩业务之初,便开始进行充电模块研发工作。目前公司已实现模块的自研自产、再结合整桩制造能力,一体化布局有助于降低成本以及保障模块和整桩的性能匹配。


展望:运营业务盈利能力有望稳中有升,增值服务有望贡献可观利润。电动车保有量提升助推充电量增加,公司充电桩利用率提升助推运营业务盈利能力改善。国内新能源车保有量持续增长带动充电需求增加。特锐德年充电量从2018年的11.3亿度提升至2023年的93亿度,年均复合增速为52%。同时公司充电利用率也从2021Q1的6.7%提升至2024年初的7.5%左右。

公司增值服务业务规模持续扩大,有望贡献可观收益。

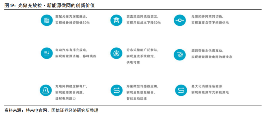
积极探索多种商业模式及产品布局,优化用能成本。公司还在积极探索参与电力市场化交易,以此优化整体购电成本。同时,公司2023年在80多座城市打造了300多座光储充放检维一体化充电站,通过交直流微网的柔性交互,实现用能成本的下降。

公司持续提升系统集成能力,为客户提供安全高效的系统解决方案。公司以新一代预制舱式变电站为载体,提供涵盖设计咨询、设备集成总装、工程服务、运维服务、价值增值服务等全生命周期全链条的集成解决方案,以此给客户带来更好的变电站建设及使用体验,建立长期黏性。

公司对于充电业务的发展规划——希望可以构建三张网,充电网、微电网和储能网:
第一张充电网,简单看就是通过充电设备把电充进车里去,再考虑可以把电放出来那就是充放电网;
第二个微电网,主要考虑加入了光伏,光伏发出来的是直流电,理论上来讲需要通过逆变器转化为交流电接到电网上才可以使用,但是如果与电动汽车充电搭配,就没必要上网了,直接将光伏发出来的直流电充到电动汽车里,这也就是我们说的新能源车充新能源电;
最后一个是储能网,一方面电动汽车本身就是移动储能,另一方面电动汽车退役下来的电池,放在充电场站的车位底下做储能,每一个充电停车位未来都变成了一个能源交易和绿电消纳的新载体、也是支撑新型电力系统的一个新载体,这样的能源结构,就是下一个时代中国乃至全世界走的一条新路径。



充电站投建运营风险:公司十年的路程发现投资和建设仅仅完成了这件事的50%,后面的50%还有运营、运维,包括数据、能源等增值服务。如果只是买了设备独立建站的话,的确存在着一定的风险,一方面收益模式单一,即每度电收服务费;另一方面电站后续的运营、运维成本较高,也无法开展增值服务。充电站和加油站不一样,加油站的布局有一定限制,在多少公里之内不能建第二个,而充电场站的建设理论上是没有限制的,如果有人在附近建个新充电站,可能很快就会把原有充电站的收益拉下去。因此,如果想要降低充电站投建运营的风险,需要有规模和平台的支撑,在充电服务费的基础上实现其他的增值服务收益,有效提升一个充电站全生命周期的收益。特来电现在大概有上千个合伙人,有一套非常成熟的产品、技术、平台和运营体系来帮助合伙人落地,实现充电站建设和运营的投资收益。
随着电池技术的不断发展,对充电基础设施不会有太大的影响,基本都能正常使用。当然,充电设备一定会存在更新换代的可能,包括车也是一样的。对于充电设备来说,充电模块被淘汰的可能性比较大,如果是充电单桩的模式,淘汰充电模块基本就是把整个桩拆了重做。但是对于特来电这种充电网群管群控的模式,只需要把旧模块拔出来,再插进去一个新的模块,就可以完成升级了。在进行充电技术布局的时候,公司已经考虑到更新换代这个问题,因为特来电不是卖设备的,特来电是做运营的,运营商就是要确保我们的设备和我们的产品体从运营到运维,公司都已经提前按照未来8-10年的迭代去考虑了。
充电网的建设技术和政策方面的难点:充电网在发展过程中会存在技术标准这些障碍,因为充电网是跨行业、跨专业的综合性领域,公司布局的充电网在全中国乃至全世界都是从0到1的,我们已经连续10年持续投入研发,建立了强大的创新研发能力,在电池安全、智能运维、虚拟电厂等方面构建了几大模型,目前公司已经成为充电行业标准的引领者和制定者,牵头或参与制定了多项国家及行业标准,去推动充电行业的可持续健康发展。

特来电现在构建了五张网,公交充电网、公共充电网、物流充电网、小区充电网和园区充电网。
这五张网当中最难的是小区充电网:
一是在小区里目前油车的占比还是最高的;
二是小区里住户买新能源汽车是没有规律、无法预测的,而且私家车充电量比较小;
三是小区里富余的电力容量也不够大,通过充电网的管理调度,在大家下班都用电的时候先不充电,晚上睡觉以后变压器容量腾出来了,再开启大规模充电,这样通过错峰的形式进行充电,小区就不需要额外增加电力容量。这也是公司为什么要建充电网而不是充电桩的原因,充电桩即插即充,什么时候充满不知道,而在充电网里,充多少电、什么时间充满是用户说了算,什么时间充电是充电网说了算,充电网会根据车上剩余的电量和电网富余的电量来进行有序的调度。国家也提出了开展居住区充电基础设施“统建统服”的指导意见,鼓励充电运营企业进行统一建设、统一运营和统一维护。
新能源汽车和充电桩发展的不平衡是很正常的,但这种不平衡是短时间的,车多了大家都想建桩,同样先建了桩,新能源汽车也会很快发展起来。现在很多人想建充电桩,但未来国内的大运营商可能不会很多,大部分新能源汽车用户不会在手机上下载十几个APP,而是会主要选择规模大,服务好的几家。现在充电桩运营市场参与者很多,但是再过几年,可能走向头部的聚焦效应会越来越明显,所以对公司来说既是机会又是挑战。
公司电力设备板块未来的发展预期:现在中国新能源发展的速度比较快,这几年国家持续加大在光伏、风电和电网的投资,包括铁路也在持续投资,这些投资的增加推动了对电力设备的需求,所以公司电力设备板块会有一个稳定的、可持续的增长。公司的箱式电力设备,尤其是中高端的箱变,在技术、创新能力、服务、规模、可靠性等方面均处于行业领先地位;另外公司还是中国箱式电力产品技术标准的制定者和参与者,是国内目前唯一参与了国网第三代智能变电站标准规范编写的模块化预制舱厂家,公司凭借智能预制舱式模块化变电站产品获得工信部制造业单项冠军企业。
参考资料:
20240404-国信证券-特锐德:箱变业务稳健增长,充电运营龙头地位稳固
投资顾问:王德慧(登记编号:A0740621120003),本报告中的信息或意见不构成交易品种的买卖指令或买卖出价,投资者应自主进行投资决策,据此做出的任何投资决策与本公司或作者无关,自行承担风险,本公司和作者不因此承担任何法律责任。
免责声明:以上内容仅供参考学习使用,不作为投资建议,此操作风险自担。投资有风险、入市需谨慎。
推荐阅读
相关股票
相关板块
相关资讯
扫码下载
九方智投app
扫码关注
九方智投公众号
头条热搜
涨幅排行榜
暂无评论
赶快抢个沙发吧