通信行业的“大宗材料”!光纤光缆大有可为?

今日内容:
通信行业的“大宗材料”!光纤光缆大有可为?
光纤通常被认为是通信材料中的“大宗材料”。2023年以来,随着海外电信侧需求放缓,以及国内海风建设延后,光纤光缆行业经历了一轮下行期,行业估值经历了较大幅度的压缩。进入2024年以来,国内海风建设逐步复苏、海外电缆需求起量、同时随着AI算力、卫星通信、低空经济的兴起,各品类光纤需求逐步增加,形成新的投资机会。机构认为光纤光缆行业有望走出此轮行业低谷,走向复苏。
海风建设方面,2024年四月底,广东阳江帆石二1000MW海上风电项目风机采购招标公告正式发布,标志海风行业在经历了航道问题等带来的延后正在加速复苏。海缆行业作为海上风电建设的核心环节,竞争格局良好,行业进入门槛较高,有望充分受益我国海风建设进程。同时,国内线缆企业也正凭借技术优势逐步走出国门。近年来,国内龙头企业陆续突破海外客户,其中中天海缆中标12亿元欧洲项目,亨通光电则早在2019年就已在葡萄牙承建全球第一座半潜式漂浮海上风力发电场。国内与海外市场双击,海风业务有望走出低预期与低景气的谷底。
新兴领域方面,AI带动下,特种光纤成为重要元器件,国产替代迎来良机。通常而言,AI特种光纤当下主要包括了保偏光纤、掺饵光纤与空心光纤。保偏光纤主要负责在传输时维持光的偏振性,有望随着CPO交换机逐步放量。掺饵光纤主要用于长距离高精密传输,随着单点电力达到瓶颈,后续算力中心组网有望快速扩大掺饵光纤需求。空心光纤则在短距离高速传输等方面具有优势,随着IDC内部光通信速率快速迭代,空心光纤有望逐步渗透。当下,全球AI算力中心中多数采用海外品牌的高端光纤,机构判断,在AI需求快速扩大的当下,具有深厚技术积累的中国光纤光缆龙头有望打开新的供应链机会。
市场空间来看,2021年后,特种光纤市场迎来高速增长。在航天、轨道交通、能源、医疗等行业领域需求的持续推动下,机构预计到2025年全球特种光纤市场规模预计达到421亿美元,8年CAGR达到17.9%。

由于特种光纤属于量小价高的器件品种,与普通光纤标准化程度高、易于批量制造不同,特种光纤厂商需掌握从原材料、工艺设计到生产制造的一条龙服务,因此壁垒较高,只有经历过光纤光缆产业完整产业链的龙头企业才能领跑新的方向。对此,从投资布局角度而言,机构建议可以着重留意当下行业内的龙头企业和潜在的黑马公司。
国内上市公司投资机会方面,长飞光纤是全球最大的光纤预制棒供应商,全球第二大光纤及光缆供应商。亨通光电也是国内光纤光缆领先厂商,子公司江苏亨通光纤科技有限公司、j-fiber GmbH 专注于特种光纤的研发、制造。另外,特种光纤应用的黑马企业有光连接的太辰光等。

并购布局产业协同,地方国资旗下优质军工信息化标的!
四川九洲:公司是我国智能终端龙头企业,同时为九州集团旗下唯二上市平台之一,业务涵盖微波射频、空管、智能终端三大板块,公司拥有庞大的科研、生产、营销服务优势,是技术实力强、市场占有率大的高科技企业。着力为国内广电及电信运营商提供宽带网络解决方案、数字电视音视频系统解决方案、智慧城市及智能家居解决方案、物联网解决方案。
标签:智能终端龙头、产品布局、中游产业链、产业协同
看点一:智能终端龙头
公司是一家以智能终端、空管产品、微波射频为主营业务的专业化企业,在海内外市场拥有较高的知名度,具备良好的产业链和技术优势,是国内最早从事空管系统及相关航电研制生产的单位,是C919大型客机一级供应商。在微波射频方面,超宽带接收、多路TR设计数字相控阵处理等多项技术处于行业领先水平。

研报菌简评:公司业务涵盖数字音视频终端、数据通信终端等领域,有线机顶盒产品市场占有率一直列居行业前三。
看点二:产品布局
公司顺应行业发展潮流,依托技术积累,积极拓展产业布局,产生新的盈利增长点。在智能终端领域拥有广电业务领域研发能力及核心技术,同时致力于数据通信、智慧应用研发能力建设,在业内建立较强的竞争优势;此外公司拓展业务预计收购上海志良电子科技有限公司,依托微波射频技术优势,完善公司军用电子战产品布局。

研报菌简评:公司逐步在5G通信技术、10G PON、WiFi6等通信技术领域方面开展产品开发及市场布局。
看点三:中游产业链
智能终端产业链结构清晰,公司在产业链中处于中游地位,中游为产品制造,包括智能手机、平板电脑、VR、AR智能手表、智能家居、无人机等;下游包括线上、线下销售渠道及消费者。主要深耕智能通讯领域,包括数字音视频、数据通信、数字融合终端的研发、制造和销售。

研报菌简评:公司依托九洲电子、深圳九洲两家子公司开展业务,主要从事数字音视频终端、数据通信终端设备、直播卫星产品研发、生产和销售及行业应用服务。
看点四:微波射频
公司拥有多年的微波射频器件研发和生产经验,形成了丰富的技术积累,微波射频器件产品在军用领域主要应用于雷达、电子对抗、航天通信等方面,在军工行业中成长性较好;民用领域方面,微波组件可应用于无线通信、汽车毫米波雷达等场景当中,自主可控需求强烈。产品主要应用于航空、航天、电子、兵器、船舶等行业,微波射频产品在业内拥有优质口碑。

研报菌简评:公司依托子公司九洲迪飞的技术优势,产品主要包括微波无源组件、微波放大器、接收及变频、射频微波控制、频率合成器等。
看点五:产业协同
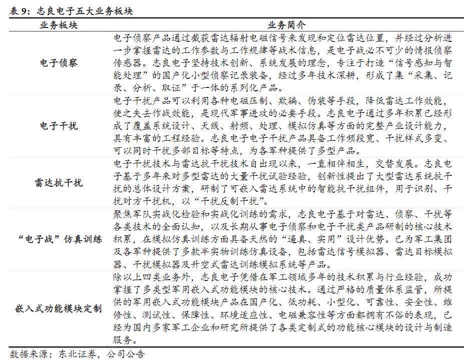
公司为进一步优化产业结构,聚焦主业发展,资产重组纳入电子战领域业务,新旧产业协同发展。交易完成后主营业务将新增军用电子战领域的电子侦察、电子干扰、雷达抗干扰、“电子战”仿真训练以及嵌入式功能模块定制业务,边缘业务被剥离出去,进一步强化军工业务布局,并发挥与公司现有微波射频业务的产业链协同作用。

研报菌简评:公司通过优化产业结构,九洲集团内部结构进行资产重组,加大整合业务板块,可以达到产业协同、优势互补的效果。
参考资料:
1、20240514-国盛证券-光纤光缆行业:海风为盾、特种为矛
2、20240510-国盛证券-特种光纤:始于通信,立足传感,赋能AI与低空经济
3、20240514-东北证券-四川九洲-000801-空管产品受益低空经济,优质资产有望整合
【免责声明】以上内容仅供您参考和学习使用,不作为买卖依据,据此操作风险自负!投资有风险,入市需谨慎。本文观点由九方智投黄波编辑整理(登记编号:A0740620120007)
免责声明:以上内容仅供参考学习使用,不作为投资建议,此操作风险自担。投资有风险、入市需谨慎。
推荐阅读
相关股票
相关板块
相关资讯
扫码下载
九方智投app
扫码关注
九方智投公众号
头条热搜
涨幅排行榜
暂无评论
赶快抢个沙发吧