【风口掘金】政策+应用+订单三重催化!低空经济或迎第二波机会

导语
①政策催化是核心驱动力,顶层到地方支持政策频出,万亿市场盛宴有望逐步开启;
②从0-1的全新增量赛道,产业链各环节均含投资机会,其中这3股可重点关注。
事件驱动
江西省发展改革委近日起草了《江西省关于促进低空经济高质量发展的意见(征求意见稿)》。意见提出,通过三年努力,力争到2026年,全省低空制造能力、应用水平、产业生态全面提升,带动全省经济增长超2000亿元,低空经济规模和竞争力处于全国领先水平,把江西打造成为全国具有重要影响力的低空经济发展高地。
行业透视
一、复盘低空经济行情脉络,政策催化是核心驱动力
2023年12月11日,中央经济工作会议将低空经济确定为战略性新兴产业。2024年3月5日,政府工作报告中提出低空经济为新质生产力典型代表。2024年4月18日,国新办发布会上工信部提出低空经济是新质生产力的典型代表,会形成万亿市场规模。
上半年,低空经济板块经历了一波普涨行情,催化剂为全国两会和苏州低空大会。启动-全国两会:3月5日-21日,低空经济首入政府工作报告并高度定调,低空开始受到市场关注并逐步扩散,交易载体主要为低空制造标的;加速-苏州低空大会:4月16日-25日,苏州大会明确具体发展目标和资金补贴,本轮行情市场更关注地区政策,交易载体主要为低空基建标的。

国家层面低空顶层设计布局良久,《空域管理条例意见稿》和《通航装备实施方案》带来低空经济重要边际变化。其中空管条例意见稿是对低空空域和通用航空上位法的极大完善和补充,新增G和W类非管制空域,并明确县级及以上地方政府可以参与协管空域;通航装备实施方案明确新型通航装备两阶段发展目标,2030年形成万亿规模,涵盖技术、产业链、应用、基础设施、融合生态五大重点任务。

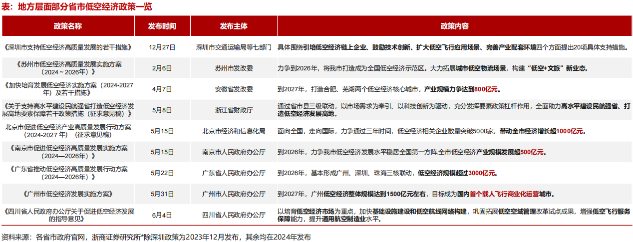
“自下而上”是低空经济发展的特征之一,地方政府结合当地特色提出低空经济发展方案和产值目标。共同目标:地方低空发展政策基本围绕引培低空经济链上企业、鼓励技术创新、扩大低空飞行应用场景、完善产业配套环境四方面展开;因地制宜:苏州低空结合文旅,北京低空强调安全,广州竞逐首个载人飞行商业化运营,四川发扬传统通航优势。

二、低空基建技术标准陆续发布,起降场建设有望逐步铺开
基础设施建设标准发布后,各地方可依据建设标准铺开eVTOL起降场等配套设施,建设规划指引下低空配套基建放量在即。
5月22日,中国民用机场协会发布团体标准《电动垂直起降航空器(eVTOL)起降场技术要求》,对eVTOL起降场的物理特性、障碍物限制、场址选择、结构设计、专用设施设备等诸多技术参数进行了明确阐释;

6月14日,民航局发布行业标准《民用垂直起降场地技术要求(征求意见稿)》,指出垂直起降场地的通信、导航、监视设施配置应满足垂直起降航空器(VCA)的指挥控制、导航、通信的要求。

三、政府采购持续升温,eVTOL头部企业订单饱满
据亿航智能订单情况,3月以来国内政府大额采购频率显著提升,主要投向低空旅游;eVTOL行业其他头部公司意向订单也已饱满。

近期无锡市交通运输局、太原西山文旅、珠海万山发展集团、温州文成县政府接连向亿航发出采购订单和大额意向订单,其中万山发展集团还将和亿航投资共建低空无人机项目,打造无人机物流、医疗物资运输、海岛载人观光、陆岛载人交通等应用场景。

据上证报6月12日上交会采访,国内eVTOL行业关注度高涨,企业扎实推进业务,并在订单、融资、产业链国产化方面取得良好进展。
四、从0-1的全新增量赛道,产业链各环节均含投资机会
由于低空空域放开时间较短,目前国内尚未形成成熟的低空/无人机的空管系统。《无人机系统空域管理技术》提出了一种低空空管系统架构,包括通信/导航/监视/反制设施设备、气象情报/航空情报/空管监视等信息支撑、互联网+移动通信网+专网的组合网络、以及空域规划/管理/评估等。通过假设低空空管价值量、建设面积及建设节奏,保守预计到2030年国内低空空管7年累计市场规模将超过2000亿元。

eVTOL是低空经济重要载体,商业化步伐不断提速。根据工信部赛迪研究院,预计2024年eVTOL产业将迎来第一轮商业化爆发周期,规模将大幅提升。随着多机型适航认证的加速推进,行业将保持较高增长态势,预计到2026年将达到95.0亿元。随着主机厂陆续取证及配套基建完善,26年或将是载人eVTOL规模化元年,根据摩根士丹利乐观预测,2030年中国eVTOL/UAM市场规模有望达到1880亿美元,2035年进一步增长至6050亿美元,成为全球最大单一市场。

民用无人机是低空经济重要构成,产品迭代和政策引导或将培育多个“无人机+”较大规模的新赛道(如物流、应急等),产业链环节有望受益。民用无人机是中国低空经济发展的主力机型,2023年占低空经济总规模23.2%。根据赛迪顾问测算,2023年中国民用无人机产业规模达到1174.3亿元,同比增长32.0%,占低空经济总规模约23.2%。在产业升级和政策驱动下,民用无人机产业有望持续增长。

投资策略
东吴证券在研报中表示,随着各地不断明确低空经济的发展方向,低空经济的相关订单也在逐渐落地,政策往订单传导的预期正不断强化。近3个月各地的低空经济招投标也正在如火如荼地进行。订单涉及整机及零部件、规划设计、管理系统、运营等低空经济的主要环节,产业趋势落地节奏明显超预期。随着低空经济“政策+产业”的不断推进,基础设施建设环节有望带来规模较大的新基建机遇。
浙商证券在研报中指出,低空经济在政策、产业等多个层面均有重大突破,行业正处于加速落地阶段,万亿市场有望逐步到来。上半年低空板块呈现“强预期、弱现实”,随着地方政府对低空经济的理解加深和相关标准陆续出台,低空经济将逐步走向“强预期、强现实”,板块逻辑将从交易预期向交易订单切换,行情将重启升势。看好低空制造、低空服务和低空运营三大环节。
个股关注
1、深城交:国内首个国资控股的城市交通整体解决方案上市公司
①主营产品为大数据软件及智慧交通、工程设计与检测、规划咨询服务等;
②目前公司在深圳、无锡、江门等地方已中标并开展低空经济相关业务。
2、中航高科:我国航空碳纤维预浸料龙头
①公司业务范围涵盖航空新材料,高端智能装备,等专业应用领域,是我国少有的航空复合材料专业化供应商。
②公司是我国航空领域唯一一家专业从事复合材料研发工程化的单位,承担AG600、C929系列等多项型号研制及攻关任务,突破多项关键制造技术;
3、中无人机:大型无人机系统龙头
①公司主要从事无人机系统的设计研发、生产制造、销售和服务,深耕国内国外两个市场,是专注于大型固定翼长航时无人机系统成体系、多场景、全寿命的整体解决方案提供商。
②公司聚焦翼龙系列大型固定翼长航时无人机系统,翼龙系列无人机在全球察打一体无人机市占率位居全球第二,用户遍及十余个国家。
风险提示
低空空域开放不及预期;eVTOL适航审定进度不及预期;eVTOL关键技术突破不及预期。
资料参考
20240617-东吴证券-计算机行业点评报告:低空经济:招标在即,低空经济有望迎来第二波行情。
20240801-浙商证券-国防军工:低空经济系列点评报告-中央政治局要求促进低空经济健康发展,eVTOL运营证获受理。
免责声明
九方智投-投顾-杨建波-登记编号:A0740623090005;以上代表个人观点,仅供参考,不作为买卖依据,据此操作风险自担。投资有风险,入市需谨慎。
免责声明:以上内容仅供参考学习使用,不作为投资建议,此操作风险自担。投资有风险、入市需谨慎。
推荐阅读
相关股票
相关板块
相关资讯
扫码下载
九方智投app
扫码关注
九方智投公众号
头条热搜
涨幅排行榜
暂无评论
赶快抢个沙发吧