海外蝗灾冲击波接踵而至!A股全名单来了
农业农村部最新消息,巴基斯坦蝗灾第二波蝗群正陆续形成。此前不久东非面临第二波蝗灾侵袭,规模是上一次的20倍;全球第四大农化生产国的印度近期疫情升温,此前多家农药企业包括上市公司先后宣布停产。A股蝗虫防治和农药概念股有望站上风口。
在国务院联防联控机制举办的新闻发布会上,农业农村部国际合作司司长隋鹏飞称,当前,巴基斯坦境内蝗灾的演进形势和中国专家的预判基本一致,第二波蝗群正陆续形成,也正是中国援助的药物药械派上用场、开展大面积灭杀的好时机。东非的沙漠蝗灾也在持续发展,我们已经会同有关部门,做好了技术支持和物资装备援助的准备。
中金公司认为,沙漠蝗及国内蝗虫防治工作进入关键阶段,相关杀虫剂类农药采购需求逐步兑现。近期受新冠疫情、蝗灾、草地贪夜蛾等事件影响,农药行业供应短缺及需求复苏。
据外媒报道,今年年初,部分东非国家遭遇了70年不遇的特大蝗灾。数月后,该地区再次面临第二波蝗灾侵袭,规模是上一次的20倍。
全球第四大农化生产国的印度近期疫情升温,此前多家农药企业包括上市公司先后宣布停产。天风证券分析师指出,若持续时间较久,其主要生产及出口品种供应受限则中国有望承接部分订单,相应产品亦存一定涨价预期。
中金公司对印度企业农药产能梳理,图表如下:

海通证券分析指出,由于蝗灾的特殊属性,较理想的方法是在虫卵阶段予以除杀,目前用于防治蝗虫的主要有菊酯类农药(如溴氰菊酯、氯氰菊酯等)、有机磷类农药(如马拉硫磷、敌敌畏、等)、昆虫生长调节剂(如卡死克等)以及混配的农药如快杀灵、锐劲特(又名氟虫腈)等。
据海通证券梳理,蝗虫和草地贪夜蛾虫害受益的杀虫剂公司如下:

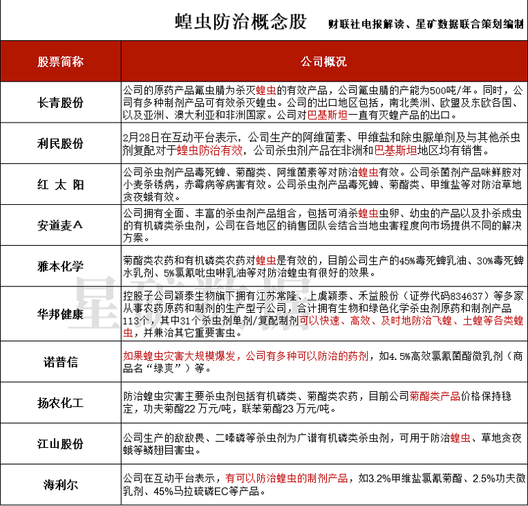
梳理蝗虫防治概念股名单如下:

(以上内容综合自市场公开信息)
免责声明:以上内容仅供参考学习使用,不作为投资建议,此操作风险自担。投资有风险、入市需谨慎。
推荐阅读
相关股票
相关板块
相关资讯
扫码下载
九方智投app
扫码关注
九方智投公众号
头条热搜
涨幅排行榜
暂无评论
赶快抢个沙发吧