汽车电动化进程提速!热管理市场迎来高景气

简要:
新能源汽车创新主要方向电池和车结构创新都离不开热管理系统的发展呢与支撑。电动化带动热管理系统单车价值量大幅提升,市场空间持续扩容。传统燃油车整体热管理系统价值量大约2800元,纯电车和插混车热管理系统单车价值量则分别为7050元和7650元,价值量提升两倍以上。2025年国内新能源乘用车热管理市场规模或超900亿元,CAGR约23%。
五大核心零部件贡献主要增量:阀、热交换器、压缩机、泵、管路。我们认为阀、热交换器、压缩机、泵、管路五大核心产品贡献汽车热管理系统价值量主要增量,将各个零部件在燃油车和纯电车的单车价值量做对比:阀(50元→1050元)、热交换器(1250元→1550元)、压缩机(500元→1500元)、泵(100元→500元)、管路(200元→650元)。
本土新能源车供应链崛起给内资厂商带来发展新机遇。2022年国内新能源车销量实现687万辆,同比高增96%,在新能源大浪潮中,国内涌现出了比亚迪、奇瑞、蔚来、理想、赛力斯等优秀的自主新能源品牌,受益于自主新能源车企明显放量,2022年自主品牌份额同比+5.2pct。在国内新能源自主品牌崛起的背景下,新的电动车热管理供应链正在形成。
热管理:三花智控(电子膨胀阀、四通阀)、银轮股份(换热器、水冷板)、盾安环境(大口径膨胀阀),部分细分赛道已经研发出优秀产品,有望凭借原有的市场渠道和成本优势,陆续切入国内新能源车企的供应链,抢占国内市场份额。
管路:川环科技(冷却胶管)、标榜股份、克来机电(CO2高压管路)、腾龙股份。
图:热管理产业链

资料来源:盖世汽车,九方智投、长城证券
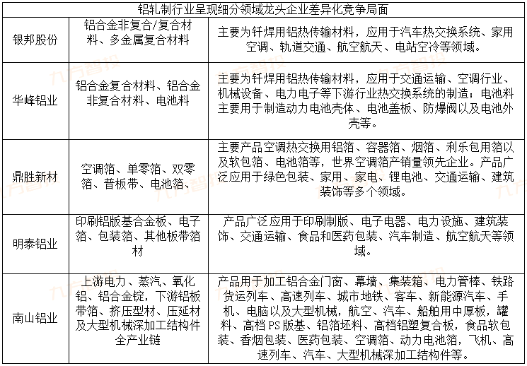
银邦股份:公司深耕铝热传输材料近20年,成长为铝热传输材料龙头,是国内钎焊式铝热传输材料产能最大的企业之一。1988年建立,成立30年,一直在做铝压延加工。热传输2000年以后开始做,当时火电、汽车对于铝复合材料应用越来越多,主要靠进口。公司2005年实现量产,开始进口替代,是国内做钎焊复合材料最早的民营企业之一。
当时业务主要来自电力行业,也是这样完成IPO。后续汽车占据市场主导。IPO募投项目后公司硬件能力能够大幅度服务汽车行业。后续大力开拓汽车热交换需求。导入周期长,2015年后处于亏损状态,由于成本上升,业务没跟上。积累逐步产生回报,公司在新能源车领域布局走向行业前列,电池相关材料市场占有率行业领先。

公司主要产品为铝板带箔,产品具备小批量定制化特征。公司产品属于铝轧制加工板带材,按产品用途主要又分为铝热传输材料、多金属复合材料、铝钢复合材料及铝合金复合防护材料等。
公司当前以铝热传输材料为主营业务,2021年收入占比达92.3%,其又可分为复合和非复合材料。公司产品采用“铝锭+加工费”的销售定价模式,加工费综合考虑产品规格、工艺等因素由公司和客户协商确定,多以年度长单形式签订。
长流程生产及定制化特点决定行业成品率偏低。公司铝复合材料产品根据下游需求可加工成不同合金成分、厚度及宽幅等,产品具备小批量、高度定制化特征。长流程及多次切边工艺决定行业成品率偏低。公司产品目前理论成品率在70%,实际成品率约67-68%,成品率控制是降低生产成本的关键因素。(同业竞争对手是华峰铝业70%)另外,公司不同产品前端共用热轧产线,后端可根据订单情况快速实现不同型号产品生产切换,不同产品线切换过程中也会对损失产线实际开工率,提高单品种大客户订单比例可有效提高产线利用率,降低单吨成本。
2021年起,经营业绩迎来拐点,后续预计延续。2022年出货15万吨,母公司盈利1.7-1.8亿,因为子公司计提拖累,净利润偏低。主业增长趋势保持比较好,今年发货生产不断创新高。今年预计产能做到25万吨,但是不会一帆风顺,直接满产,因为单条线,设备可能损坏。产量尽力做到20万吨以上。新能源车出货量保持高增速,公司至少不会低于行业增速。
客户质量不断改善,产能利用率提升,成本有节省空间。盈利端预计改善。去年产能18万吨,产量15万吨。今年预计产能25万吨。技改一季度末产能完全到位,目前在试生产,一季度还是18万吨,二季度20万吨,单吨盈利1300元。非复合材料单吨毛利500-600元,普通复合材料单吨毛利3000多元,高端产品单吨毛利7000-8000元。
其他业务:多金属复合材料服务行业多,品类多,非常细分,不太对外宣传,存在边际弹性,比如消费电子多金属复合材料、子弹壳材料等。量不大但是毛利率高。今年多少这块都会有些亮点,较过去几年有较大的改善。
在手订单情况来看应该不会出现亏损,不会像去年一样对业绩造成影响。


钎焊铝热传输材料行业格局稳定,进入壁垒高。资本开支壁垒每万吨产能投资1亿。技术与工艺壁垒,产品产品率低无法实现盈利。
新能源单车钎焊铝材用量大幅增加,约是传统汽车的2.5倍,而且新国标《GB38031-2020电动汽车用动力蓄电池安全要求》提出了“热扩散”的要求。热管理行业将受益新能源汽车渗透率快速提升。

新能源需求旺盛,预计22-25年中国/全球新能源车铝热传输材料cagr达31%/37%。不考虑类麒麟电池水冷板增量情况下,预计22-25年全球新能源车热管理系统用铝量由24.2万吨增至62.1万吨(CAGR=37.0%),其中水冷板用铝量由13.7万吨增至35.1万吨;考虑类麒麟电池水冷板增量需求,当类麒麟电池新能源车占比为30%时,预计23/24/25年热管理铝材需求增量分别为5.9/8.2/10.5万吨。高端新能源车热管理铝材产能增量较少,产能偏紧。
比亚迪提议把目前热扩散的适应要求不短于5分钟,提升到不短于30分钟;宁德时代推出麒麟电池,将横纵梁、水冷板与隔热垫合三为一,集成为多功能弹性夹层,并将多功能弹性夹层置于电芯大面之间(冷却面积增大为原来4倍,材料用量增大为原来2倍),以此来做到“安全无热扩散”。
未来随着头部厂商的推动,以及国家对热扩散要求的提高(预期热扩散适用要求:5min→30min→无热扩散),麒麟电池大面冷却技术的大规模应用、钎焊铝材用量的成倍增加是也会随之而来。除此之外,超级快充进一步增加液冷板及钎焊铝复合材料需求。在动力电池企业和车企争相布局的情况下,超级快充的市场空间将逐步打开。而超级快充将对电池热管理系统带来更大的挑战—电池温度过高,温差过大。
增加液冷板面积是解决该问题的有效途径。这将进一步增加钎焊铝材用量。申港证券表示,预计2022-2025年全球新能源车钎焊铝材需求将由30万吨增加到79万吨,2022-2025CAGR=39%。其中,电池系统钎焊铝材需求将由19万吨增加到53万吨,2022-2025CAGR=41%,增长速度迅猛。
市场格局:10万吨以上企业3家,华峰铝业国内市占率第一,产能利用率远高国内同行。铝热传输材料龙头华峰铝业、银邦铝业、格朗吉斯、奥科宁克、株式会社UACJ等。奥克宁、乳源精箔国内产能规模较小,瑞典企业格朗吉斯,中国产能约12万吨,产量9-10万吨。2017年全球铝热传输销量约20万吨,下游汽车营收占比40%,现有铝加工产能58万吨,计划扩产6万吨。
华峰铝业:未来重庆项目投产,有望超越格朗吉斯成为全球铝热传输行业龙头,享受到新能源汽车热管理需求红利,全球市占率20%,现有产能34万吨,预计2025年总产能58万吨。
银邦股份:电动车水冷板铝材龙头,预计现有产能25万吨,与宁德时代签订22一26年共供应36万吨水冷板订单。

新能源汽车创新主要方向电池和车结构创新都离不开热管理系统的发展与支撑。
1.电池材料创新近年尚无重大突破,目前既能跑1000km、几分钟充完电、很安全、成本特别低是不可能的。三元方形电池能量密度目前可达到300Wh/kg,LFP电池可以突破200Wh/kg。电池系统结构的创新方面:宁德时代的CTP无模组系统、比亚迪的刀片电池无模组系统。这些电池结构的创新大幅提升了成组效率,单体到系统的体积成组效率从40%增加到60%。
这一变化使搭载磷酸铁锂电池的车辆的续航里程可以达到600公里,基本解决了原先续航里程不够长的问题。电池系统结构方面的创新,是中国电池行业引领国际电池技术发展的一个重要标志。面对当前仍存在的冬天低温环境下电池续航里程缩短等问题。电池结构创新中,热管理模块增加用量(1-2倍)。
麒麟电池首创大面水冷技术,水冷板(热管理模块)用量翻倍:宁德时代近日发布麒麟电池,水冷板实现结构性突破,将水冷板由原来的底部位置升级为置于电芯之间,换热面积扩大4倍,预计水冷板用量增加2倍,解决4C高压快充带来的热失控,同时将横纵梁、水冷板与隔热垫合三为一,提升系统集成效率至72%,实现1000km长续航。

2、纯电动汽车低温续航问题改善途径:电池热管理系统效能优化;面对冬季工况的动力系统废能综合利用;充电场景下电池的插枪保温和脉冲加热。
3、纯电动汽车动力电池热安全问题解决途径:从设计制造角度;系统热管理;智能管理与充电控制。
新能源汽车在主动和被动两方面加强对电池的热管理。
主动管理是热泵系统中冷却水回路对三电系统进行冷却/加热,通过系统主动控制进行调节;
被动管理主要起导热/隔热、阻燃等作用,通过材料的选择对热量的传输进行控制。电池能量密度提升叠加更高安全性的要求,热管理有望迎来高速增长。
液冷板和胶管价值量有望提升。目前大部分液冷板位于电池包下方,为达到更好的冷却效果,未来可将液冷板安装于电芯之间,在使用量和技术难度上均有所提升,单车价值量有翻倍潜力,液冷板和铝热传输材料将受益;
冷却回路的管路以胶管和尼龙管为主,电动车单车需求量大于燃油车,自主企业将加速国产替代。
中国电动车对环境适应性技术的需求仍然非常迫切,為此他还特别指出了动力电池未来可以创新和改进的方向,包括:
1.电池热管理系统效能的优化;
2.面向冬季工况的动力系统的能量综合利用;
3.充电场景下电池的插枪保温和脉冲加热;
4.动力电池的热安全问题,主要包括本征安全、被动安全、主动安全三方面的安全保障技术。

电动化带动热管理系统单车价值量大幅提升,市场空间持续扩容。传统燃油车整体热管理系统价值量大约2800元,纯电车和插混车热管理系统单车价值量则分别为7050元和7650元,价值量提升两倍以上。2025年国内新能源乘用车热管理市场规模或超900亿元,CAGR约23%。
五大核心零部件贡献主要增量:阀、热交换器、压缩机、泵、管路。我们认为阀、热交换器、压缩机、泵、管路五大核心产品贡献汽车热管理系统价值量主要增量,将各个零部件在燃油车和纯电车的单车价值量做对比:阀(50元→1050元)、热交换器(1250元→1550元)、压缩机(500元→1500元)、泵(100元→500元)、管路(200元→650元)。
本土新能源车供应链崛起给内资厂商带来发展新机遇。2022年国内新能源车销量实现687万辆,同比高增96%,在新能源大浪潮中,国内涌现出了比亚迪、奇瑞、蔚来、理想、赛力斯等优秀的自主新能源品牌,受益于自主新能源车企明显放量,2022年自主品牌份额同比+5.2pct。在国内新能源自主品牌崛起的背景下,新的电动车热管理供应链正在形成。

图:热管理系统

资料来源:盖世汽车,太平洋汽车网,九方智投、长城证券


随着新能源汽车快充加速落地、电池能量密度持续提升,对热管理提出了更高的要求。
1)主动管理方面,热泵系统的冷却回路集成度提升,重要零部件如液冷板、管路、水泵等的性能和价值量有所增长,具备较强系统设计和制造能力的:三花智控、银轮股份,核心零部件及材料标的:盾安环境(电子膨胀阀)、飞荣达(液冷板、导热材料等)、科创新源(液冷板)、江苏雷利(水泵)、川环科技(胶管)、银邦股份(铝热传输材料)、华峰铝业(铝热传输材料);
2)被动管理方面,防火隔热材料的应用价值量有望提升,泛亚微透(气凝胶)、回天新材(导热胶)、硅宝科技(导热胶),汇得科技(导热胶)。

投资机会:
热管理:三花智控(电子膨胀阀、四通阀)、银轮股份(换热器、水冷板)、盾安环境(大口径膨胀阀),部分细分赛道已经研发出优秀产品,有望凭借原有的市场渠道和成本优势,陆续切入国内新能源车企的供应链,抢占国内市场份额。
管路:川环科技(冷却胶管)、标榜股份、克来机电(CO2高压管路),腾龙股份
铝热材:华峰铝业、银邦股份

参考资料:
20230222-华安证券-电力设备:汽车电动化进程提速,热管理市场迎来高景气
20230213-安信证券-热管理行业:为设备安全运行提供保障,未来市场空间广阔
20230209-长城证券-热管理蓝海可期,内资零部件厂商逐步崛起
20221109-国泰君安-标榜股份:汽车管路隐形冠军,把握新能源机遇高速成长
本报告由研究助理协助资料整理,由投资顾问撰写。投资顾问:王德慧(登记编号:A0740621120003)
免责声明:以上内容仅供参考学习使用,不作为投资建议,此操作风险自担。投资有风险、入市需谨慎。
推荐阅读
相关股票
相关板块
相关资讯
扫码下载
九方智投app
扫码关注
九方智投公众号
头条热搜
涨幅排行榜
暂无评论
赶快抢个沙发吧