迈富时:三曲线共振,打造AI驱动的营销一体化平台
迈富时在 2025年上半年 业绩表现强劲,实现扭亏为盈,AI Agent 战略商业化落地初见成效,驱动订单高速增长。公司 2025年上半年 实现总营收 9.3亿元,同比增长 25.5%,经调整净利润达 0.85亿元,同比增长 77.7%。其中,AI及AI Agent 相关收入达 1.1亿元,订单增速(不含智能体一体机)高达 69.1%,为下半年业绩提速奠定坚实基础。
AI Agent产品商业化加速,订单增长超预期:公司自 2025年 初以来陆续发布 AI外贸数字员工Eva、AI智能招聘系统、AI销售陪练 等多款AI Agent产品,并于 7月 发布 AI-Agentforce智能体中台2.0。新产品驱动订单强劲增长,2025年1-5月 订单增速从 32% 跃升至 57%,1-6月 AI+SaaS订单增速(不含智能体一体机)达 69.1%,1-7月 进一步提升至 81%。2025年三季度 AI+SaaS业务收入同比增速达 45%,较上半年的 26% 显著提速。AI产品的快速落地和市场认可,是短期业绩和估值提升的核心催化剂。
行业利好政策与技术突破:2025年12月,DeepSeek发布V3.2模型,其Agent与工具调用能力大幅提升,接近全球一线模型水平,有望降低公司等应用厂商的开发成本并提升产品能力。同时,字节跳动发布豆包手机助手,标志着AI端侧进入新纪元,提升了市场对AI应用的关注度和预期。这些外部技术和产业的积极进展为公司创造了良好的发展环境。
AI+SaaS龙头,尽享行业增长与集中度提升红利:公司是中国最大的营销及销售SaaS解决方案提供商,2022年 市场份额为 2.6%。中国营销及销售SaaS市场预计将从 2022年 的 206亿元 增长至 2027年 的 745亿元,CAGR达 29.3%。随着AI技术降低SaaS使用门槛,行业渗透率有望加速提升。公司作为行业龙头,凭借其品牌、客户基础和技术先发优势,将充分受益于市场扩容和行业集中度向头部集中的趋势。
“平台+生态”战略构筑核心壁垒,商业模式具备高成长性与韧性:公司正从SaaS应用向“平台+生态”转型,其核心是 AI-Agentforce智能体中台。该平台通过将公司 15年 积累的行业know-how和数据沉淀为可复用的AI能力,赋能企业快速构建定制化数字员工,形成“高复用、低定制”的解决方案模式。这种平台化战略不仅能通过“Land-and-Expand”模式深化客户绑定,提升 ARPU 和留存率(2025H1 KA老客客单价 +20.7%),还能显著降低新业务的边际交付成本,驱动公司价值重估。
“内生+外延”双轮驱动,全球化打开新增长空间:公司内生增长动力强劲,同时积极寻求并购机会以完善产品生态和技术能力,目标 2025年 内完成 两宗 并购。在国际化方面,公司战略从“服务中国企业出海”向“拓展海外新市场”升级,依托其支持 49种 语言、覆盖全球 95% 以上语言地区的外贸版产品,输出高性价比的数智化产品。2025年上半年,公司外贸业务收入同比增长 89.0%,显示出强劲的出海增长潜力。
时间 | 事件 | 影响 |
2025年7月 | 发布 AI-Agentforce 智能体中台2.0 | 标志着公司AI能力从内部赋能迈向对外商业化,为企业提供生产级智能体开发与运营平台,是公司平台化战略的关键一步。 |
2025年8月22日 | 发布2025年中期业绩 | 首次实现盈利,经调整净利润同比大增 77.7%,验证了AI驱动增长的商业模式,提振市场信心。 |
2025年9月8日 | 管理层变动 | 委任赵国帅先生为联席董事长兼全球执行总裁,其在IT及数字化转型领域拥有超过 18年 的国际化管理经验,有望加强公司的全球化战略执行和产业生态建设。 |
2025年下半年 (预期) | 推出Agent-Data经营分析智能体及Agent-Decision经营决策智能体等3-5款Agent新品 | 丰富AI产品矩阵,从工具型智能体迈向决策型智能体,有望进一步提升产品价值和客户ARPU。 |
2025年底前 (预期) | 完成战略投资及收并购 | 公司计划通过并购整合垂类解决方案,完善产品矩阵,形成产业合力,加速市场份额扩张。 |
2026年底前 (预期) | 推进全球化扩张 | 计划招募海外团队、建设会展中心、设立新销售办公室,实现从“服务出海”到“开拓海外”的战略升级,打开新的增长空间。 |
公司近两年的战略重点是 All in AI,全面推进AI Agent产品的研发与商业化。
产品层面:公司于 2024年 推出 Tforce营销大模型,2025年 陆续发布 AI-Agentforce智能体中台、AI外贸数字员工Eva、AI销售陪练系统、智能体一体机 等一系列AI产品。产品矩阵从传统的SaaS工具升级为AI驱动的智能化解决方案。
商业化进展:AI产品商业化进展迅速,2025年上半年 实现AI及AI Agent总收入 1.1亿元,其中AI Agent相关收入 0.45亿元,服务客户数达 5,518家。AI Agent已成为驱动订单和收入增长的核心引擎,符合公司预期。
公司深耕营销及销售领域 15年,积累了海量行业数据和场景know-how,并以此为基础自研 Tforce营销领域大模型 和 AI-Agentforce智能体中台。通过将AI技术深度融入SaaS产品,提供智能化、自动化的解决方案,帮助客户降本增效,从而获取超越传统SaaS工具的溢价。
平台生态:公司构建了“营销云、销售云”等六朵云产品矩阵,并通过PaaS平台和AI中台能力,打造开放生态。这种平台模式通过“Land-and-Expand”策略,在获取客户后不断交叉销售更多模块和服务,提升客户生命周期价值(LTV)。2025年上半年,老客客单价(SMB和KA)均实现了超过 20% 的同比增长,体现了平台生态的盈利能力。
公司业务主要分为 AI+SaaS业务 和 精准营销服务 两大板块。
AI+SaaS业务:是公司的核心和战略重点,贡献了绝大部分毛利。该业务为企业提供覆盖营销和销售全链路的云端软件解决方案,通过订阅模式收费。2025年上半年,该业务收入为 5.04亿元,占总收入的 54.3%,毛利率高达 80.4%。此业务是公司过去三年 毛利率最高 的业务板块。该业务进一步细分为面向中小企业(SMB)的 T云 和面向大客户(KA)的 珍客。
精准营销服务:该业务作为流量入口,与SaaS业务形成协同。公司作为广告代理,帮助客户在头部媒体平台进行广告设计、投放和优化,主要按效果或服务费模式收费。2025年上半年,该业务收入为 4.24亿元,占总收入的 45.7%,毛利率为 10.8%。该业务是公司过去三年 增速最快 的业务板块(2024年 增速达 35.2%)。
客户结构:公司客户覆盖中小企业(SMB)和大型企业(KA),2025年上半年 KA客户收入占比已提升至 50.3%。
客户数量:截至 2025年6月30日,AI+SaaS业务总用户数为 21,655家,其中KA客户数为 814家,同比增长 36.8%。
客户集中度:公司客户结构相对分散,但存在大客户。2025年上半年,来自最大客户“客户A”的收入为 3.20亿元,占总收入的 34.4%。
行业分布:KA客户覆盖消费零售、汽车、医疗大健康、金融、文旅和制造六大核心行业。
客户粘性:公司客户粘性高,2025年上半年 AI+SaaS业务的经常性收入占比保持在 84.5% 的高位。2024年 KA客户的订阅收入留存率高达 124%。
公司持续拓展KA客户,2025年上半年 新增了 沃尔玛、欧莱雅、百事、周黑鸭、复星旅文、凤凰集团、中国重汽 等多个行业的标志性企业客户。
公司通过 AI外贸数字员工Eva 等产品积极拓展海外市场,2025年上半年 服务外贸客户 982家,收入同比增长 89.0%。
三条增长曲线驱动下的AISaaS平台型公司。迈富时是国内领先的营销销售一体化SaaS服务商,2024年在港交所成功上市,全面转型为AI驱动的企业增长平台。公司拥有广泛的客户基础与高度自研的产品体系,围绕“营销云销售云智能体中台”构建三条增长曲线,打造覆盖客户“触达—转化—留存”的数智化运营闭环。公司AISaaS业务为核心收入来源,客户结构涵盖SMB与KA客群,在平台化与智能化趋势下成长路径明确。
深耕营销销售领域,成为 AI+SaaS 龙头企业。“营销+销售”双轮驱动,SaaS 产品矩阵不断扩张以营销业务起步进行产品扩张,公司发展为国内领先的“营销+销售”SaaS 解决方案企业。
公司成立于 2009 年,早期聚焦于营销自动化业务,随后陆续推出 T 云与珍客两款标志性产品,覆盖从内容触达到销售转化的全链路场景,逐步构建起“营销+销售”一体化 SaaS 解决方案体系。2024 年,公司在港交所成功上市,并顺应 AI 技术发展趋势,推出 Tforce 大模型,对产品体系进行 AI 赋能,从传统 SaaS 厂商转型为 AI+SaaS 营销销售解决方案企业。今年,公司进一步深化 AI 布局,如发布智能体中台和智能体一体机,至此公司已成为国内领先的营销与销售一体化 SaaS 平台提供商,已累计为 20 万+客户成功开展数智化转型服务。

AI+SaaS 业务对标海外双巨头,客户结构形成“SMB+KA”双轮驱动。公司业务分为 AI+SaaS 和精准营销两大块业务,聚焦在 AI+SaaS 业务,公司自研功能模块,构建出主打 SMB 的 T 云和KA 的珍客两款标志性产品。其中,T 云赋能用户从官方平台搭建及运营至人工智能赋能营销内容生成及分发的整个营销流程,对标海外主要面向 SMB 客群的 HubSpot;珍客处理销售过程,并提供智能销售管理工具,包括销售线索管理、销售线索转化及客户管理,对标海外主要面向 KA 客群的 Salesforce。
精准营销业务面向 B2C 企业,助力提升品牌知名度。公司精准营销服务主要分为在线广告解决方案和在线广告分发服务,均专注于帮助 B2C 企业获取更多消费者、增加产品或服务的线上曝光及提升品牌知名度。前者公司主要以委托人的身份行事,通过设计、发布、监测及优化广告活动,为各行各业的公司提供一站式跨媒体线上营销解决方案,对客户有绩效指标。
后者主要以代理身份行事,协助客户在其指定的媒体平台上投放广告,并提供工具和数据支持,但不对营销效果提供任何保证。
公司构建“六朵云”产品体系,全域全链路驱动企业持续增长。公司按产品功能划分为营销云、销售云、商业云、分析云、智能云与组织云六大模块,形成协同互联、能力互补的产品矩阵。
“六朵云”在功能上相互赋能,覆盖营销销售价值链上的关键环节,共同构建营销-销售-运营闭环能力。例如,智能云中的 AIGC 功能模块臻文、臻图与臻视,已内嵌至 T 云等营销云产品中,广泛应用于营销推广、内容生产等核心环节,显著提升用户触达效率与内容创意质量。

股权集中管理稳定,奠定长期战略执行基础。公司股权结构集中,具备高度决策一致性。公司创始人赵绪龙先生及其配偶朱水纳女士为一致行动人,共持有公司 45.63%的股份,成为公司的控股股东与实际控制人,确保战略执行具有高度统一性与稳定性。


营销云全面赋能中小企业,SMB市场仍具结构性扩容空间。营销自动化是营销科技赛道的关键方向,中小企业扩容与数字化升级持续驱动行业增长,根据GrandViewResearch数据,预计中国营销自动化市场将由2024年的3.94亿美元增至2030年的9.52亿美元,CAGR达15.8%。公司以T云为核心,围绕平台搭建、内容生成、智能分发与效果评估构建营销自动化平台,对标海外巨头HubSpot发展路径,迈富时通过产品矩阵延展、教育生态建设与外贸版出海推广,有望持续下沉中小企业市场,释放SMB客群红利。
AI+SaaS 业务为利润核心,营收规模保持快速增长。AI+SaaS 贡献占比持续提升,收入增速稳定具备韧性。公司近年来持续推动 AI 技术与 SaaS服务融合发展,AI+SaaS 业务在整体收入中的占比不断提升,从 2021 年的 50%上升至 2024年的 54%,成为公司业绩增长的核心支柱,2021-2024 年 CAGR 为 24%,持续保持较高增速。
精准营销服务方面,在线广告分发服务收入占比虽相对较低,但近年来保持稳定增长趋势;而在线广告解决方案服务虽然贡献大部分精准营销服务收入,但受客户投放预算和行业周期影响,波动性相对较高。

AI+SaaS 用户规模持续扩大,客均月收入稳步提升。公司正实现量价齐升的良性增长趋势,2024 年公司 AI+SaaS 用户数量达到 26606 户,较去年增长 4%,呈现逐年增长态势。在用户数扩张的同时,AI+SaaS 业务客均月收入达到 3848 元,同比增长 12%,体现出客户价值稳步提升。

AI+SaaS 产品以直销为主,构建高效销售体系。公司 AI+SaaS 产品主要通过直销方式进行销售,2024 年占比 87%,直销体系已成为公司销售网络的核心。渠道销售收入占比逐年提升,形成直销为主、渠道为辅的协同格局。公司目前已经覆盖珠三角、长三角以及华中和西南核心城市,直销团队有超 700 人,渠道合作伙伴超 200 家,持续增强市场渗透能力。

销售云助力大客户运营闭环,KA市场成长空间有望加速释放。销售流程数字化趋势加速,SFA已成为CRM系统核心应用场景。2024年上半年中国SFASaaS市场规模达3.44亿美元,同比增长18.08%,智能化浪潮带动SFA从流程工具向决策引擎演进。公司面向KA客群构建以珍客为核心的销售云平台,覆盖客户全生命周期管理,并通过CDP打通数据孤岛,构建360°客户视图。对标Salesforce,公司有望通过“内生外延”并进策略与区域拓展,实现产品量价齐升,撬动KA市场增量空间。

第一增长曲线:营销云——深耕中小企业(SMB)广阔市场
公司的第一增长引擎是以T云为核心的营销云体系,主要服务于海量的中小企业客户,解决其“获客难、转化难、成本高”的核心痛点。
市场前景广阔:中国营销自动化市场正处于加速渗透期。报告引用数据显示,预计该市场规模将从2024年的3.94亿美元增长至2030年的9.52亿美元,年复合增长率达15.8%。驱动力量主要来自中国超过5200万户中小企业强烈的数字化升级意愿,其中营销场景是其重点投入方向之一。
核心产品T云:T云是一个覆盖营销全链路的自动化平台,其典型工作流包括:平台搭建(低代码建站)、内容生成(AI驱动)、智能分发(跨渠道一键发布)和效果分析(数据闭环)。在此基础上,公司针对不同营销场景封装了三大核心组件:
视频魔方:聚焦短视频营销,提供从账号诊断、AI脚本生成、视频制作到一键分发至抖音、小红书等多平台的全流程工具。
自媒体矩阵:专注于图文类自媒体平台(如公众号、头条号、知乎)的内容创作、多账号管理与跨平台同步分发。
宝盟:面向B2B企业的智能广告定投工具,聚合高权重商业站点资源,实现免备案、低成本获客。
产品延伸与出海:
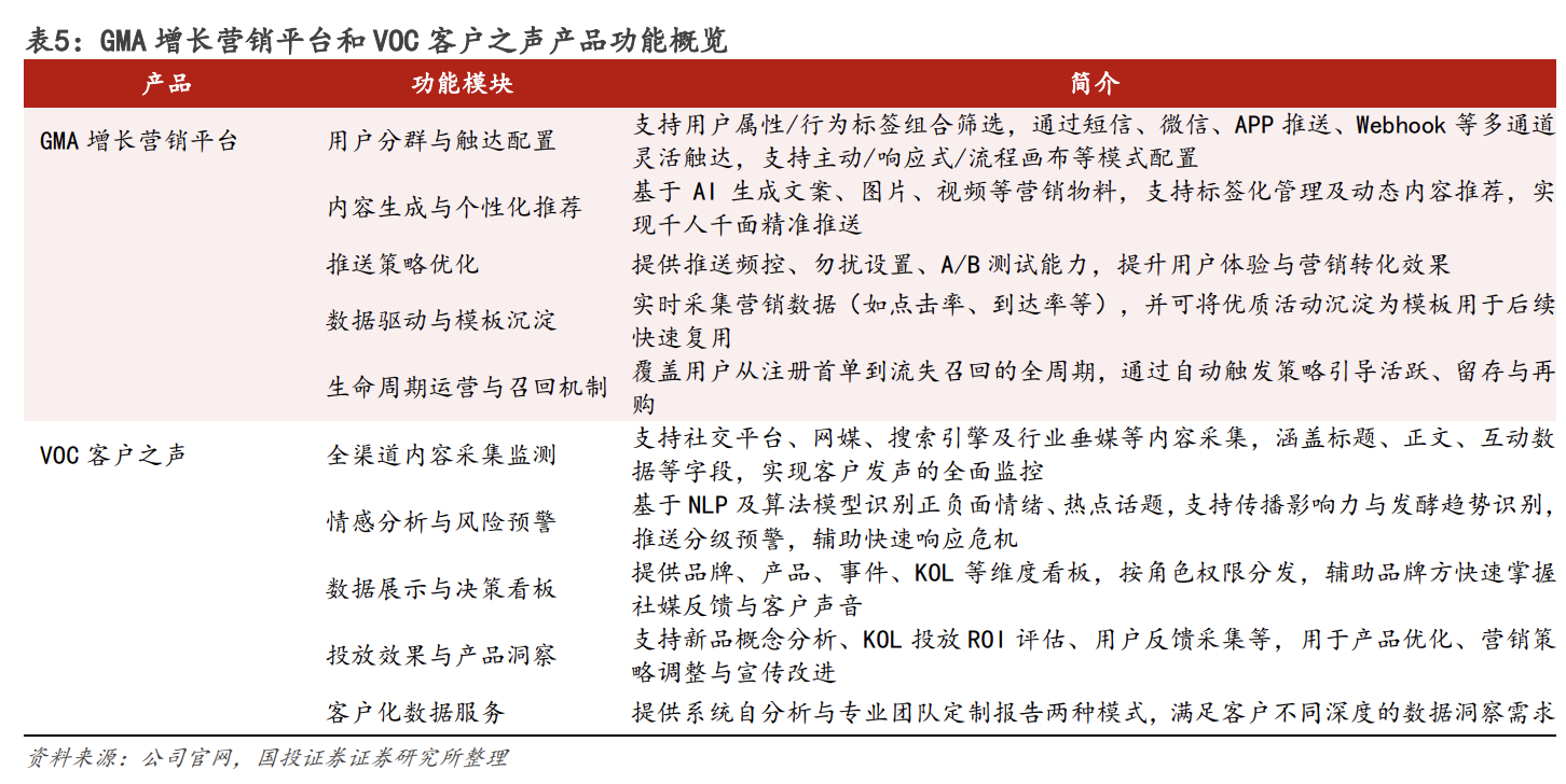
GMA增长营销平台 & VOC客户之声:将产品线向中大型客户延伸,提供更精细化的用户运营闭环和社媒舆情洞察能力。
T云外贸版:专为中小企业出海打造,聚焦“一带一路”及新兴市场,提供多语种内容生成、独立站搭建及海外渠道投放等本地化能力。
对标与成长路径(HubSpot):公司的发展路径与海外SaaS巨头HubSpot高度相似。HubSpot从营销自动化工具起步,通过“产品主导增长”策略(如Freemium免费试用模式)、构建庞大的应用集成生态和深入的内容客户教育(HubSpot Academy),成功实现了用户规模的扩张和高留存率。对标之下,迈富时有望通过类似的产品生态建设和教育场景渗透(如推出“T云院校版”),进一步提升用户粘性。同时,凭借产品矩阵的持续丰富和出海业务的推进,公司有望在庞大的中小企业市场中实现客户数量与客单价的双重提升。
产品矩阵延展,T 云深耕 SMB 营销自动化全链路。公司 T 云面向不同类型的中小企业客户提供服务。T 云主要服务 B2B 企业,该类企业普遍面向对公业务,下游客户数量有限,对销售过程的流程管理要求不高,但对品牌曝光与线索获取的营销能力有着显著需求。T 云产品聚焦于解决中小企业“获客难、转化难、成本高”的痛点,围绕典型营销工作流程,构建了覆盖内容生成、渠道分发、线索收集与数据分析的全流程营销自动化平台。

从功能架构来看,T 云打通平台搭建、内容生成、内容投放和效果分析的关键环节,帮助企业以低门槛实现高频触达与客户资产沉淀。具体能力包括:一是通过低代码方式快速搭建营销官网、小程序等官方平台,降低线上转化门槛;二是借助 AI 生成技术,生成图文、短视频等多类型营销内容,满足高频素材需求;三是将内容智能分发至搜索、媒体、短视频、微信四大生态,提升触达广度;四是通过营销全链路数据捕捉分析流量监测、AI 测评、BI 决策,形成从投放到转化的效果分析闭环,实现精准优化。
T 云衍生三大场景封装,AI 进一步赋能营销场景。公司基于 T 云核心能力对典型营销场景进行组件化封装,推出视频魔方、自媒体矩阵和宝盟三款细分产品,分别聚焦于短视频内容营销、自媒体内容管理与 B2B 广告投放,通过 AI 能力在内容生成、分发和优化环节的深度嵌入,提升中小企业在不同营销场景下的自动化运营能力。
1)视频魔方:短视频内容的 AI 创作与投放利器。视频魔方模块专为企业经营短视频账号内容创作乏力、流量无法破圈、账号定位困难、养号启动困难和运营经验缺乏提出运营方案。
以抖音为例,视频魔方首先对企业号的账号定位与经营状况进行 AI 辅助诊断,明确内容方向与人设规划,帮助企业快速完成账号 IP 打造。在内容生产环节,系统可快速生成创意短视频脚本,或者模仿撰写类似热门脚本等方式进行 AI 赋能,实现批量化、模板化内容创作。
生成的视频内容可一键分发至抖音、小红书、视频号等多个平台,并通过后台对传播效果、用户互动等数据进行采集与分析,构建的短视频营销闭环。

2)自媒体矩阵:自媒体内容创作到线索转化的一站式赋能。自媒体矩阵聚焦于图文类自媒体平台的内容创作与分发管理,支持 AI 生成多标题、摘要与标签,并可一键同步分发至百家号、头条号、知乎、微信公众号等多个主流平台。平台同时具备多账号管理、内容质量评估与风险检测等能力,确保内容在不同平台发布时的统一性、规范性与合规性,帮助企业提升内容运维效率与客户沉淀能力。

3)宝盟:无需备案的高权重站点智能定投工具。宝盟模块面向 B2B 企业的广告投放需求,通过与高权重中文 B2B 平台的打通,实现“免备案、高权重、自动化”三大特性,帮助企业在短时间内实现低成本获客。平台聚合了覆盖约 80%中文 B2B 商业流量的站点资源,结合关键词智能匹配与行业分类能力,支持精准广告定向投放。宝盟特别适用于缺乏互联网营销经验的中小企业,是其快速建立品牌认知、触达潜在客户的重要抓手。

拓展出海业务,打造海外客户本地化产品。公司在 T 云主产品的基础上进一步延伸出 T 云外贸版,专为中小企业跨境出海场景打造。与海外主流营销 SaaS 厂商不同,T 云外贸版聚焦服务“一带一路”沿线、非英语国家的中小客户,重点覆盖中东、日韩、东南亚及中东欧等新兴市场,在出海目标区域上形成差异化竞争路径。T 云外贸版强化了多语种内容生成、低代码独立站搭建、邮件/社交媒体等海外渠道投放及客户数据库管理等模块,构建适配本地语言与文化环境的内容生态,为客户提供真正具备落地能力的一站式出海营销工具。目前,香港和澳门地区已要求进行国产替换,尤其是信息敏感的会员数据,成为公司出海布局的重要起点,也为后续拓展亚洲与新兴市场打下基础。

对标 HubSpot:SMB 客群红利有望进一步释放。由营销自动化切入,实现冷启动和用户规模扩张。HubSpot 成立于 2006 年,最初定位为面向中小企业的营销自动化工具,主要服务于引入式营销场景,通过内容生产与潜客线索获取,帮助企业低成本获客。凭借“内容吸引客户”理念切入,HubSpot 精准把握了互联网时代营销范式由“打断式广告”向“价值内容引导”的转变,迅速完成冷启动并实现用户规模扩张。
对标 Hubspot,迈富时有望通过构建产品生态与内容教育双护城河,提升用户留存率。公司2024 订阅收入留存率为 96%,已处于较高水平。公司已计划向第三方开发商及业务合作伙伴开放数据中台的 PaaS 功能,丰富公司的产品和技术生态,同时推出“T 云院校版”进入教育场景,随着相关生态打造和形成教育闭环,未来有望进一步强化订阅留存,用户粘性提升。
产品延展与出海拓展双驱动,助力公司实现量价齐升。公司 ARRU 约为 3.2 万元人民币,客户总数约为 2.6 万。目前公司 T 云主要面向 SMB 市场中的中腰部 B2B 企业,未来随着在亚洲、中东等新兴市场出海业务的推进和产品线的扩张,公司有望实现用户结构由“腰部向长尾”扩展,叠加客户渗透率提升,推动用户数量与 ARPU 双轮增长,打开中长期业绩增量空间。
第二增长曲线:销售云——掘金大客户(KA)增量空间
公司的第二增长引擎是以珍客平台为核心的销售云体系,主要服务于对销售流程管理有复杂需求的大客户,承接来自营销云的线索并完成转化闭环。
行业持续高景气:销售流程数字化和智能化是明确趋势。全球及中国的CRM(客户关系管理)和SFA(销售自动化)SaaS市场保持高速增长。特别是AI的融入正在重塑销售流程,超过80%的销售团队已开始部署AI工具,以提升销售效率、客户洞察和预测准确性。
核心产品珍客平台:该平台覆盖从线索管理、商机推进到客户复购的全生命周期,具体包括:
珍客SCRM:侧重私域运营,帮助企业将公域流量导入企业微信等私域,进行精细化运营和转化。
珍客CRM:侧重全流程销售管理,提供标准化的线索清洗、商机跟进、目标管理和数据分析工具。
客户数据平台(CDP):作为数据中枢,打通全域客户数据,构建统一的360度客户视图,为营销和销售提供精准的数据支持。
臻推宝:面向一线销售人员的移动端工具,集成智能名片、素材库、商机雷达等功能,提升现场拓客效率。
对标与成长空间(Salesforce):公司的销售云对标全球CRM领导者Salesforce。Salesforce通过“内生研发+外部并购”的双轮驱动战略,构建了覆盖销售、服务、营销、数据、协同等领域的庞大产品生态,实现了极高的客户付费意愿(高ARPU值)和广泛的客户覆盖。迈富时借鉴此路径,提出了“内生+外延”的发展战略,旨在通过不断完善产品功能深度、广度与颗粒度,并借助区域拓展和可能的并购,撬动KA市场的巨大增量空间,推动收入规模持续上行。
第三增长曲线:AI Agent智能体——开启全新增长纪元
公司在AI技术浪潮中,积极布局以AI Agent(智能体)为核心的第三条增长曲线,这不仅是现有产品的赋能工具,更是独立商业化变现的全新业务。
市场潜力巨大:AI Agent在企业级应用,特别是在营销销售场景,正迎来爆发式增长。报告预测,中国AI Agent在营销与销售领域的市场规模将从2024年的442亿元激增至2028年的超过1.1万亿元。
AI能力建设:公司已构建了完整的AI能力体系:
AIGC内容生成工具:通过“臻文、臻图、臻视”模块,将文本、图像、视频的AI生成能力深度嵌入营销销售全链路。
Tforce营销大模型:作为底层AI引擎,结合生成式与决策式AI。
AI-Agentforce智能体中台:这是公司的核心突破。从1.0版本服务于内部产品赋能,到2.0版本升级为一站式企业AI引擎对外开放。该平台具备分钟级构建、一体化开发、统一运维和人机协同四大能力,允许企业客户以低门槛方式快速创建和部署服务于特定业务场景的AI数字员工(智能体)。
商业化落地产品:基于智能体中台,公司已推出多款标准化AI Agent产品,加速商业化:
AI智能招聘:为大型组织构建招聘专属智能体,提升人岗匹配效率。
AI销售陪练:模拟真实销售场景,用于新员工培训,降低对资深销售的依赖。
AI外贸专家EVA:自动化完成外贸客户的寻找、触达和初步沟通,极大提升销售人员拓客效率。
智能体一体机:响应“人工智能+政务服务”国家战略,推出软硬一体的政企解决方案,有望在政务市场快速放量。
平台化对标:公司的智能体布局已具备与Salesforce(ADAM框架)、HubSpot(数据、上下文、智能三要素)等海外巨头相似的关键能力模块,即在统一的智能体平台、强大的数据底座、丰富的应用场景和可靠的元数据框架上形成了闭环。这为公司AI业务的规模化落地和长期增长奠定了坚实基础。
智能体中台构筑平台能力,AI产品有望加速商业化落地。AIAgent引领SaaS智能化升级,2024年营销与销售领域AIAgent市场规模已达4420亿元,预计2028年突破1.1万亿元。海外巨头如HubSpot与Salesforce已推出Breeze与Agentforce等产品,布局AI领域。迈富时2024年推出Tforce营销大模型,2025年发布Agentforce智能体中台,具备快速搭建、低门槛运维、多角色适配等平台能力,近期推出AI智能招聘、销售陪练与外贸EVA三款产品。随着AIAgent在营销销售场景的深入应用及智能体一体机业务放量,AI产品有望成为公司第三条高速增长曲线。
迈富时是中国领先的AISaaS营销销售企业,在AIAgent加速渗透的背景下,公司进一步赋能营销、销售等核心产品场景。未来,公司有望通过“内生外延”战略,持续夯实产品力并拓展海外市场,在中小企业和大客户之间形成双轮驱动,逐步对标HubSpot与Salesforce等海外龙头。
迈富时作为中国AI+SaaS营销销售领域的领军企业,其核心投资逻辑在于“三曲线共振”的清晰成长路径:
第一曲线(营销云):依托中国中小企业庞大的数字化蓝海市场,通过产品深化和出海拓展,实现稳健增长。
第二曲线(销售云):对标国际巨头,通过产品矩阵完善和“内生+外延”策略,掘金大客户市场的高价值空间。
第三曲线(AI Agent):抓住AI技术革命机遇,将智能体从赋能工具升级为独立平台和产品,打开全新的、巨大的市场天花板。
三条曲线并非孤立,而是相互协同赋能:“营销云”获取线索,“销售云”实现转化,“智能体中台”则通过AI能力全面提升前两者的效率并创造新的业务模式。公司管理层稳定,战略执行力强,财务状况持续改善。
主要风险需要关注:下游企业需求可能受经济周期影响;AI新产品商业化落地速度和市场接受度存在不确定性;行业竞争持续加剧;以及AI技术本身快速迭代带来的挑战。
综合来看,迈富时已构建起从营销到销售、从中小客户到大客户、从传统SaaS到AI智能体的完整生态闭环。在AI技术加速渗透各行各业的大背景下,公司有望凭借其领先的平台化能力和清晰的战略布局,持续享受行业增长红利,逐步缩小与海外龙头的差距,实现长期价值的增长。
参考资料:
20251013-国投证券-迈富时:三曲线共振,打造AI驱动的营销一体化平台
本报告仅提供给九方金融研究所的特定客户及其他专业人士,用于市场研究、讨论和交流之目的。 未经九方金融研究所事先书面同意,不得更改或以任何方式传送、复印或派发本报告的材料、内容及其复印本予以任何第三方。如需引用、或经同意刊发,需注明出处为九方金融研究所,且不得对本报告进行有悖于原意的引用、删节和修改。 本报告由研究助理协助资料整理,由投资顾问撰写。本报告的信息均来源于市场公开消息和数据整理,本公司对报告内容(含公开信息)的准确性、完整性、及时性、有效性和适用性等不做任何陈述和保证。本公司已力求报告内容客观、公正,但报告中的观点、结论和建议仅反映撰写者在报告发出当日的设想、见解和分析方法应仅供参考。同时,本公司可发布其他与本报告所载资料不一致及结论有所不同的报告。本报告中的信息或意见不构成交易品种的买卖指令或买卖出价,投资者应自主进行投资决策,据此做出的任何投资决策与本公司或作者无关,自行承担风险,本公司和作者不因此承担任何法律责任。 投资顾问:王德慧(登记编号:A0740621120003) |
免责声明:以上内容仅供参考学习使用,不作为投资建议,此操作风险自担。投资有风险、入市需谨慎。
推荐阅读
相关股票
相关板块
相关资讯
扫码下载
九方智投app
扫码关注
九方智投公众号
头条热搜
涨幅排行榜
暂无评论
赶快抢个沙发吧