行情中心 沪深京A股 上证指数 板块行情 股市异动 股圈 专题 涨跌情报站 盯盘 港股 研究所 直播 股票开户 智能选股
全球指数
数据中心 资金流向 龙虎榜 融资融券 沪深港通 比价数据 研报数据 公告掘金 新股申购 大宗交易 业绩速递 科技龙头指数

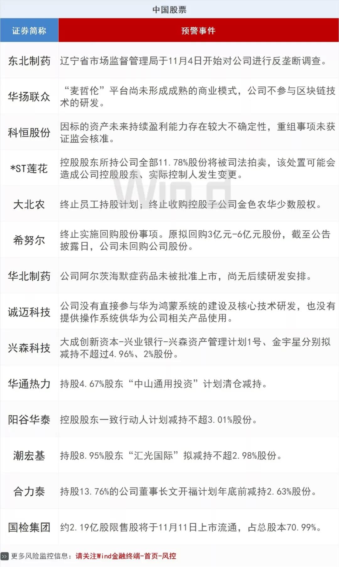
每日投资预警 | 又一家公司澄清自己不含区块链业务!

2019-11-06 09:57
点赞
收藏

免责声明:以上内容仅供参考学习使用,不作为投资建议,此操作风险自担。投资有风险、入市需谨慎。

举报

写评论

声明:用户发表的所有言论等仅代表个人观点,与本网站立场无关,不对您构成任何投资建议。《九方智投用户互动发言管理规定》

发布
0条评论

暂无评论

赶快抢个沙发吧

推荐阅读

相关股票

相关板块

  • 板块名称
  • 最新价
  • 涨跌幅

相关资讯

扫码下载

九方智投app

扫码关注

九方智投公众号

头条热搜

涨幅排行榜

  • 上证A股
  • 深证A股
  • 科创板
  • 排名
  • 股票名称
  • 最新价
  • 涨跌幅
  • 股圈