国电南瑞:智能电网龙头,网外市场加速突破
公司基本情况:业绩环比高增,毛净利率维持稳定。公司成立于2001年,重点布局智能电网、数能融合、能源低碳、工业互联等四大业务板块,为我国能源电力及工业控制领域的领军企业。
技术壁垒:特高压直流控制保护、虚拟电厂等12项首台套装备填补国内外空白。政策红利:受益新型电力系统建设加速,2024年电网投资同比增15.3%至6083亿元。增长压力:需持续提升净利率(2024年为13.26%)以匹配研发高投入。
海外突破:2024年海外收入同比增长135%,沙特、南美市场贡献显著,国际化收入占比升至5.7%。
项目中标:2025年7月中标安徽省引江济淮工程3121.52万元泵站监测项目。

国电南瑞:回购5-10亿,已经回购1.75亿。回购期限自2025年4月14日起不超过12个月,至2026年4月13日止,2025年回购价格上限,由34.13元/股降至33.70元/股。截至2025年6月30日,公司以集中竞价交易方式累计回购股份7,882,583股,占总股本8,032,088,259股的比例为0.098%。实际回购价格区间在22.13元/股至22.31元/股,支付资金总金额为175,247,024.63元(不含交易费用)。


公司2019年总发货单数2.79万单;2020年总发货单数2.96万单;2021年总发货单数3.04万单;2022年总发货单数2.67万单;2023年总发货单数3.4万单。目前柔性输电中IGBT仍以4500V压接式IGBT为主,6500V仅处于验证阶段。国内企业在积极推动国产替代,南瑞半导体4500V/3000A产品已经在张北柔直、白江工程、四川及西藏构网型SVG中挂网应用;4500V/5000A及6500V/3000A器件在研发过程中,与ABB等领先企业均处于验证阶段。随着未来特高压柔直工程、深远海海上风电、区域柔性互联、沙戈荒新能源基地等加速建设,高压IGBT市场前景广阔。感谢您对公司的关注。
激励计划的业绩考核目标:公司2021年推出股权激励计划,面向公司董事、公司及下属单位高级管理人员,研发、工程、营销等不同层级核心骨干,以达到业绩考核目标作为激励对象的主要解除限售条件,在ROE、净利润增长、研发费用增长与ΔEVA均有考核标准,四个解除限售期分别要求2022-2025年各年的净资产收益率均不低于14%;较2020年净利润的复合增长率不低于10%。经我们测算即公司净利润需要在2022—2025年分别达到63.07/69.36/76.30/83.93亿元,公司22-23年净利润分别达到69.05/76.5亿元,20-23年净利润复合增长率实际完成13.65%;较2020年研发费用复合增长率不低于5%,经我们测算即公司研发费用在2022—2025年分别达到20.47/21.49/22.57/23.70亿元。

公司发布2024年年报及2025年一季报。2024年公司实现营业总收入574.17亿元,同比+11.15%,实现归母净利润76.10亿元,同比+6.06%,2025年一季度公司实现营业总收入88.95亿元,同比+14.76%,实现归母净利润6.80亿元,同比+14.14%,业绩符合预期。
业务稳定增长,打造能源物联网整体解决方案提供商。国电南瑞重点布局智能电网、数能融合、能源低碳、工业互联等四大业务板块,是我国能源电力及工业控制领域的领军企业,是以能源电力智能化为核心的能源互联网整体解决方案提供商,多年来营收维持稳步增长。同时,公司是国务院国资委“科改示范企业”,公司深耕量测控制、数字融合、电力电子等技术,为能源电力、市政公用、节能环保、水利水务、轨道交通、工矿等行业提供软硬件产品、整体解决方案,产品和服务覆盖全国各地及100多个国家和地区。近年来公司积极拓展海外与网外业务,取得了不错的业绩增长。
国网投资加速有望带动公司业绩增长,IGBT业务有望实现增量。
公司控股子公司较多,全面覆盖发输变配用全流程。按业务性质分类,公司控股子公司可分为:
1)电网自动化及工业控制:安徽南瑞继远电网技术有限公司、北京科东电力控制系统有限责任公司、国电南瑞三能电力仪表(南京)有限公司、中电普瑞科技有限公司等;
2)电力自动化:南京南瑞信息通信科技有限公司、南京南瑞瑞中数据股份有限公司;
3)继电保护及柔性直流输电:南瑞工程技术有限公司、南京南瑞继保工程技术有限公司;
4)发电:北京国电富通科技发展有限责任公司、南京南瑞太阳能科技有限公司;
5)集成与其他:NARIBRASILHOLDINGLTDA(巴西)。

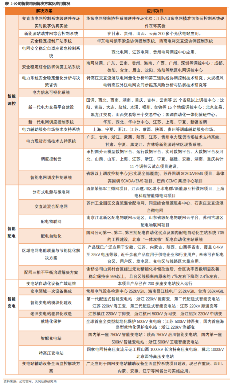
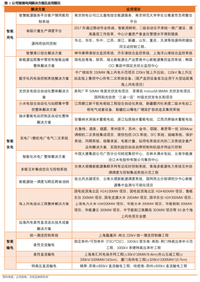
智能电网业务:国内龙头企业,产品全面覆盖发输配用。公司智能电网业务为公司营收、盈利贡献比例最高的核心业务,产品包括电网调度自动化、新一代自主可控变电站监控、继电保护、直流输电系统、柔性交流输电系统等。
行业层面,国网基本建设投资额2024年以来明显加速,对比2023年国网基本建设投资额5275亿元(同比增速为5.25%),2024年1-4月合计完成投资1229亿元,yoy+24.9%。往未来看,电网投资是稳增长的重要方式,是逆周期调节的重要环节,我们预计未来特高压、智能配电网将成为投资重点,公司业绩有望随之加速增长。
数能融合业务:能源信息化解决方案先锋,位居行业龙头。公司2023年以来支撑国网包括电力大数据、人工智能、5G、云应用、物联网、电力现货市场等项目建设,未来有望受益能源互联网发展。
新兴业务:公司将IGBT业务视为重点培育的战略新兴产业之一,多款产品达到量产条件,未来有望带来较高利润增量。目前公司已建成首条全自动IGBT封装测试生产线;技术储备与产品系列方面,3300VIGBT已在厦门柔直挂网运行,1700VIGBT已在湖南梅岗风电场示范运行,4500VIGBT通过了可靠性及厂内运行试验。
公司重要发展时点包括:
1)2004年,公司收购南京中德保护控制系统有限公司的全部63%的股份,业务拓展到轨道交通电气领域;
2)2005年,公司控股成立了“国电南瑞(北京)控制系统有限公司”,公司的业务也电网调度自动化、变电站综合自动化、工业控制自动化延伸到了装置保护、轨道交通控制等新的领域;
3)2007年,公司收购南京南瑞集团农电自动化业务资产;
4)2009年,公司收购南京南瑞集团公司城乡电网自动化、电气控制和成套设备加工业务相关资产;
5)2013年,公司进行第一次重大资产重组,收购南瑞集团所持的北京科东100%股权、电研华源100%股权、国电富通100%股权、南瑞太阳能75%股权和稳定分公司整体资产及负债,重组完成后,公司主要业务板块重新划分为:电网自动化、发电及新能源、节能环保、工业控制(含轨道交通)四大产业板块。
6)2017年,公司完成重大资产重组之发行股份购买资产工作,公司收购南瑞集团持有的继保电气87%股权、信通公司100%股权、普瑞工程100%股权、普瑞科技100%股权、北京南瑞100%股权、上海南瑞100%股权、印尼公司90%股权、巴西公司99%股权、瑞中数据60%股权、云南南瑞100%股权,普瑞特高压100%股权;
7)2018年,公司与国网重庆市电力公司等公司共同出资设立重庆长耀售电有限责任公司,与国网电动汽车服务有限公司等公司共同出资设立国网智慧能源交通技术创新中心(苏州)有限公司;
8)2019年,公司与全球能源互联网研究院有限公司共同投资设立南瑞联研半导体有限责任公司,与亿嘉和科技股份有限公司、天津三源电力集团有限公司共同投资设立国网瑞嘉(天津)智能机器人有限公司,以现金方式收购控股子公司江苏瑞中数据科技股份有限公司的22%股权;
9)2020年,公司与鲁能新能源(集团)有限公司(注)共同出资设立汕头南瑞鲁能控制系统有限公司;
10)2021年,公司控股子公司南京南瑞继保电气有限公司拟转让其持有的上海埃德电子股份有限公司15%股权。
公司早期业务集中在输变电、发电自动化领域,但公司较早开始围绕电力自动化相关技术,向拓展电力系统之外领域拓展。近年来公司在电网自动化及工业控制、继电保护及柔性输电、电力自动化信息通信、发电及水利环保等领域,持续开展应用型研发和技术创新。

公司在智能电网领域处于领先地位。公司是智能电网技术、产品及一体化整体解决方案供应商,综合实力国际领先,处于市场龙头地位。主要产品包括电网安全稳定分析与控制、电网调度自动化、电力市场、新能源并网控制、新一代集控、新一代自主可控变电站监控、继电保护、变电站智能运检、直流输电系统、柔性交流输电系统、源网荷储协同控制、输变电在线监测、智慧配电网统一平台、配电网中低压柔性互联、新一代智能电表、新型采集终端、需求侧响应、虚拟电厂、超级充电桩、车网互动等。其中,智能电网主配网调度及监控自动化系统、柔性直流换流阀、电力控制保护设备入选国家级制造业单项冠军。




公司在继电保护和监控自动化领域市占率大幅领先。公司通过前期注入南瑞继保电气公司,实现了在继电保护、监控自动化两个领域的领先优势。公司2022/2023/2024H1在国家电网输变电设备集中招标中,继电保护和变电站监控市占率为39%/34%/33%,市占率居第一。

公司特高压直流输电与柔性直流业务处于行业领先地位。公司通过常州博瑞和中电普瑞两家子公司布局直流与柔性直流业务,从早期葛洲坝-南桥直流开始,公司战略性培育直流产业,目前已经形成了特高压/超高压直流/柔性直流的换流阀与控制保护系统自主生产能力,以及各类直流场设备的直流解决方案能力。
2023年国网集中招标,公司换流阀市占率49.6%,柔直换流阀市占率38.3%。2024年,公司在国内外柔直/常直换流阀市占率约50%。此外公司选择壁垒最高的IGBT为突击点,谋求向电力电子大门类业务发展,公司自身在直流与柔性直流、充电桩等产品中,会大量使用IGBT产品,在发展高压大容量IGBT上具有市场优势;过去也在直流发展中,培育了较丰富的IGBT应用人才。2024年上半年,公司4500V/3000AIGBT在姑苏换流站挂网并平稳运行,4500V/5000AIGBT通过场内全套试验,12MW大容量全功率风电变流器并网投运。

自动化领域处于第一梯队。公司是国内最早提供电力自动化产品与服务的厂商之一,产品覆盖二次领域的变电站自动化、调度自动化、配网与用电自动化与信息化。
国网、南网核心供应商。调度自动化领域,公司仍保持遥遥领先的竞争优势:调度是整个电力系统运营的指挥系统和神经中枢,市场门槛高,粘性强,格局比较稳定,也是公司盈利能力最强的一个利润支柱业务板块。在调度自动化领域,公司在国网调度类软硬件市占率超过50%(含北京科东子公司)。公司产品基本成为行业规范与标配。

1、特高压与柔直建设有望有所加快
特高压或迎来加速建设。为应对大规模能源外送问题,国家电网规划“十四五”期间建设“24交14直”共计38条/段(单条交流项目可能包括多段)特高压输电工程,总投资3800亿元。截至2023年底,直流已投运4条并有4条在建,交流已投运5条并有3条在建。2024年以来,新核准的阿坝-成都东1000kV交流与陕北-安徽±800kV直流分别已于1月11日、3月15日开工,核准后开工进度显著加速。据目前统计,至少还有4条直流和1条交流待开工。考虑“十四五”规划完成情况与特高压建设周期,预计2024-2025年将在“4+4”(年均在建4个特高压项目、核准4个新项目)的基础上迎来密集建设期。

2024年1月,国家发改委、能源局发布《关于加强电网调峰储能和智能化调度能力建设的指导意见》,明确提升大电网跨省跨区协调调度能力。特高压是实现跨区、跨省大容量远距离电力输送的关键技术,对提升大电网协调调度能力有着重要作用。

配电终端市占率领先。公司配电终端产品市场占有率连续多年位居市场前列,是网内业务基本盘稳定增长,有望受益于特高压加速推进。2024年公司智能电网/数能融合/能源低碳分别实现营收284.68/123.65/121.85亿元,同比+10.70%/+11.05%/+26.43%,毛利率分别为29.52%/22.41%/22.98%,实现网内收入392.06亿元,同比+8.97%。公司新一代调控中标超16亿元,4500V/3000A压接式IGBT在白江工程姑苏站、张北柔直延庆站等项目中稳定运行。截至3月底,国网一季度电网投资同比+27.7%,创一季度历史新高,在建特高压工程全面复工,累计完成投资达172亿元,2025年电网投资有望维持高景气。
柔性直流开始商业化规模应用。与常规特高压直流相比,柔性直流器件有过0关断等能力,可控性更好。在海上风电、孤岛供电、背靠背联网,以及多端直流系统方面,都有突出的优势。过去受限于造价高、输送容量有限等,柔直技术商业化应用仍不广泛。随着可关断器件、直流电缆制造水平的不断提高,经过十多年的发展,主要技术与工程、供应链问题得以解决,目前已经开始商业化规模应用。
当前待核准项目中,甘肃-浙江±800千伏特高压直流输电工程已于2024年1月开展可研评审,其送端是柔直方案。蒙西-京津冀、藏东南-粤港澳大湾区±800千伏特高压直流输电工程也将全线柔直方式。

配电网投资占比可能有所提升,智能化、自动化是发展方向:2023年电网工程建设完成投资同比增长5.4%。电网企业进一步加强农网巩固提升及配网投资建设,110千伏及以下等级电网投资占电网工程完成投资总额的比重达到55.0%。2024年国家发改委、能源局印发《关于新形势下配电网高质量发展的指导意见》、《加快构建新型电力系统行动方案(2024—2027年)》,强调有序扩大配电网投资,开展配电网升级改造,强调配电网高质量发展、智慧化调度体系建设,同时提出了建设一批虚拟电厂。
当前配电网面临
1)电网建设落后,各地区建设不平衡;
2)自动化、数字化水平不足;
3)供电质量不理想,可靠性较差等问题。
后续智能化、自动化是配网的发展方向,通过实现对配电网设备运行状态和潮流的实时监控,配网故障快网外市场快速突破,国际市场创佳绩。2024年公司实现网外收入181.18亿元,同比+16.37%。公司打造新能源、工业控制、国际市场等统一业务平台,新兴业务快速增长,收入同比增长36.24%。国际市场方面,公司在沙特、南美等市场持续突破,中标沙特ADMS运维和柔直阀项目,保护及自动化运维业务顺利进入智利,SVC产品在墨西哥、低压柔直技术应用在香港地区实现突破。公司2024年全年新签合同663.2亿元,同比+13.78%,2025年计划实现营业收入645亿元,同比+12.34%。
速定位/隔离与非故障段恢复供电,将提升电网的可靠性,实现新型源荷储之间的高效匹配。
调度方面,国家电网公司已建立五级调度体系,包括国家电力调度通信中心(国调)、六个区域电力调度通信中心(网调)、各省电力调度通信中心(省调)、近300个市级调度和2000多个县级调度。而南方电网公司,因管辖省份较少,设有广东、广西、云南、贵州、海南五省,建立了四级调度体系:总调度通信中心(总调)、省级电力调度通信中心(中调)、市调和县调。

7月13日,随着和田—民丰—且末—若羌750千伏输变电工程的全线贯通,我国目前最大的750千伏输电环网,历经十五年建设的新疆环塔里木盆地750千伏输电环网工程(以下简称“环塔工程”)也正式“合龙”,进入投运倒计时。
环塔工程线路总长4197公里,涵盖9个变电站、1个开关站,形成了全国覆盖面积最大的750千伏输电环网,贯通南疆核心区域。其中,作为环塔工程的重要组成部分,和田—民丰—且末—若羌段线路长达900公里,其中有450公里穿越塔克拉玛干沙漠,创全国沙漠路径最长纪录。
特高压产业链虽然环节众多,但附加值高的核心环节却并不多。
以金上-湖北800kV特高压直流线路工程设备与材料招标数据为例,该项目2023年共招标并公示了147.43亿元设备材料,将不直接参与电力传输的铁塔和线路金具排除,仅从分设备招标金额量来看,排名前五的零部件分别为换流变压器(34.8亿)、导地线(19.6亿)、换流阀(13.3亿)、绝缘子(8.0亿)、电容器(5.4亿),占全线路设备总金额的比例为23.6%、13.3%、9.0%、5.4%和3.7%。
据国网2020—2023特高压设备招标数据变压器:
换流变压器在特高压直流工程中的市占率:特变电工(34%)和中国西电(31%);
换流阀:国电南瑞(50%),中国西电(21%);
导地线:中天科技和特变电工合计市占率40%左右
柔性直流输电技术能独立控制有功和无功功率,可四象限运行,能独立实现整流和逆变,在解决远距离、大容量弱交流系统和新能源并网系统方面有独特优势。柔性直流输电正快速取代传统直流输电,将直接重塑特高压固有的利益格局。
柔性直流换流阀价值量巨高,约为同规格常规直流换流阀价格的3-4倍,这使得换流阀在柔性直流输电主设备中的价值占比达到50%以上,直接反超变压器成为新的核心。
换流阀的地位超过变压器。2024年10月,国网电子商务平台发布第五批特高压设备中标候选人,本批次特高压设备总规模超过87亿元,其中换流阀招标规模达到43.46亿元,几乎已经总招标规模的接近一半。订单基本被常州博瑞(国电南瑞子公司)、中电普瑞(国电南瑞子公司)、中国西电、许继电气四家均分。
参考资料:
20250520-国联民生-国电南瑞:业绩符合预期,网外市场加速突破
本报告仅提供给九方金融研究所的特定客户及其他专业人士,用于市场研究、讨论和交流之目的。 未经九方金融研究所事先书面同意,不得更改或以任何方式传送、复印或派发本报告的材料、内容及其复印本予以任何第三方。如需引用、或经同意刊发,需注明出处为九方金融研究所,且不得对本报告进行有悖于原意的引用、删节和修改。 本报告由研究助理协助资料整理,由投资顾问撰写。本报告的信息均来源于市场公开消息和数据整理,本公司对报告内容(含公开信息)的准确性、完整性、及时性、有效性和适用性等不做任何陈述和保证。本公司已力求报告内容客观、公正,但报告中的观点、结论和建议仅反映撰写者在报告发出当日的设想、见解和分析方法应仅供参考。同时,本公司可发布其他与本报告所载资料不一致及结论有所不同的报告。本报告中的信息或意见不构成交易品种的买卖指令或买卖出价,投资者应自主进行投资决策,据此做出的任何投资决策与本公司或作者无关,自行承担风险,本公司和作者不因此承担任何法律责任。 投资顾问:王德慧(登记编号:A0740621120003) |
免责声明:以上内容仅供参考学习使用,不作为投资建议,此操作风险自担。投资有风险、入市需谨慎。
推荐阅读
相关股票
相关板块
相关资讯
扫码下载
九方智投app
扫码关注
九方智投公众号
头条热搜
涨幅排行榜
暂无评论
赶快抢个沙发吧