功率半导体产业再梳理:为何热炒IGBT?

【摘要】
IGBT在MOSFET基础上升级,市场空间增速快。IGBT 作为半导体功率器件中的全控器件,是由BJT(双极型三极管)和MOSFET(绝缘栅型场效应管)组成的复合全控型电压驱动式功率半导体器件,有MOSFET 的高输入阻抗和GTR 的低导通压降两方面的优点。
IGBT 的开关特性可以实现直流电和交流电之间的转化或者改变电流的频率,有逆变和变频的作用,其应用领域极其广泛。
碳化硅具有较高的能量转换效率,且不会随着频率的提高而降低,碳化硅器件的工作频率可以达到硅基器件的10倍,相同规格的碳化硅基MOSFET总能量损耗仅为硅基IGBT的30%。碳化硅材料将在高温、高频、高频领域逐步替代硅,在5G通信、航空航天、新能源汽车、智能电网领域发挥重要作用。
一、IGBT是逆变和变频的关键器件,近期市场热炒
功率器件主要为二极管、三极管、晶闸管、MOSFET和IGBT等,市场主要被国外厂商垄断。
二极管是基础性器件,主要用作整流,虽然原理成熟,但受产品稳定性及客户认证壁垒影响,国产化率仍然较低;
三极管主要适用于消费电子等产品,用于开关或功率放大,国外厂商仍占据市场份额的前列,国内厂商在附加值较低的部分已完成了国产替代;
晶闸管主要用于工业领域,属于电流控制型开关器件,市场整体规模较小。
MOSFET是最为成熟的功率器件之一,适用于消费电子、网络通信、工业控制、汽车电子等,相较于前三者,适用频率高,但一般用于功率不超过10kw的电力电子装置,在中低压领域,国内厂商正逐步展开国产替代;
IGBT在MOSFET基础上升级,市场空间增速快。IGBT 作为半导体功率器件中的全控器件,是由BJT(双极型三极管)和MOSFET(绝缘栅型场效应管)组成的复合全控型电压驱动式功率半导体器件,有MOSFET 的高输入阻抗和GTR 的低导通压降两方面的优点。
IGBT 的开关特性可以实现直流电和交流电之间的转化或者改变电流的频率,有逆变和变频的作用,其应用领域极其广泛。看到这里,你大概已经能够理解,最近时代电气/新洁能/斯达半导/宏微科技等IGBT概念股独秀一枝的原因。没错,去年至今被追捧的大热阳光电源/锦浪科技就是做逆变器的。

功率半导体根据材料种类来划分,主要分为三类:以Si、Ge为代表的第一代半导体,以GaAs、InP为代表的第二代半导体以及以SiC、GaN为代表的第三代半导体。第三代半导体材料禁带更宽,具备更好的高频性能和高温性能。以SiC和GaN为主要形式的分立器件以及功率模组,相比于Si基IGBT和Si基MOSFET可以适用于更加高电压、高电流的环境,并可以有效缩小所需芯片面积,减少变频器三分之二的热损耗。
SiC与GaN由于其性能的优越性,可以适用于更广泛的范围。SiC与GaN在5G、电动汽车、光伏等各个领域均表现出更加优异的性能。其中,特斯拉已经将电动汽车model3中的IGBT器件替换为多个SiC MOSFET模块,取得了更优的性能。
根据Omdia的数据,2019年功率半导体全球市场规模为463亿美元。功率IC市场规模为244 亿美元,占52.7%,功率器件市场规模为210 亿美元,占47.3%。功率器件中的晶体管市场规模为144.4 亿美元,占功率器件市场的68.76%。
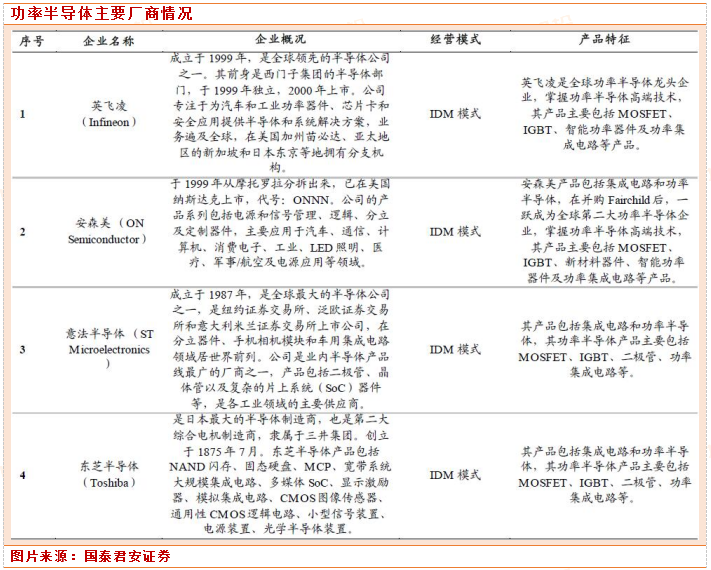
晶体管市场主要由MOSFET 和IGBT 组成,其中MOSFET 市场占56.09%,约81 亿美元,IGBT 市场占43.91%,约63.4 亿美元。其主要厂商包括英飞凌、意法半导体、德州仪器、安森美、三菱等,其中功率半导体龙头厂商为英飞凌。

看下游应用,功率半导体下游需求主要以车载方向和电机驱动等为主。根据Yole 的2019 年统计数据,功率半导体主要下游驱动应用方向分别为车载方向(包括EV、HEV,硅MOSFET)、电机驱动(Motor Drive,IGBT 模组)、智能手机以及无线设备(硅MOSFET)、计算机技术以及存储(硅MOSFET)、工业方向(硅MOSFET)和EV、HEV 方向(IGBT 模组)等。

二、功率半导体发展关键点
功率半导体属于特色工艺产品,非尺寸依赖型,在制程方面不追求极致的线宽,不遵守摩尔定律。数字芯片更加注重制程的升级,目前处理器等高端数字芯片的先进制程基本在14 nm 以下,高端产品更是达到了5 nm 制程,算力发展速度较快。而对于功率半导体而言,性能发展速度较慢,制程基本稳定在90 nm-0.35 μm 之间,其发展关键点主要包括制造工艺、封装技术、基础材料的升级。

发展关键点1:制造工艺。功率半导体制造工艺的具体难点在于沟槽工艺以及背面工艺(晶圆减薄、高剂量离子注入)等。以IGBT 为例,自上世纪80 年代被推出后,每一次的性能升级都离不开表面结构及背面工艺的进步。
目前中高端的功率器件(MOSFET和IGBT)均使用沟槽工艺。制备沟槽型器件工艺壁垒高,设计-制造环节须历经长期技术沉淀。沟槽栅IGBT 的沟槽宽度仅有1-2 μm,而沟槽深度要达到4 μm 以上。因此,通过酸腐蚀工艺制备沟槽时,须对沟槽的宽度和深度实现精确控制。此外,沟槽壁亦要尽可能光滑以提升良率。
同时,IGBT 沟槽底部的倒角亦须圆润、均一以免影响器件耐压。而沟槽形貌与设备条件、刻蚀工艺和后处理有着十分紧密的联系,须大力协调三者之间关系才可规模量产沟槽形貌良好的IGBT 产品。因此,功率半导体的制造工艺壁垒较高,需要晶圆厂与芯片设计部门长期合作,对器件的设计及制造技术长期打磨及优化。
发展关键点2:封装工艺。由于功率半导体工作环境极端,对可靠性和寿命等要求较高,因此封装工艺同样是功率半导体的主要关注点。封装工艺主要从三种途径进行改进:①提高芯片面积与占用面积之比;②将封装的电阻和热阻减至最小;③将寄生电阻和电感减至最小。
以TOLL封装为例,它是一种高效节省空间的封装,具有极低的寄生电阻和强大的热性能,非常适合于高电流和高压应用。根据EEWORLD,TOLL 封装引线设计中润湿性侧翼,在汽车领域竞争力明显,是汽车应用中的常用技术。
车规级IGBT模块封装技术壁垒更高,封装质量及散热重要性突出。车规级IGBT 模块是功率半导体封装技术壁垒最高的产品之一。车规级封装是保障高温运行、高功率密度、高可靠性的关键因素,不仅仅涉及到芯片表面互连、贴片互连、端子引出、散热等关键技术工艺。
发展关键点3:材料迭代。功率半导体还专注于材料的迭代,现有第三代半导体材料可有效提升原有硅基材料的性能,突破原有器件性能天花板。以SiC、GaN 等第三代半导体材料为基础的功率半导体可在更高频、更高压的环境下工作,性能上超过原有Si基IGBT 和Si基MOSFET,且原有的成本问题也不断得到了优化。
以SiC 材料为例,英飞凌的SiC 开关相较于Si-二极管可减少80%的损耗,其从2017 年开始,SiC的芯片成本和系统成本不断降低,芯片成本不断趋近于Si,系统成本在某些频率下甚至可以低于Si。

三、新能源+光伏需求空间测算
功率半导体在汽车中主要负责能量转换,电动车功率半导体用量提升。燃油车的功率半导体应用场景主要包括启停模块、车灯、引擎、车身、音响控制、防盗以及动力传输系统等。而对于电动车而言,功率半导体用量在燃油车的基础上显著提升,主要增量体现在车载充电系统(OBC)、电池管理(BMS)、高压负载、高压转低压DCDC、主驱动等,用量相比于传统燃油车显著提升,将成为电动车核心元件之一。

新能源车市场空间:在新能源汽车拉动下,国内电动车IGBT市场空间从2020 年的2.0 亿美金成长至2026 年的22.3 亿美金,CAGR为49.9%。MOSFET 市场来看,由于燃油车亦采用MOSFET 功率器件,据测算2020 年国内车规MOSFET 市场空间为5.0 亿美金,2026 年将达到6.5 亿美金,2020-2026 年CAGR 为4.6%。
同时,IGBT等功率半导体是逆变器实现直流转交流的关键所在,在逆变器成本中约占据13%的价值。IGBT 和MOSFET 等电力电子开关器件的高频率开合特性是逆变器实现直流电转交流电这一基础功能的基础。
逆变器生产所需原材料主要包括电子元器件、机构件以及辅助材料,其中电子元器件包括功率半导体、集成电路、电感磁性元器件、PCB 线路板、电容、开关器件、连接器等,机构件主要为压铸件、钣金件等,辅助材料主要包括塑胶件等绝缘材料。根据固德威招股说明书披露,机构件、电感、IGBT 功率器件为3 大核心耗材,占据近60%的成本,其中IGBT 功率器件占据约13%,位列第三。
光伏逆变器IGBT需求:根据测算,我们预估2026 年全球光伏IGBT 市场需求将从2020 年的28.3 亿元提升至63.5 亿元。若假设国内厂商能拿到65%的市场份额,则国内光伏IGBT 需求将从2020 年的18.4 亿元提升至2026 年的41.3 亿元,CAGR达到14.4%。
四、功率半导体竞争格局
未来国内的功率半导体无论是二极管/晶闸管,还是MOSFET,乃至难度更高的IGBT,市场份额均有望显著提升,实现功率半导体的国产替代。

二极管/晶闸管
对于二极管和晶闸管而言,由于技术壁垒较低,国内厂商市占率较高:
1、 晶闸管国内厂商份额领先。在晶闸管的市场格局方面,根据IHSMarkit 和WSTS 的统计数据,2019 年度瑞能半导体晶闸管产品的全球市场占有率为21.8%,全球排名第二,中国市场占有率达36.2%,国内排名第一。此外,根据捷捷微电披露,公司部分晶闸管产品占据国内同类产品50%左右份额,部分产品的技术参数媲美进口同类产品。
2、 二极管市场较为分散,国内出口金额大于进口。二极管技术简单,中国大陆厂商凭借低成本及政府的大力扶持快速崛起。从今年来的进、出口金额来看,二极管国产替代率较高,并远销海外。
MOSFET
中国占全球MOSFET 需求38%,国内厂商份额较低。根据Yoledevelopment 2021 年的报道,中国占据全球MOSFET 销售额的38%。就MOSFET 竞争格局而言,英飞凌为分立MOSFET 全球龙头厂商,市场份额占24.6%,中国厂商主要有Nexperia 和华润微(China Resources),分别占4%和3%的市场份额。
国内MOSFET产品覆盖大多数电压等级,市场覆盖范围广。通过梳理国内主要上市公司MOSFET 的主要电压等级(包括P 型和N 型沟道),我们发现国内公司产品覆盖广度已经可满足大部分的下游应用需求。其中从电压范围来看,华润微、士兰微、新洁能、捷捷微电的MOSFET 产品覆盖面较广。

IGBT
就IGBT竞争格局而言,在分立IGBT方面,全球龙头供应商为英飞凌,市场份额占32.5%,中国厂商士兰微进入前十,市场份额占2.2%;在IPM方面(下游主要是消费和工业),全球龙头供应商为三菱电机,市场份额占37%,中国厂商士兰微再次进入前十,市场份额占1%(在IPM 领域份额较高)。
在IGBT模组方面,英飞凌为全球绝对龙头,市场份额占35.6%,中国厂商斯达排名第八,市场份额2.4%。中国厂商进入IGBT 行业较晚,但是通过研发交流,产业链协作,中国厂商目前已经研发出第六代FSTrenchIGBT,并在第七代RC IGBT 上具备相应的技术储备,同时随着政府对中国IGBT 企业的政策支持,叠加中国下游市场对产品的大量需求,中国企业有望实现大规模的国产替代,后来居上与国际巨头正面竞争。

最后,解释一下最近涨的火热的时代电气。公司是国内领先的同时掌握IGBT、SiC、大功率晶闸管及IGCT 器件及其组件技术的IDM 模式企业之一。1700V-6500V 系列高压IGBT 产品打破国外垄断局面;750V 和1200V IGBT 已应用至新能源汽车,并与国内多个龙头整车企业建立重要合作伙伴关系。
参考资料:
国泰君安-电子元器件行业:新能源需求引领,国内功率半导体行业快速发展-211111
本报告由研究助理协助资料整理,由投资顾问撰写。投资顾问:黄波(登记编号:A0740620120007)
免责声明:本页所载内容来旨在分享更多信息,不代表九方智投观点,不构成投资建议。据此操作风险自担。投资有风险、入市需谨慎。
推荐阅读
相关股票
相关板块
相关资讯
扫码下载
九方智投app
扫码关注
九方智投公众号
头条热搜
涨幅排行榜
暂无评论
赶快抢个沙发吧