核心技术!核心板块!明年突破4000亿元 北斗导航系统产业链大爆发

北斗卫星导航系统到底有多硬核?记者在5月22日举办的第十届中国卫星(600118)导航年会上领教了一番。
2020年底将全面完成
北斗三号系统建设
中国卫星导航系统委员会主席王兆耀在年会上透露,到今年年底,我国还将再发射6-8颗北斗三号卫星,2020年计划发射2-4颗北斗三号卫星,至2020年底全面完成北斗三号系统建设。
根据年会上发布的《北斗卫星导航系统建设与发展》报告,到2035年,中国还将建设更加泛在、更加融合、更加智能的国家综合定位导航授时(PNT)体系,显著提升时空信息服务能力,为全球用户提供更优质的服务。
卫星导航产业预计
明年突破4000亿元
我国现已形成由北斗基础产品、应用终端、应用系统和运营服务构成的完整产业链。
据统计,2018年国内卫星导航产业产值已超过3000亿元;预计至2020年,我国卫星导航产业的规模将超过4000亿元,同时将拉动超过3000亿元规模的市场份额。
截至2019年4月,国内超过620万辆营运车辆、3万辆邮政和快递车辆,36个城市的约8万辆公交车、3200余座内河导航设施、2900余座海上导航设施已应用北斗系统。另据了解,北京市超过40000辆出租车已安装应用北斗车载设备,北京公交集团已基本实现公交车上北斗终端设备应用全覆盖。
新手机北斗定位
支持率达70%
2019年第一季度,在中国市场申请进网的手机有116款具有定位功能,其中支持北斗定位的有82款,北斗定位支持率达到70%。目前,北斗系统现已广泛应用于交通运输、公共安全、农林渔业、水文监测、气象预报、通信时统、电力调度、救灾减灾等领域。
据悉,北斗系统的定位与短报文通信功能更是发挥突出作用。截至目前,全国7万余艘渔船和执法船安装了北斗终端,累计救助1万余人;农林牧渔领域,北斗已服务农机设备超5万台,使精细农业产量提高5%,农机油耗节约10%。
北斗产品输出至
100多个国家和地区
国产北斗导航型芯片模块累计销量已突破8000万片,高精度板卡和天线销量已占据国内30%和90%的市场份额,并输出到100余个国家和地区。
据悉,北斗系统已广泛应用到印度尼西亚土地确权、科威特建筑施工、乌干达国土测试、缅甸精准农业、马尔代夫海上打桩、泰国仓储物流、巴基斯坦机场授时以及俄罗斯电力巡检等多国不同领域。
此外,北斗系统也在持续融入国际标准。2018年11月,北斗搜救载荷写入国际搜救卫星组织中轨搜救系统的发展规划和框架文件。2019年1月,北斗船载设备检测标准在国际电工委员会完成立项,进入草案质询阶段。2019年4月,北斗公开服务标准通过国际民航组织的标准和建议措施A部分第一轮验证。
北斗系统将支持单次千字传输
北斗系统比起GPS的优势之一,就是北斗系统支持双向信息传输,也就是文字传输功能。目前,北斗系统能够支持的文字长度在百字左右。记者今日获悉,到2020年底,北斗系统的区域短报文通信服务的容量将提升10倍,使单次报文长度达1000个汉字。
产业链公司解决方案首秀
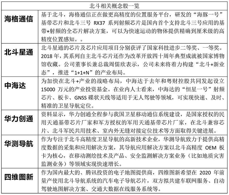
北斗系统的成功离不开无数在产业链中付出的公司。22日,海格通信(002465)在年会上发布了两款全频点覆盖的卫星导航高精度芯片——“海豚一号”基带芯片和北斗三号RX37系列射频芯片。
记者了解到,这两款芯片的组合应用可为移动互联网、物联网,以及自动驾驶无人机和机器人等人工智能设备提供精准位置服务解决方案,是国内首个支持北斗三号应用的基带+射频的全芯片解决方案。
海格通信子公司长沙海格的董事长刘彦介绍,“海豚一号”芯片具有完全自主知识产权,最高100Hz的定位更新率(常见芯片在20Hz左右),在同类芯片中处于领先地位,可以为快速运动的物体提供精确到厘米级的高精度位置感知。
“例如快速运动的无人机、无人车、机器人,搭载了‘海豚一号’以及北斗三号RX37系列射频芯片后,便可实现每秒100次的定位更新,实时定位精度可达到厘米级。在地质形变监测等应用中,甚至可以实现毫米级的位置感知。”海格通信方面称。

免责声明:以上内容仅供参考学习使用,不作为投资建议,此操作风险自担。投资有风险、入市需谨慎。
推荐阅读
相关股票
相关板块
相关资讯
扫码下载
九方智投app
扫码关注
九方智投公众号
头条热搜
涨幅排行榜
暂无评论
赶快抢个沙发吧