近视防控需求新蓝海!这款医药大单品前景广阔

脱水回顾:

今日内容:
Ⅰ
近视防控需求新蓝海!这款医药大单品市场前景广阔?
近年来,我国近视问题愈发严重。据美国眼科学会统计和预测,亚太高收入地区和东亚地区的近视率自2000年起始终保持在全球前两位,远高于世界平均近视率,并且在不断上升。根据国家卫生健康委员会2020年发布的《中国眼健康白皮书》数据,我国近视人口从2016年5.4亿人迅速增加至2020年6.6亿人,全国人口近视发生率由39.2%升至47.1%,近视人数仍有不断增加趋势。
其中,根据世界卫生组织研究报告显示,中国青少年近视率高居世界第一,患病率达50%-60%,并逐年增加。2020年,我国儿童青少年总体近视率为52.7%;其中6岁儿童为14.3%,小学生为35.6%,初中生为71.1%,高中生为80.5%。

在愈发严重的青少年近视问题下,教育部、国家卫生健康委等八部门在《综合防控儿童青少年近视实施方案》中,制定了2023年和2030年青少年近视防控的具体目标。依照2018年的近视数据来看,2030年之前我国6岁儿童近视率还需降低11.5%,初中生近视率还需降低11.6%,高中生近视率还需降低11%。

为了实现近视率的降低,加强使用近视防控手段和产品势在必行。根据《儿童青少年近视防控适宜技术指南》,遵医嘱佩戴框架眼镜、使用低浓度阿托品或者佩戴角膜塑形镜(OK镜),预计这些有效的防控手段将会成为未来近视防控的“大需求”,发展潜力巨大。
相较于佩戴框架眼镜、光学矫正和手术治疗,药物治疗为最佳方式。但是前两者价格昂贵,机构认为药物中的低浓度硫酸阿托品滴眼液预防近视优势明显,具有广阔的市场前景。上世纪70年代起,多项临床研究结果表明1%的阿托品能够有效延缓近视发展,但会伴随一些不良反应。不过现在,随着科学研究的推进,临床上已经证明0.01%的低浓度阿托品同样能有效防控青少年近视,且副作用较小,是目前已知防控青少年近视效果的最佳手段。

在国内,低浓度阿托品仅作为院内制剂在小范围内使用,尚无控制近视的低浓度阿托品滴眼液产品上市。因为阿托品在中性环境下,每季度会降解5-7%,降解产物具有神经毒性,这种药理学上的不稳定性使其很难全面商业化。所以,国内近年来主要以院内制剂的方式进行销售。
目前,兴齐眼药、兆科眼科、欧康维视在低浓度阿托品产品上有所布局,在审评进度上处于第一梯队。其中,4月25日,兴齐眼药旗下阿托品滴眼液NDA被药审中心受理,5月被正式纳入优先审评审批,9月NDA完成合规、药理毒理、临床、临床药理、药学及统计审评,进展较快。

若兴齐眼药低浓度阿托品滴眼液2024年顺利获批上市,参考后来者的审批进度,公司有望获得近2年的产品独占期,为公司业绩带来较大弹性。基于2024年顺利获批的情况,假设该产品上市首年渗透率快速提升,预计兴齐眼药低浓度硫酸阿托品滴眼液2024年收入有望达到约15亿,在渗透率逐步提升的情况下,在2030年收入有望达到约68亿元。综上,在国内近视人群近7亿,青少年近视防控市场已经成为新蓝海的背景下,可以留意兴齐眼药的长线布局机会。


Ⅱ
五大生产基地释放产能,立足优质客户的智能快充龙头!
奥海科技:公司致力于为全球客户提供绿色环保,高效率的智能充储电管理与节能整合解决方案,覆盖电机控制、电池管理、整车控制、汽车电源、大功率充电、PD充电、无线充电、PD储能电源、抵抗共模干扰、板式变压器等技术,以及26项软件著作权。
标签:智能快充龙头、应用场景、股权激励、生产基地
看点一:智能快充龙头
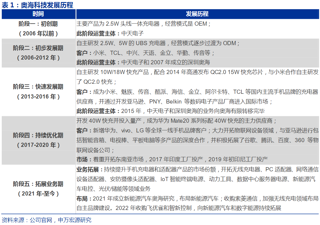
公司自主研发了10W、18W快充产品,成为了国内主流手机品牌的充电器供应商,是智能快充行业龙头,经营模式逐步从OEM过渡为ODM,2017年开发40W快充产品,新增华为、vivo、LG等手机品牌客户,并持续拓展欧美、东南亚市场。

研报菌划重点:公司2021年成立新能源汽车奥海研究,布局新能源汽车;2022年收购飞优雀和智新控制,向新能源汽车和数字能源持续拓展。
看点二:应用场景
公司聚焦消费电子充储电、新能源汽车电控、数字能源光储充三个千亿级市场的应用场景,2022年充电器及适配器、储能及其他、新能源汽车电控产品及解决方案营收占比分别为78.63%、13.22%、8.15%。储能及其他、新能源汽车电控产品及解决方案的营收占比进一步提升。

研报菌划重点:公司持续提升手机充电器和适配器产品的市场份额,开拓无线充电器、PC适配器、网络通信设备适配器、安防摄像头适配器等领域业务。
看点三:股权激励
公司股权激励方案落地,2023年6月8日股东大会通过了《关于公司<2023年员工持股计划(草案)>及其摘要的议案》,向监事、高级管理人员及核心骨干人员授予284.29万股股票。本次激励计划考核年度为2023-2024两个会计年度,第一个解锁期要求为2023年考核目标为营收同比增速不低于15%或净利润同比增速不低于15%,需满足2023年营收不低于51.37亿元或归母净利润不低于5.04亿元的考核目标。

研报菌划重点:股权激励可以使被激励人员以长远的眼光深度思考企业未来事业的发展,进而与企业形成“事业共同体”—利益共享、责任共担,从而勤勉尽责地为企业长期服务。
看点四:生产基地
公司已布局东莞奥海、武汉智新、江西奥海、印度希海和印尼奥海全球五大智能制造基地,目前越南生产基地也在积极筹备中,设有多基地柔性制造协同能力定制产线,同时具备大规模制造快速响应和多品种小批量柔性出货能力。

研报菌划重点:公司于2022年4月获准增发项目,快充及大功率电源智能化生产基地建设项目建设生产厂房和大功率快充产品自动化生产线。
看点五:优质客户
公司充电器产品应用领域拓展到智能家居、可穿戴设备等物联网领域,与Amazon(亚马逊)、Google(谷歌)、华硕、腾讯、百度、大疆、360、普联(TP-LINK)、公牛等行业知名企业建立了合作关系。

研报菌划重点:公司自成立至今,一直以充电器为公司核心产品,与国内外知名客户建立长期稳定的合作关系。
参考资料:
1、20231129-国盛证券-医药新需求大单品梳理之五:低浓度阿托品
2、20231201-申万宏源-奥海科技-002993-消费电子电源从1到N,加速布局汽车+数字能源
【免责声明】以上内容仅供您参考和学习使用,不作为买卖依据,据此操作风险自负!投资有风险,入市需谨慎。本文观点由九方智投黄波编辑整理(登记编号:A0740620120007)
免责声明:以上内容仅供参考学习使用,不作为投资建议,此操作风险自担。投资有风险、入市需谨慎。
推荐阅读
相关股票
相关板块
相关资讯
扫码下载
九方智投app
扫码关注
九方智投公众号
头条热搜
涨幅排行榜
暂无评论
赶快抢个沙发吧