HIT电池火了!热门概念股遭爆炒连拉三涨停

受美伊冲突持续升级影响,股市都被吓到转绿,但却有一新概念“HIT电池”冉冉升起,连续多日受到机构追捧,其中,领涨股票发预警公告,仍再现涨停。
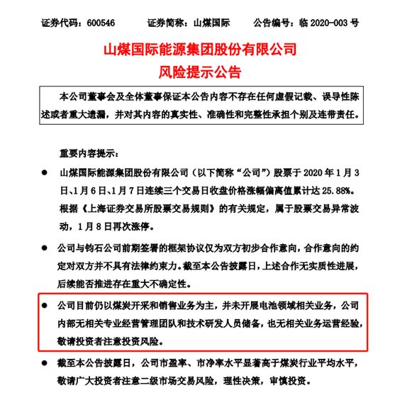
刚刚,领涨个股再发风险提示,明日走势又将如何?
那么,这HIT电池到底是何方神圣?其技术崛起,将给巴菲特都看好的光伏行业带来什么样的变革?是否助力实现光伏平价上网?
HIT电池概念横空出世多股连续两日涨停
扛得住美伊冲突利空消息的,除了黄金、军工、特斯拉外,这两天还有引发资金热情的“HIT电池”!山煤国际连续涨停,带动光伏板块的东方日升、康跃科技、科林电气等多股纷纷涨停。
山煤国际自去年12月26日开始上涨,今年以来5个交易日已经上涨了44.27%。1月7日收盘后,收获两连板的山煤国际发布股票交易异常波动公告,提到“总规模10GW的异质结电池生产线项目尚未签署正式合作协议,尚未开展具体合作事宜,合作事项完成时间存在不确定性。”但今天依然收获了一字板,龙虎榜数据显示,5家机构席位买入山煤国际,总金额1.78亿元。

刚刚,山煤国际再发公告风险提示,“公司目前仍以煤炭开采和销售业务为主,并未开展电池领域相关业务,公司内部无相关专业经营管理团队和技术研发人员储备,也无相关业务运营经验,请投资者注意投资风险。”

HIT电池是什么?
HIT是Heterojunctionwith intrinsic Thinlayer的缩写,中文名是异质结电池,全称晶体硅异质结太阳电池,别称还有HJT、HDT、SHJ。HIT电池技术是在晶体硅上沉积非晶硅薄膜,综合了晶体硅电池与薄膜电池的优势,是高转换效率硅基太阳能电池的重要发展方向之一。

同一种技术路线,却有这么多别称,主要是日本三洋公司1990年最早成功开发HIT电池,并将HIT申请为注册商标,所以后来出现了前述别称。
自从2015年三洋公司的HIT专利保护结束,技术壁垒消除,各国发展HIT没有了专利方面的障碍,各家企业和研究机构纷纷加大对HIT的技术研发和产业化投入。
HIT电池优势在哪里?能超越PERC电池?
据招商证券报告,HIT电池结构是以N型单晶硅片作衬底,正反面个三层薄膜(本征非晶硅薄膜、掺杂非晶硅薄膜、金属氧化物导电层TCO)。

这种结构给HIT电池带来了效率高、低光衰、温度系数低、双面发电、弱光响应高等多项优势,呈现出来的结果就是,HIT电池具备更高的发电能力、度电成本更低,这点正符合了光伏行业永恒追求方向。
据业内资料,当前包括HIT在内的五大光伏行业先进技术中,PERC电池技术(全称PassivatedEmitter Rear Cell,发射极及背钝化发射极电池技术),具有成本较低、与现有电池生产线相容性高,自2016年加快发展到现在,已成为了高效太阳能电池的主流方向。
对比来看,PERC电池在工艺复杂程度、产线兼容性以及工艺成熟度上更有优势,但也存在固有的光衰问题与转化率问题这两项限制。而HIT电池则如前述具有效率高、低光衰的特性,未来升级空间更大,叠加上具有更高的双面率、更明晰的降成本潜力、更低的温度系数、更高的转换率等特性,HIT有望成为最有竞争力的下一代光伏电池技术。
多家公司密集布局 HIT产业化正在加速
据招商证券报告,我国自2011年开始发展HIT产业,布局HIT的企业从早期7家拓展到当前约20家。
2011-2014年早期主要是上澎、赛昂、国电等企业引入进口设备进行了初步尝试;2015-2018年中智、汉能、晋能、钧石等企业建立中试线进行量产尝试,并摸索设备工艺和电池工艺,但碍于成本因素并未大规模量产;2019年取得一定突破,汉能研发效率达到25.11%,成为新的世界纪录。晋能和钧石研发效率接近25%,量产效率站上24%。
另外,据公开报道,2019年以来,山煤国际、东方日升、爱康科技等上市公司前后宣布投资HIT领域意向,或加速HIT产业化进程,继而助力光伏平价上网。
多家机构看好HIT电池 或是2020年光伏产业最大风口
招商证券认为,光伏产业链N型电池开始受到业内越来越多的关注,在各类N型电池中,异质结电池(HIT)效率更高,在部分市场已具备一定的经济性,2020年可能是HIT的产业化元年。
东兴证券表示,根据PERC电池片产品生命周期的变化,HIT在未来两年成本有望快速下降,目前全球产能约4GW,在建10GW左右。同时我们对PERC电池和HIT电池对应的度电成本进行测算,在2021年HIT电池片度电成本将低于PERC电池片,经济性提升,竞争力提升,有望成为未来市场主流产品。
中信建投认为,异质结项目接连落地,产业化进度超预期。一方面新进入者正加速入场;另一方面已进入者设备调试进入关键阶段,设备验证、工艺摸索均在进行中。未来是异质结电池大规模产业化的关键时期,关注布局N-HJT的电池企业。
光大证券表示,异质结技术为更高效率的光伏电池新赛道,兼备了硅片与薄膜电池两者的优势,具备高转换效率、工艺结构简单等多重优势。异质结生产工艺较为简化,薄膜沉积是异质结电池生产工艺中的核心步骤。高昂的成本为异质结技术在推广中存在的最大制约,但异质结技术在LCOE上优势显著。
免责声明:以上内容仅供参考学习使用,不作为投资建议,此操作风险自担。投资有风险、入市需谨慎。
推荐阅读
相关股票
相关板块
相关资讯
扫码下载
九方智投app
扫码关注
九方智投公众号
头条热搜
涨幅排行榜
暂无评论
赶快抢个沙发吧