【行业洞察】线下消费:走出泥潭,困境反转
6月迎来开门红之下,此前受到疫情影响的餐饮、旅游、酒店等休闲服务板块,家用电器板块、电影板块以及轻工制造板块均涨幅居前,前期承压的线下消费纷纷困境反转,迎来补涨行情。今年以来,我们一直强调:科技、消费、基建是今年的三大主线。而作为扩内需的主力—线下消费随着政策支持、疫情缓和以及居民被压抑已久的消费情绪爆发而可能将在这个夏天被点燃,预计线下消费板块将迎来一轮较好的业绩修复行情。
一、政策与环境主力,线下消费迎困境反转
今年以来,受到疫情的影响,线下消费全线承压,餐饮、旅游、酒店等休闲服务行业,电影、院线等传媒行业,以及轻工制造、家用电器、汽车等主要线下消费均受到直接冲击,亏损严重。
然而随着国内疫情的全面好转,扩内需政策的逐步落地,相应商家补助政策的力度加大,我们可以明显的看到,不仅线上消费持续火爆,线下消费也全面反转。从4月份的社零数据来看,同比增速为-7.5%,已经比3月收窄了8.3%个百分点,而限额以上零售仅仅下降了1.5%,可以说是大幅好转。其中,汽车、家具、建材、家电等板块都出现了明显的回暖迹象。

从疫情情况看,国内疫情已经大幅改善,20省实现清零,新增确诊人数维持在个位数,逐步稳定并接近尾声的疫情增加了居民外出消费信心,餐饮、逛街、购物等满足消费者心理和生理的“刚需性”需求将逐步得到释放。
政策端来看,北京、上海、广东、湖北等地围绕提振消费、促进市场繁荣出台了多项政策,这其中包括了消费券政策、消费扶贫政策、新能源车消费政策等等,伴随着政策力度持续加大。消费者购物的意愿将持续增强。
从线下消费在资本市场的表现来看,很明显,食品饮料、农林牧渔等必选消费品作为首要的防御品种而表现亮眼,涨幅巨大,而休闲服务、纺织服装、汽车等主要依赖线下消费的板块纷纷承压。但是从4月以来,以上可选消费板块纷纷触底反弹,并在5月底迎来加速上行行情。这表面可选消费在情绪面、政策面、基本面三条线索共振的环境下困境反转,市场高低切换,纷纷迎来补涨行情。

最后,投资不仅要解决“为什么涨“(基本面),更要了解“为什么在这个时候涨“(情绪面)的问题。近期最惹人瞩目的显然是“地摊经济”。据了解,中央文明办目前已明确要求不将占道经营、马路市场、流动商贩列为今年文明城市测评考核内容。多地政府放宽政策,西安、杭州、郑州、廊坊等地鼓励“夜经济”与“地摊经济”这明确表达了未来保障就业,扩大内需,刺激消费的决心。受到消息刺激,投资者的目光逐渐转向前期承压的线下消费。此外,从清明节到我五一假期,再到618购物,线下消费的情绪被逐渐点燃。具体到行业而言,餐饮、零售、电影、旅游、酒店等线下消费行业都将迎来业绩修复。
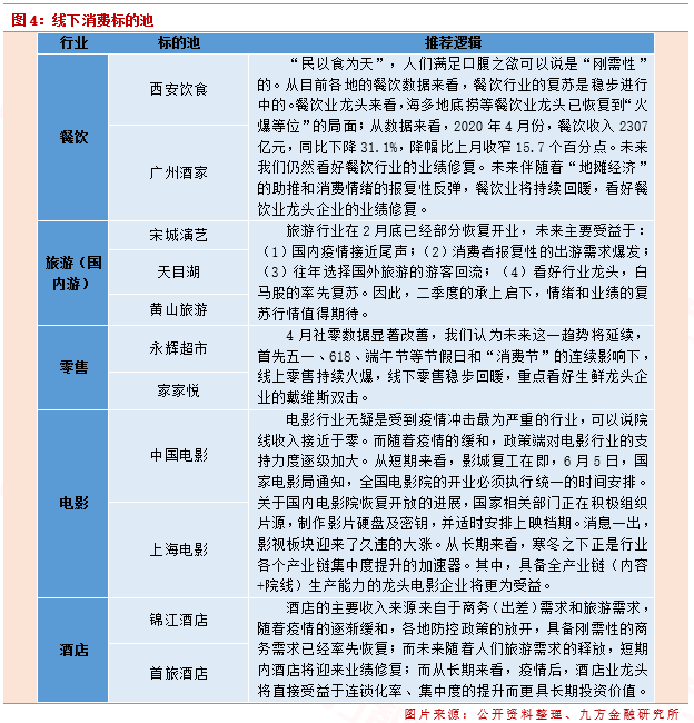
二、把握核心标的、卡位线下消费
经过对线下消费各子版块的细致研究,我们认为以下上市公司在困境反转之下,将有更好的市场表现:

参考文献:
2020.04.30-中国电影-疫情影响业绩承压,长线看好全产业链生产经营能力
2020.05.16-开源证券-4月社零增速环比改善,关注线下消费复苏
2020.05.31-中国银河证券-“618 大促”将至或加速内需回暖,维持推荐线下高韧性与线上高弹性的优质标的。
2020.06.02-渤海证券-餐饮旅游:疫情防控持续向好,关注行业需求恢复
本报告由投资顾问董冠辉(执业编号: A0740619120001)撰写
免责声明:以上内容仅供参考学习使用,不作为投资建议,此操作风险自担。投资有风险、入市需谨慎。
推荐阅读
相关股票
相关板块
相关资讯
扫码下载
九方智投app
扫码关注
九方智投公众号
头条热搜
涨幅排行榜
暂无评论
赶快抢个沙发吧