被罚830万,这家大行省分行"栽"了!银保监15号处罚给了财险公司

因存在多项违规行为,交行四川省分行被四川银保监局处罚830万元。位于江苏南京的紫金财险公司则因存在未按规定提取准备金的违法行为被银保监会处罚。
交行四川省分行被重罚830万
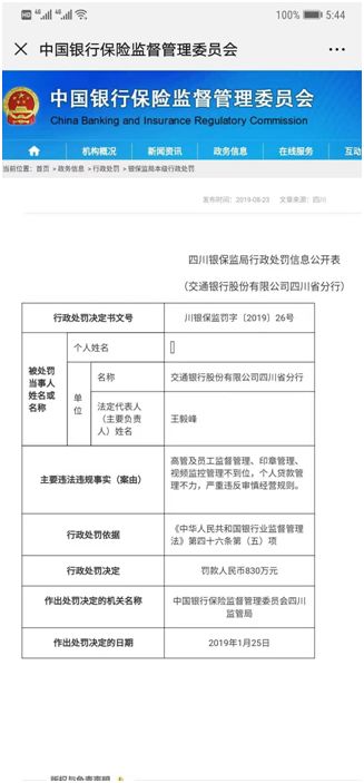
四川银保监局今日挂出一份行政处罚显示,交通银行股份有限公司四川省分行因存在“高管及员工监督管理、印章管理、视频监控管理不到位,个人贷款管理不力,严重违反审慎经营规则”等违法违规事实,依据《中华人民共和国银行业监督管理法》第四十六条第(五)项,对其罚款人民币830万元。文件显示,该项处罚是在今年1月25日做出的。

紫金财产保险因违规提取准备金被银保监会处罚
8月22日,银保监会挂出今年第15号行政处罚决定书显示,银保监会对紫金财险涉嫌违法案件进行了调查、审理,并依法向当事人告知了作出行政处罚的事实、理由、依据以及当事人依法享有的权利。在法定期限内,当事人何怀安提出了陈述申辩,银保监会对陈述申辩意见进行了复核。本案现已审理终结。

经查,紫金财险存在未按规定提取准备金的违法行为:
一、紫金财险湖南分公司(以下简称湖南分公司)交强险、车险已发生未报告未决赔款准备金余额长期为负值。湖南分公司2014年末、2015年末、2016年末、2017年末,车险已发生未报告未决赔款准备金余额分别为-113万元、-147万元、-1379万元、-888万元;其中交强险已发生未报告未决赔款准备金余额分别为-24万元、-171万元、-1094万元、-1551万元。
二、湖南分公司2018年4月末交强险未决赔款准备金为负值(-19万元),其中已发生未报告未决准备金余额为-2133万元。
三、湖南分公司交强险、车险准备金长期提取不足。根据2018年9月30日的数据,对湖南分公司以往年度再保后未决赔款准备金进行回溯,2014年末、2015年末、2016年末、2017年末,车险未决赔款准备金不利偏差金额分别为421万元、629万元、1139万元、1291万元;其中交强险未决赔款准备金不利偏差金额分别为189万元、373万元、1068万元、1725万元。
四、紫金财险在准备金评估过程中存在手工调整湖南分公司未决赔款准备金的情况。其中2014年末,下调交强险600万元,商业险350万元;2015年末,下调交强险1100万元,商业险240万元;2016年末,下调交强险2000万元,商业险675万元;2017年末,下调交强险1800万元。上述手工调整均无明确合理依据。
时任紫金财险精算责任人李全胜和时任紫金财险总经理助理何怀安对上述违法行为负有直接责任。
上述事实,有现场检查事实确认书、相关系统凭证、相关人员调查笔录及任职文件等证据证明。
当事人何怀安向银保监会提出陈述申辩,请求免予行政处罚:
一是精算工作具有专业性,精算责任人应保证精算结果科学合理,公司精算责任人也多次强调其对精算结果负责并承担责任。
二是精算责任人应对准备金评估报告负责。
三是分管精算工作的总经理助理对准备金评估报告承担的责任应以管理责任为限。四是在得知湖南分公司准备金结果存在异常后,其已积极采取措施,并取得相应效果。
经复核,银保监会认定如下:一是本案对李全胜的责任进行了追究。二是本案区分了何怀安和李全胜的责任。三是何怀安申辩所称“已积极采取措施,并取得相应效果”的说法无事实依据,2017年9月何怀安知晓紫金财险湖南分公司准备金数据异常的情况后,未采取有效措施对违法行为进行纠正,上述情况持续至2018年4月。
综上,银保监会对当事人的陈述申辩意见不予采纳,决定作出如下处罚:
上述未按规定提取准备金的行为,违反了《保险法》第九十八条的规定,根据该法第一百六十四条的规定,对紫金财险罚款30万元;根据该法第一百七十一条的规定,对李全胜警告并罚款10万元,对何怀安警告并罚款6万元。
免责声明:以上内容仅供参考学习使用,不作为投资建议,此操作风险自担。投资有风险、入市需谨慎。
推荐阅读
相关股票
相关板块
相关资讯
扫码下载
九方智投app
扫码关注
九方智投公众号
头条热搜
涨幅排行榜
暂无评论
赶快抢个沙发吧