突发!这只A股成为2020年首家“戴帽”股

因大股东瑞丰集团违规担保被ST,摩登大道成为2020年第一家“戴帽”股。
违规担保、占用资金、股票质押违约……瑞丰集团通过令人眼花缭乱的手段“坑”了上市公司,而摩登大道俨然沦为融资“工具”,落得如今的狼狈处境。
摩登大道因大股东违规担保被ST
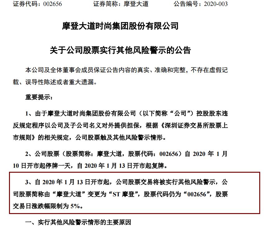
昨日晚间,摩登大道公告称,由于公司控股股东违反规定程序以公司及子公司名义对外提供担保,公司股票触及其他风险警示情形。
自1月13日起,公司股票交易将被实行其他风险警示,公司股票简称由“摩登大道”变更为“ST摩登”,股票交易日涨跌幅限制为5%。公司股票1月10日停牌一天。
对于实行其他风险警示情形的主要原因,摩登大道表示,公司控股股东违反规定程序以公司及子公司名义对外提供担保,截至披露日,公司未经审议及未及时披露的担保余额合计为3.3亿元(未含利息等费用),占公司最近一年度经审计净资产的13.86%,触发了“上市公司股票被实行其他风险警示”的相应情形。
摩登大道表示,公司将持续督促相关被担保人通过多渠道努力筹措资金偿还债务,同时公司将通过司法途径解决纠纷,尽快解除公司及子公司对上述事项的担保责任,争取尽早撤销其他风险警示。
公开资料显示,摩登大道于2012年2月登陆A股,公司从事的主要业务在时尚零售业务领域,经营的自有品牌包括卡奴迪路CANUDILO、CANUDILO H HOLIDAYS、DIRK BIKKEMBERGS等。
摩登大道主营业务聚焦三大领域,即服饰箱包、护肤美妆、珠宝配饰;其业务运营七大渠道:摩登大道电商平台、第三方电商平台、高端购物中心、高端精品买手店、港澳渠道、空港渠道、新媒体渠道。

昨晚,摩登大道同时公告称由于公司及其实际控制人林永飞与周志聪存在借贷纠纷,周志聪向广州中院提起诉讼,其中请求判令林永飞偿还借款本金1亿元及至实际清偿之日的利息,按年利率15%的标准,从2018年4月26日计算至款项实际清偿之日止(暂计至2019年10月25日为2250万元)。
控股股东签订担保合同
累计借款超5亿
公开资料显示,瑞丰集团多次以上市公司的名义,为关联公司融资进行担保,但均未履行相关审批程序,甚至连摩登大道本身都不知情。
根据此前公告,2018年4月至12月期间,摩登大道控股股东瑞丰集团与多家金融机构先后签订担保合同,累计借款超5亿元,并约定摩登大道为上述债务提供连带责任担保。
具体来看,2019年9月27日摩登大道披露,通过自查发现孙公司广州连卡福名品管理有限公司(下称广州连卡福)曾违规向控股股东关联方广州花园里发展有限公司(下称花园里公司)提供担保而未履行审批及披露程序。
公告显示,2018年4月,花园里公司与厦门国际银行股份有限公司珠海分行签订《综合授信合同》一份,约定厦门国际银行珠海分行向花园里公司授予1亿元人民币的授信额度,期限为2018年4月3日至2019年4月3日。
2018年4月9日,瑞丰集团以孙公司广州连卡福名义与厦门国际银行珠海分行签订《存单质押合同》一份,约定以广州连卡福存于厦门国际银行拱北支行金额为1.05亿元的定期存款及相应的存款利息,为前述《综合授信合同》项下的相关债务提供担保。而这一担保,并未经过公司董事会及股东大会审议,也未履行披露程序。

对于违规担保情况,广东省证监局发布了一则对摩登大道、林永飞采取出具警示函措施的决定。
同时,由于被担保公司未能按时还款,摩登大道部分银行账户被冻结,实际冻结金额为3043.84万元,而9月10日上述金额增至3859.75万元。受此影响,摩登大道未履行股份回购承诺。
2019年11月,摩登大道发布公告称,经董事会审议通过,公司不认可上述三项未经审议及未履行披露程序的担保事项的合法性,并认为上述合同均不对公司发生法律效力,对控股股东伙同相关金融机构擅自以公司及公司控股子公司名义签署的三项合同不予追认。
控股股东伸手之长,还包括占用资金。
9月23 日,摩登大道披露公告,称公司存在控股股东广州瑞丰集团股份有限公司(下称瑞丰集团)占用公司及部分子公司库存现金的情形。公告显示,截至2019年8月31日,摩登大道及部分子公司被瑞丰集团占用的资金余额合计为312.11万元,占最近一期经审计净资产的比例为0.13%。

针对于资金占用和违规担保的情况,问询函中也要求公司说明货币资金相关内控措施的执行情况,并自查是否存在其他未披露的控股股东、实际控制人及其关联方非经营性占用或变相占用上市公司资金的情形。
控股股东因股票质押违约
遭遇平仓危机
除违规担保外,瑞丰集团还因股票质押纠纷遭遇了平仓危机。
2019年11月19日晚间,摩登大道公告称,瑞丰集团因触发《中航证券有限公司融资融券合同》“信用账户维持担保比例低于平仓线(含),且未在约定的期限将维持担保比例提高至警戒线及以上”、“合约负债到期时未了结该笔合约负债的全部债务”情形而构成违约。基于这一情况,中航证券决定进行违约处置操作。
公告称,若中航证券启动违约处置,将可能导致瑞丰集团被动最多减持公司28,399,900股股票,占公司总股本的3.99%。截至当前,瑞丰集团持有摩登大道196,394,900股股份,占公司总股本的27.56%。

事实上,这已经不是瑞丰集团第一次被动减持。
此前,因触发了股票质押融资的违约条款,瑞丰集团已经被动减持了0.99%的股票。根据公司2019年三季报披露的数据,截至三季度末,瑞丰集团持有的168,022,806公司股票已处于被冻结状态,占其持有的公司股份总数的85.54%。
值得一提的是,同样是因为股票质押纠纷,瑞丰集团等数名股东还于今年8月份收到“限制高消费令”。
瑞丰集团曾于2018年12月发出鼓励员工增持公司股票的倡议书,并承诺持有12个月以上的若实际收益低于8%,将由瑞丰集团补偿。
市场人士将其解读为瑞丰集团为化解平仓风险而提振股价的举措。最终公司员工实际仅增持15.9万股,而公司股票去年以来则是一路走低,2019年全年跌幅达到36.61%。

净利下滑,管理层动荡
内控混乱情况导致公司业绩下滑、管理层动荡。
财务数据显示,摩登大道在2018年实现归属净利润约为2785万元,同比下降79.32%。进入2019年,公司业绩同样不理想,其中2019年前三季度营收、净利双降,实现营业收入约为9.61亿元,同比下降8.25%;当期对应实现归属净利润约为-2513万元,同比下降143.05%。

在业绩下滑的同时,摩登大道的管理层今年已经有多人离职。2019年3月,摩登大道董事会收到李斐、徐响玲提交的书面辞职报告。2019年8月,林永飞、翁武强、胡圣、刘文焱、岳忠民5人提交了书面辞职报告。
在问询函中,针对林永飞等人未出席半年报董事会会议的问题,深交所也提出了疑问,要求该公司说明报告期内召开董事会会议的次数,林永飞和刘文焱分别亲自出席董事会会议的次数,以及未能亲自出席的原因。
2019年10月,摩登大道董事会收到刘运国、梁洪流、郭葆春、郭小群4人提交的书面辞职报告。因个人原因,刘运国辞去公司独立董事的职务、郭小群辞去公司财务总监的职务;因工作原因,梁洪流和郭葆春辞去公司独立董事的职务。4人辞去上述职务后,均不再担任公司其他任何职务。
免责声明:以上内容仅供参考学习使用,不作为投资建议,此操作风险自担。投资有风险、入市需谨慎。
推荐阅读
相关股票
相关板块
相关资讯
扫码下载
九方智投app
扫码关注
九方智投公众号
头条热搜
涨幅排行榜
暂无评论
赶快抢个沙发吧