梦洁股份5个一字涨停 实控人前妻趁机套现3500万
网红女主播薇娅效应仍在A股发酵!
搭上淘宝第一网红女主播薇娅,梦洁股份股价今日继续一字涨停,蹭蹭蹭已经5个一字涨停板,股价由4.8元狂涨至今日收盘7.73元,5个交易日股价暴涨61%,市值暴增22.39亿元。

并且截至收盘,一字涨停板仍有近百万(96万)手封单。
股价暴涨,梦洁股份实控人前妻却在趁机减持套现,目前已披露公告已经显示在5月12日-5月14日连续3个交易日,在涨停板价格上进行了减持。并且减持计划尚未实施完毕。

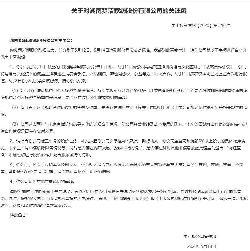
刚刚,深交所对梦洁股份下发关注函,要求说明是否迎合网红直播热点配合减持,另一个网红概念股御家汇在上周四遭问询后,今日跌停。
梦洁股份继续一字涨停板
因为与薇娅合作,梦洁股份股价持续一字涨停。
今日,梦洁股份股价再度一字涨停,涨幅9.96%,收报7.73元,成交额1806万元,收盘时仍有96万手封单。从5月12日薇娅引爆涨停后,梦洁股份股价已经连续5个一字涨停,股价暴涨61%,市值暴增22.39亿元。

5月11日,梦洁股份与淘宝女主播薇娅正式签署战略合作协议,此次与薇娅的合作不仅是在直播带货层面,根据合作协议,薇娅将为粉丝参与到梦洁家纺的设计与品控,是一种轻“C2M”模式。
C2M模式,是指用户直连制造商,即消费者直达工厂,强调的是制造业与消费者的衔接,也可理解为用户定制模式。C2M模式的一大特点是,按需求生产,用户先下单,工厂再生产,没有库销比。
实际上,在5月12日引爆涨停之前,梦洁股份的股价已经提前异动,5月8日已经提前进行涨停。
游资爆炒是涨停推手
不论是5月8日-5月12日,还是5月13日-5月14日的龙虎榜席位上,梦洁股份的龙虎榜前五大买入席位均为券商营业部的游资席位,其中5月8日-5月12日期间前两大卖出席位还是机构席位。

实控人前妻涨停板不断减持
梦洁股份实控人、董事长前妻高位抛售套现。
在蹭上网红股价疯狂涨停之时,梦洁股份实控人、董事长的前妻出手了,根据近日公告,5月12日、13日、14日连续三天涨停板上,实控人前妻分别卖出200万股,合计卖出600万股,合计套现近3500万元。4月份公告减持终于等来不错的卖点。
由于实控人前妻此前预告减持1200万股,因而本次减持计划并未实施完毕。

梦洁股份今年 4 月 16 日公告,公司持股 5%以上股东伍静女士因个人资金需求,计划在减持计划公告之日起 15 个交易日后的 6 个月内,以集中竞价交易方式减持公司股份的数量不超过1200万股,不超过公司总股本的 1.57%。
这位伍静女士为梦洁股份实控人、董事长姜天武的前妻。梦洁股份2017年曾公告,姜天武与伍静签署离婚协议,姜天武应将1.27亿股公司股票分割至伍静名下,上述股份市值约10.24亿元。
不会对生产经营产生重大影响
对于近期股价异动,梦洁股份表示,2020年5月11日,公司与电商直播机构谦寻文化签订了《战略合作协议》,公司将与谦寻文化旗下的淘宝主播薇娅在消费者反馈、产品销售、薇娅肖像权、公益等方面开展合作。
梦洁股份表示,本次合同的签订,不会对公司的生产经营产生重大影响,敬请广大投资者注意投资风险。
对于合作细节,梦洁股份在5月13日的投资者活动记录表中称,与薇娅具体的利益分配方式,涉及双方的细节,出于商业考虑,暂时不回复。
梦洁股份表示,2019年,公司线上收入占营业收入的比重大概在15%左右。
交易所火速问询:
是否蹭网红热点配合减持
对于梦洁股份的股价异动,深交所今天发布关注函,要求说明是否存在主动迎合 “网红直播”市场热点进行股价炒作并配合股东减持。

深交所还要求说明:是否存在内幕信息泄露、本次与薇娅合作与此前与薇娅合作有啥不同。
遭问询的网红股御家汇今日跌停
近期,另一个网红带货概念股御家汇今天终于跌停,就在5月14日上周四,御家汇也遭到深交所问询。
御家汇表示,网红直播、短视频业务只是公司品牌推广的多种手段之一。2019年公司通过该种推广模式带来的收入占公司全年营业收入的比重10%左右,对公司经营业绩影响较小。
连续暴涨的御家汇,今日轰然跌停。近日公告涉足直播电商的股票智度股份今日也大跌逾4%。

此外,梦洁股份带动的C2M概念股皮阿诺,经过连续大涨后,今日也跌停。

(来源:证券时报网)
免责声明:以上内容仅供参考学习使用,不作为投资建议,此操作风险自担。投资有风险、入市需谨慎。
推荐阅读
相关股票
相关板块
相关资讯
扫码下载
九方智投app
扫码关注
九方智投公众号
头条热搜
涨幅排行榜
暂无评论
赶快抢个沙发吧