这家公司白天强势涨停 晚上收到立案调查
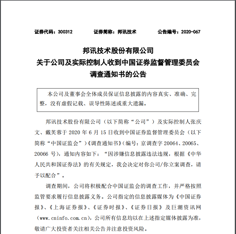
邦讯技术(300312,SZ)16日晚间公告,公司及实际控制人张庆文、戴芙蓉于2020年6月15日收到中国证监会《调查通知书》。因涉嫌信息披露违法违规,根据《中华人民共和国证券法》的有关规定,证监会决定对公司及实际控制人张庆文、戴芙蓉立案调查。

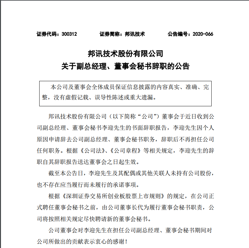
同时,邦讯技术16日晚间还公告称,公司董事会于近日收到副总经理、董事会秘书李迎的书面辞职报告,李迎因个人原因申请辞去公司副总经理、董事会秘书职务,辞职后不再担任公司任何职务。根据《公司法》、《公司章程》等相关规定,李迎的辞职自其辞职报告送达董事会之日起生效。

出人意料的是,16日早盘,邦讯技术股价高开高走,开盘后不久即封涨停,报5.42元/股,市值17.35亿元。截至一季度末,公司A股户数32218,其中新进股东基本养老保险基金一三零一组合持股65.50万股占比0.33%。

此外,值得注意的是,5月21日,邦讯技术因生产人员数量为零等问题收深交所年报问询函。

邦讯技术年报显示邦讯技术控股股东为张庆文,较2018年年报披露信息存在差异。2018年年报披露公司控股股东为张庆文及戴芙蓉。对此,深交所要求说明在2019年年度报告中未将戴芙蓉认定为控股股东之一的原因及合理性。
对于深交所的年报问询函,邦讯技术5月28日和6月5日晚间先后发布关于延期回复深圳证券交易所年报问询函的公告。经过两次延期后,6月10日晚间,邦讯技术回复称,截至2019年末,张庆文持有公司股份比例为33.78%,为公司第一大股东,戴芙蓉持有公司股份比例为10.96%,为公司第二大股东。张庆文、戴芙蓉为夫妻关系,互为一致行动人,为公司实际控制人,公司在对外信息披露中均将二人持股比例合并计算,认定为一个整体。公司在2019年年度报告中对两人关系及对公司的实际控制情况已进行了充分披露,与2018年年报披露仅为表述差异,未有实质不同。且截至2019年末,张庆文及戴芙蓉合计持股比例为44.74%,公司控制权未发生变化。
根据2019年年报显示,邦讯技术的主营业务为无线网络优化设备的销售及系统集成、互联网游戏,占营收比例分别为:99.91%、0.09%。
(文章来源:21世纪经济报道)
免责声明:以上内容仅供参考学习使用,不作为投资建议,此操作风险自担。投资有风险、入市需谨慎。
推荐阅读
相关股票
相关板块
相关资讯
扫码下载
九方智投app
扫码关注
九方智投公众号
头条热搜
涨幅排行榜
暂无评论
赶快抢个沙发吧