歌尔股份“左右互搏”引得股民当场炸锅

这两天,有家A股公司引发了股民的关注。有人说,这个世界上最长的路,就是人与人之间的套路。如今这句话,则被歌尔股份(17.520, 0.42, 2.46%)的股民,改成了“世界上最远的路,其实是董事长的套路”。
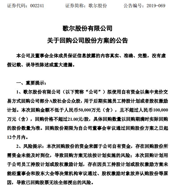
10月21日晚间,歌尔股份发布了几份公告,其中一份公告了回购股份,金额在5亿至10亿元之间,回购价格不超过21.00元/股。
本来这是一份利好,结果同一时间,歌尔股份的董事长反手就要减持,公告称董事长跟副总裁要减持,占总股本的2.85%,按照21日的收盘价18.27元/股计算,套现接近17亿元。
一边说回购,一边董事长又大笔减持。
股民们当场就炸锅了,认为吃相太难看,有网友评论称,简单说就是拿公司钱给高管接盘,这样操作都行也是醉了,骗我都懒得骗了么?
此事也惊动了深交所,24日下午收盘后,发出了关注函。
左右互搏
一边是董事长减持,一边宣布回购
10月21日晚间,歌尔股份发布多份公告,其中两份公告被认为“左右互搏”,一是董事长等人的减持公告,另一份是公司回购公告。
先来看看公司的回购公告。公告称,公司拟使用自有资金以集中竞价交易方式回购公司部分A股社会公众股,用于后期实施员工持股计划或者股权激励计划。本次回购金额不低于人民币5亿元,且不超过人民币10亿元,回购价格不超过21.00元/股。

公告称,回购的目的是为进一步完善公司长效激励机制,充分调动公司核心及骨干人员的积极性,有效地将股东利益、公司利益和核心团队个人利益结合在一起,促进公司的长远发展,公司拟回购公司部分股份用作员工持股计划或股权激励计划。
公司还称,本次回购计划体现了管理层对公司长期价值的信心,有利于维护广大投资者特别是中小投资者的利益,增强投资者信心。根据公司目前经营、财务及未来发展规划,公司本次拟回购股份资金总额不会对公司的经营、盈利能力、财务、研发、债务履行能力和未来发展产生重大影响。
单单看这一条回购计划,很多股民都会心动。但是,紧随着的,还有一份巨额减持公告。
在同一时间,公司董事长姜滨等高管也告知,将合计减持9248万股。按最新收盘价,减持市值近17亿元,远远超过回购金额。



公告显示,董事长姜滨计划自减持计划公告之日起十五个交易日后的六个月内以集中竞价方式减持本公司股份32,451,000股(不超过本公司总股本比例1.00%);姜滨先生计划以大宗交易方式转让本公司股份59,664,585股(占公司总股本的比例1.84%),受让方为一致行动人公司总裁姜龙先生;刘春发先生计划自减持计划公告之日起十五个交易日后的六个月内以集中竞价方式减持本公司股份360,000股(占本公司总股本比例0.01%)。
为何减持?公告也说了,姜滨是基于偿还质押融资贷款及个人资金需要;刘春发基于个人资金需要。
左边是高管减持,右边是拿公司的钱来回购!这怎么看都是那么的违和。怪不得网友们都炸锅了。“左右互博”目的很明显,就是希望通过股份回购计划,来减缓管理层股份减持带来的对股价的冲击。



此事惊动深交所
一边是董事长及副总裁减持套现,一边是歌尔股份自掏腰包回购公司股权。10月24日,三季报发布后深交所立即下发关注函。

深交所质疑歌尔股份回购股份配合控股股东的动机。其中提出两个疑问。
第一,本次回购股份的必要性,是否影响公司正常的债务兑付及生产经营
你公司2019年10月24日披露的三季度报告显示,年初至报告期末经营活动产生的现金流量净额为31.08亿元;截至2019年9月30日,你公司货币资金余额30.51亿元,短期借款余额57.74亿元。
根据你公司回购方案,本次回购股份的资金来源为你公司自有资金,回购金额为5亿至10亿元,约占你公司本年三季度末货币资金余额的16.39%至32.78%。请结合你公司资金、债务等状况,补充说明本次回购股份的必要性,是否影响你公司正常的债务兑付及生产经营。
第二、回购股份是不是配合董事长减持?
除你公司实际控制人及高级管理人员披露减持计划外,你公司控股股东歌尔集团有限公司2017年10月17日非公开发行可交债的换股期为2018年4月18日至2020年10月14日,与本次回购股份的实施期限也存在重合。请你公司自查并说明本次回购股份是否存在配合股东减持及可交债换股的动机。
机构疯狂唱多
前三季度,歌尔股份实现营业收入241.34亿元,同比增长56.23%,归属于上市公司股东的净利润为9.85亿元,同比增长15.04%,扣非后的归属净利润为10.87亿元,同比增长62.33%。经营活动产生的现金流量净额为31.08亿元,同比增长442.42%。
资料显示,仅10月24日,就有5家证券研究机构针对歌尔股份发布了5份研报,均给予买入投资评级。

而今年以来歌尔股份的股价已经实现了不菲涨幅,创下了近两年新高,其中6月19日以来的股价涨幅就高达129.02%。
免责声明:以上内容仅供参考学习使用,不作为投资建议,此操作风险自担。投资有风险、入市需谨慎。
推荐阅读
相关股票
相关板块
相关资讯
扫码下载
九方智投app
扫码关注
九方智投公众号
头条热搜
涨幅排行榜
暂无评论
赶快抢个沙发吧