6万多股民懵了!又是跌停!

*ST大控即将触及“面值退市”红线,第五只“面值退市”股提前锁定。
9月12日,昨日收报0.83元的*ST大控开盘瞬间拉升,股价一度涨超3.6%至0.86元,但之后便快速跳水跌停,虽然早盘一度跌幅收窄,但午盘之后便被死死地按在跌停板上,最终收报0.79元。

根据《上海证券交易所股票上市规则》有关规定,如果公司股票连续20个交易日(不包含公司股票停牌日)的每日股票收盘价均低于股票面值,上交所有权终止公司股票上市。
今天是*ST大控连续第16个交易日股票价格低于面值(1元)。而今天的收盘价0.79元,相当于提前宣告*ST大控退市。
命悬一线
董事长卖房增持难救股价
为什么这么说?以*ST大控今日的收盘价0.79元作为基准进行计算,列表如下:

也就是说,接下来4个交易日,即使*ST大控的股价每天都涨停,也无法站上1元,除非它今天的股价能保持在0.83元及以上,才有翻盘的机会。因此,“面值退市”对于*ST大控来说,几乎已是板上钉钉的事。
此前看来,9月12日的股价走势很关键,是必争之日。因此9月11日晚间,*ST大控发出了一份增持公告,董事长林大光打算卖房增持公司股份。
根据公告披露,截至昨日林大光未持有公司股份,此次拟增持金额在5000万-2亿元之间,将自昨日起6个月内完成。增持资金来源于自有或自筹资金,公告称,林大光拥有位于深圳前海的多套房产,将通过处置部分房产及抵押贷款方式筹资增持股票。

然而这一举动,最终也没能挽救股价。事实上,林大光是今年7月才经董事会选举担任董事长职务的。
昨日晚间,*ST大控也发布公告提示风险,称公司股价已连续15个交易日低于股票面值(即1元),可能将被终止上市。
并表示,截至目前,公司经营情况正常,各项工作良序进行。董事会将密切关注当前股票价格走势,并按照相关规定及时履行信息披露义务,请广大投资者理性看待市场变化,审慎投资,注意投资风险。
内控混乱信披违法
2018年业绩大变脸
那么*ST大控是一家什么样的公司?为何会走到这一步?
*ST大控全名大连大福控股股份有限公司,前身是大连显像管厂,于1993年改制为股份有限公司;营业范围包括金属矿业、电子产品及元器件、移动通讯设备等项目的开发、生存、销售等;1996年成功在A股上市。
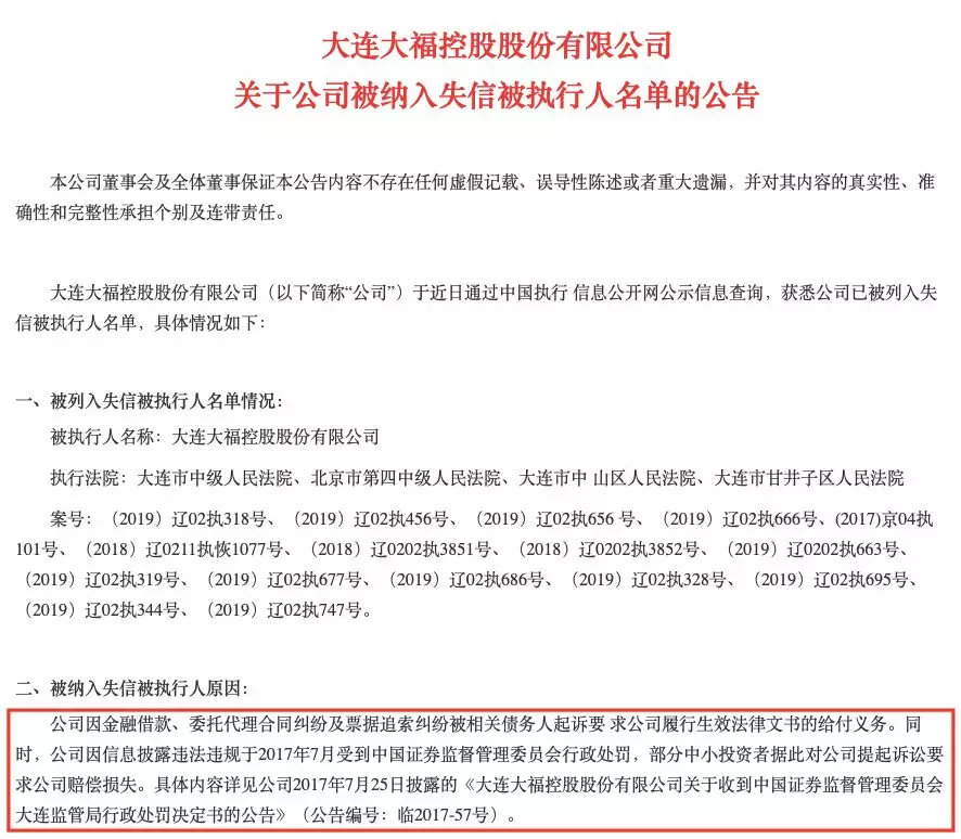
一系列麻烦始于2017年,当时*ST大控因金融借款、委托代理合同纠纷及票据追索纠纷而被相关债务人起诉,要求履行给付义务。当年7月,*ST大控还因信息披露违法违规受到证监会处罚,后被部分中小投资者起诉,要求赔偿损失。

今年8月的一则公告称,在公司部分案件败诉、流动性不足,未能在期限内履行生效法律文书的给付义务后,被列入失信执行人名单。
此外7月26日,上交所的一份纪律处分决定书显示,*ST大控资金管理混乱,存在大额关联方非经营性资金占用,同时对外担保内部控制及财务管理制度存在重大缺陷。据披露,公司全资子公司福美贵金属在2016年6月按照买卖合同向天津大通支付了17.46亿元贷款,但真实贸易活动并未开展,预付账款亦未归还。

为此,上交所向*ST大控及其关联方天津大通铜业有限公司、实际控制人代威及6名有关责任人作出处分,其中认定实控人代威十年内不适合担任上市公司董事、监事、高级管理人员。
不仅麻烦缠身,*ST大控的经营状况也很有问题。
远的不说,从2018年年报就可以看出*ST大控的窘境。年报显示,公司2018年净亏损高达15.65亿,同比下滑2117.06%,同时存在15亿以上的计提预计负债;每股收益为-1.07元,同比下滑5450.00%。

年报披露当天,*ST大控发布退市风险暨临时停牌的公告,称公司被计师事务所出具无法表示意见的审计报告,根据规定停牌一天,并于5月6日起实施退市风险警示。此后,ST大控正式变为*ST大控。
今年上半年,*ST大控归母净利润103.79万元,但如果扣除非经常性损益,则变为亏损1971.63万元。其实从今年6月开始,*ST大控的股价已经多次低于1元。

“雪上加霜”的是,5月30日*ST大控再次收到证监会调查通知书,称公司涉嫌信息披露违规违法被立案调查。这已经是继2017年后*ST大控第二次被证监会立案调查了。
“面值退市股”将增至5家
还有3家股价不足1元
自2018年年底A股“面值退市”第一股中弘退出现以来,已相继有4家上市公司已经或即将因此退市,分别为中弘退、雏鹰退、华信退和*ST印纪。如今看来,*ST大控已经预订了第五家席位。

最新一家*ST印纪昨日刚刚诞生。9月11日,*ST印纪再度以跌停价收盘,报0.55元,正好是该股连续第20个交易日股价低于1元面值。

11日晚间,*ST印纪公告称,股票自2019年9月12日(周四) 开市起停牌,深交所自停牌起十五个交易日内作出公司股票是否终止上市的决定。不过根据规则,*ST印纪退市几乎也是毫无悬念。
仅仅1天后,*ST大控的股价就陷入绝境,在连续16个交易日低于1元后,今日收盘价已经表明,在剩余4个交易日内,其股价再无站上1元的可能,等待*ST大控的也将是退市结局。
据统计,截至9月12日收盘,A股股价低于面值(1元)的个股共有6只(未计算停牌股)。

除了退市在即的雏鹰退、华信退以及锁定退市的*ST大控,还有*ST神城、*ST欧浦、*ST华业。
目前,进入退市整理期的雏鹰退已连续13个交易日跌停,今天刚刚复牌进入退市整理期的华信退也无悬念跌停。另3家*ST公司中,*ST华业处于危险边缘,已连续16个交易日收盘价低于1元,最新股价报0.95元。
近年来,监管层除了严把“入口”,也着力疏通“出口”,完善退市机制,力争实现退市常态化。证监会主席易会满指出,对严重扰乱市场秩序、触及退市标准的企业坚决退市、一退到底,促进“僵尸企业”“空壳公司”及时出清。
9月9日至10日,证监会召开了全面深化资本市场改革工作座谈会。会议提出的12个重点任务之一,即大力推动上市公司提高质量。会议支出,制定实施推动提高上市公司质量行动计划,切实把好入口和出口两道关,努力优化增量、调整存量。严把IPO审核质量关,充分发挥资本市场并购重组主渠道作用,畅通多元化退市渠道,促进上市公司优胜劣汰。
业内人士认为,优胜劣汰、进退有据,是成熟的资本市场特征之一,也是A股市场改革的方向。探索创新退市方式上,对“僵尸企业”“空壳公司”及时出清,畅通“出口”,既可形成巨大的监管威慑力,又可推动形成市场化的优胜劣汰机制,提高资源配置效率。

截至6月底,*ST大控股东数超过6万。
免责声明:以上内容仅供参考学习使用,不作为投资建议,此操作风险自担。投资有风险、入市需谨慎。
推荐阅读
相关股票
相关板块
相关资讯
扫码下载
九方智投app
扫码关注
九方智投公众号
头条热搜
涨幅排行榜
暂无评论
赶快抢个沙发吧