又见券商重罚!案涉“三宗罪” 三大业务暂停半年 高管“不适当”+总裁被谈话
道路千万条,合规第一条。在监管严查之下,又一家中小券商因业务违规将遭遇重罚。
6月22日晚间,上市公司哈投股份公告称,全资子公司江海证券收到证监会出具的一系列行政监管措施决定书及监管措施《事先告知书》。由于债券自营、资产管理、股票质押三大业务领域均存在问题,证监会拟暂停江海证券上述业务6个月,并对分管领导给出认定为不适当人选并限制有关权利等监督管理措施。
在各类监督管理措施中,“限制业务”当属证券公司最为闻风丧胆的手段所在。一旦被处以限制业务,不仅意味着相当一段时间内失去业务收入,更代表着该部分业务已被视为“高风险”。仅就近期来看,已有中山证券、首创证券等多家中小券商有过类似遭遇。
在疫情冲击下,2020年券商业绩本就不太景气,此次江海证券即将遭遇业务暂停无疑是雪上加霜。今年5月,江海证券传出谋求转让旗下期货子公司控股权的消息,以不低于3.64亿元送出江海汇鑫期货51%股权。在负面消息累积之下,该次交易也同样引人遐思。
江海证券案涉“三宗罪”
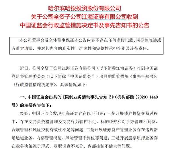
6月22日晚间,上市公司哈投股份公告称,其全资子公司江海证券收到证监会出具的监管措施《事先告知书》、《行政监管措施决定书》。

在相应文书中,证监会指出,江海证券共存在三大问题:
一是开展债券投资交易过程中,存在交易员资格管理及交易行为管控不足、标的证券和对手方管理不到位、合规管理和风险控制有效性不足等;
二是开展证券资产管理业务存在违规新增通道业务、内部管理混乱、风险管理不到位等;
三是开展股票质押业务存在业务决策流于形式、尽职调查不充分、内部控制不健全等。
一言概之,就是江海证券在债券自营、资产管理和股票质押三大业务领域,均收到了来自监管的负面评价。
基于此,证监会拟对江海证券做出暂停上述业务6个月的监督管理措施。在债券自营业务上,江海证券已持有存量债券可以卖出,不得新增买入;除为防范流动性风险而从事的必要债券交易之外,回购交易融入资金规模不得增加。在资管业务上,除按规定为接续存量到期产品持有的未到期资产而新设立产品外,不得新增投资。在股票质押式回购业务中,除对存续合规办理延期外,同样不得新增业务。
事实上,在各类监督管理措施中,“限制业务”当属证券公司最为闻风丧胆的手段所在。一旦被处以限制业务,不仅意味着相当一段时间内失去业务收入,更代表着该部分业务已被视为“高风险”。
以股票质押业务为例,自2018年股票质押风险频发之后,监管部门对证券公司股票质押业务风险已提起十二分注意。2019年下半年,曾有多家券商因在开展股票质押式回购交易中存在问题,被交易所暂停新增业务,时长为3个月至9个月不等。
而在近期,江海证券的股票质押业务因“踩雷”天广中茂等退市股,也颇令市场担心。例如,有哈投股份的股民在上证e互动上提问,询问天广中茂对江海证券业绩的影响,并关注江海证券其他股票质押情况。


不过,目前监管部门开出的文书尚属于事先告知书。对于此次证监会拟采取的监管措施,江海证券仍有陈述、申辩的权利。经复核成立的事实、理由和证据,证监会将予以采纳。
对于此次江海证券被监管点出多项问题,哈投股份表示,该公司将认真履行股东责任,督促江海证券全面加强合规和风险管理,并积极与监管部门沟通,严格落实监管措施决定,对相关业务进行全面整改。
此外,哈投股份也坦称,如江海证券此次被责令暂停部分业务的相关监管措施正式实施,将对上市公司经营业绩产生一定影响。
5名高管将受牵连
三起重要业务将遭暂停,业务分管领导自然难辞其咎。在此次的监管文书中,共有5名高管将受到牵连。
在业务层面,由于对相关问题负有领导责任,证监会拟对债券自营、资产管理、股票质押三项业务的分管副总裁做出认定为不适当人选并限制有关权利的监督管理措施决定。此外,江海证券合规总监兼首席风险官也因负有管理责任,拟被证监会公开谴责,并限制有关权利。同样,相关文书均为事先告知书,上述4名高管仍享有陈述申辩的权利。
此外,作为江海证券的主要负责人,总裁本人也同样无法避免来自监管的质疑。对此,证监会对江海证券总裁董力臣采取监管谈话措施,要求其于7月3日上午10点到黑龙江证监局接受监管谈话。
值得注意的是,董力臣此前曾在哈投股份担任董事,本届任期终止日为2021年6月25日。5月6日晚间,哈投股份披露董事辞职公告,董力臣因“个人原因”,申请辞去公司董事及董事会专门委员会委员职务。不过,据接近江海证券人士透露,董力臣仍在江海证券任职,并未发生职务变动。
而在董力臣及另一名董事辞职后,哈投股份董事会在5月底审议通过补选两名董事的议案。其中,来自江海证券方面的补选董事即为此次即将遭遇监管措施的副总裁之一,负责股票质押业务的蒋宝林。6月19日,该议案已经哈投股份2019年股东大会审议通过。
就近期情况来看,“公司+高管”的双罚制已多次在证券行业中出现。例如,今年1月,由于华林证券公司治理及业务中存在七项违规,证监会对其采取限制新增各项业务规模3个月的行政监管措施,时任董事长兼总经理林立被采取监管谈话措施。
类似地,6月3日,首创证券因开展债券自营业务中存在交易管控不足等问题,被证监会暂停债券自营业务3个月;分管固定收益事业部高管兼部门负责人张志名被采取限制高管人员权利,并接受监管谈话。
更近的是,6月11日晚间,锦龙股份披露监管部门对中山证券开出的“罚单”预先告知书。在拟暂停多个业务新增之外,深圳证监局拟对中山证券董事长、总裁、合规总监作出公开谴责及限制权利的监督管理措施决定,并对两名高管作出认定为不适当人选的监督管理措施决定。不过,该次处罚同样尚未正式落地。
预计出让期货子公司控股权
在2020年的开年疫情之下,中小券商的上半年业绩本已令人忧心,在叠加大量业务暂停,江海证券这家远在黑龙江省的证券公司成为市场关注的重点。
公开信息显示,江海证券成立于2003年,系目前唯一一家注册地位于黑龙江的证券公司。截至2019年底,江海证券共有20家分公司和57家营业部,黑龙江辖区内机构占比超过四成;共有正式员工1500人,属于行业中小型券商之一。
回顾2019年业绩来看,江海证券实现营业收入15.58亿元,同比增长23.73%;净利润1.86亿元,同比实现扭亏为盈,算得上是刚刚过了一个好年景。不过,其股票质押业务的问题在2019年年报中已初露端倪。
年报披露,2019年江海证券信用业务营业收入较2018年同比降低了70.07%。主要原因是股票质押业务规模减少带来利息收入减少;由于本期计提买入返售金融资产减值准备同比增加,导致营业成本同比增长了795.61%。
进入2020年后,江海证券业绩下滑较为明显。按照2020年1-5月月报数据合并计算,江海证券合计实现营业收入6.43亿元,同比下滑41.96%;实现净利润2.01亿元,同比下滑58.08%。
在江海证券业绩滑坡之下,其近期正在谋求转让旗下期货子公司控股权。5月29日晚间,哈投股份发布公告称,江海证券拟以不低于约3.64亿元作为挂牌转让价格,通过产权交易机构正式公开挂牌转让所持有的控股子公司江海汇鑫期货51%股权。按照评估价值对比计算,此次交易溢价率约在120%。
在公告中,哈投股份称此次股权转让是为了优化资源配置,减少江海证券资金占用,提高资金使用效率;同时,力争通过公开挂牌转让引入更具实力的战略投资者,有效提升江海汇鑫期货的资本实力、盈利能力和行业竞争力,与江海证券共同促进江海汇鑫期货发展壮大。
目前,江海证券持有江海汇鑫期货的股权比例为87.50%;蚌埠投资持股比例为12.14%;怡广投资持股比例为0.36%。在此次转让完成后,江海证券将仅余江海汇鑫期货36.5%股权,退居第二大股东。
在负面消息累积之下,该次交易也同样引人遐思。究竟是为引入“更具实力的战略投资者”,还是急需资金回笼,江海证券此次股权转让仍有待市场观察。
(文章来源:券商中国)
免责声明:以上内容仅供参考学习使用,不作为投资建议,此操作风险自担。投资有风险、入市需谨慎。
推荐阅读
相关股票
相关板块
相关资讯
扫码下载
九方智投app
扫码关注
九方智投公众号
头条热搜
涨幅排行榜
暂无评论
赶快抢个沙发吧