3只芯片股均遭“国家队”减持 都是10倍大牛!
今日晚间,三家科技股遭减持的公告受到市场关注,兆易创新、国科微、汇顶科技三家上市公司分别发布公告称,国家集成电路产业投资基金计划15个交易日后的3个月内减持各自不超过总股本1%的公司股份。据了解,在今日(12月20日)之前,该基金从未进行过减持。
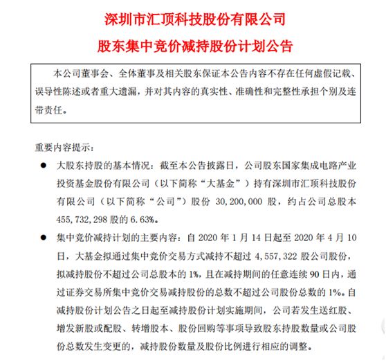
本次减持前,国家大基金持有国科微2812.55万股股份,占国科微总股本的15.63%;持有汇顶科技3020万股,约占汇顶科技总股本的6.62%;持有兆易创新股票3121.30万股,约占兆易创新总股本的9.72%。



值得一提的是,上述三家公司都是做芯片相关的业务。而在今年的A股,芯片概念是最火的板块。以上述三家公司的股价而言,兆易创新股价翻了4倍,汇顶科技翻了3倍,国科微也差不多翻了1倍。而自他们上市以来,股价基本都涨了10倍。
而截至20日收盘,三家公司均有不同程度下跌,兆易创新收报195.3元,下跌0.34%;国科微近期一路上扬,今日盘中股价一度创近期新高48.7元,最终收跌4.79%,报43.95元;汇顶科技今日微跌收报204.85元。
公开资料显示,国家集成电路产业投资基金在2017年8月28日,以较二级市溢价16%的价格(65.05元)成为兆易创新公司股东,累计投资金额约14.4亿元;入股汇顶科技也同样是通过二级市场,于2017年11月22日以93.69元的价格入股,累计耗资约28亿元,持股比例6.65%。而国科微则是在2015年IPO之前,通过股权投资入股,投入资金约4亿元。
同一天集中宣布减持的消息让市场不由遐想连篇,其背后的最终意图是啥。

(兆易创新)

(国科微)

(汇顶科技)
“大基金”的前世今生:股东背景豪华
国家集成电路产业投资基金,业内俗称“大基金”,是为促进集成电路产业发展设立的。基金由国开金融、中国烟草、亦庄国投、中国移动、上海国盛、中国电科、紫光通信、华芯投资等企业发起。
大基金一期自从2014年成立,2015年2月13日,向紫光集团旗下的芯片业务投资100亿元。这是该基金成立以来进行的首个大规模投资。国家集成电路产业投资基金二期股份有限公司(以下简称“大基金二期”)已于2019年10月22日正式注册成立,注册资本高达2041.5亿。
国家大基金秉承“市场化运作、专业化管理”的原则,并运用多种形式对集成电路企业进行投资。国家大基金采取公司制的经营模式,与以往补贴模式有着本质的不同。在其投资过程中,较大比例投入产业基金,并与产业公司主体共同投资,且以公允价值为基准定价等成为主要模式,主要是“市场说了算”。
截至2018年底,国家大基金资产总计为1159.36亿元,负债总计为4793.87万元,净资产为1158.88亿元。根据注册信息,“大基金一期”普通股出资约987.2亿元,剩余资金来源推测为优先股,其原计划2015年发行优先股400亿元,根据当前净资产规模测算通过优先股募集资金不超过171亿元。
对外投资路线曝光
根据天眼查数据显示,大基金一期的投资企业形式包括:直接获取未上市公司股权、投资产业基金股权、建立夹层投资以及获取上市公司股权等。截至目前,大基金累计投资项目为 70个,其中直接持有上市公司股权为17家,间接持有上市公司及上市公司相关主体的股权为2家、投资未上市公司股权为29家,投资产业基金类为24家。
就A股上市公司而言,国家集成电路产业投资基金持股公司包括芯片制造领域的三安光电、耐威科技,芯片设计领域的北斗星通、国科微、汇顶科技、兆易创新等,封测领域的龙头企业长电科技、通富微电均布局,另外设备制造领域布局了北方华创。

国信证券研究报告显示,截至2018年年底,大基金一期投资基本完毕,根据公开信息投资总金额约1047亿。在各领域投资的规模和所占比例大概为:IC 设计(205.90 亿元,占比 19.7%);集成电路制造(500.14 亿元,占比 47.8%);封测业(约115.52亿元,占比为11.0%);半导体材料(约14.15亿元,占比为1.4%);半导体设备(12.98亿元,占比为1.2%)、产业生态建设(约198.58亿元,占比为19.0%)。

从投资规模比例上来看,半导体设备及材料等产业链上游环节投入占比较小,分别约占总投资规模的1.4%及1.2%。随着国家对于整体核心科技自主可控的要求,国内半导体产业链长期需要产业升级,预计将是产业资金重点投入的方向。
《国家集成电路产业发展推进纲要》定调指出,“设计为龙头、制造为基础、装备和材料为支撑”,目标到2020年,集成电路产业销售收入年均增速超过20%;到2030年,集成电路产业链主要环节达到国际领先水平,一批企业进入国际第一梯队,实现跨越发展。
据国信证券估算,大基金二期9月24日成立,规模将超过2000亿元,若按照1∶3的撬动比例预估,所撬动的社会资金规模在6000亿元左右,总计投入资金可达8000亿元。二期基金将对在刻蚀机、薄膜设备、测试设备和清洗设备等领域已布局的企业保持高强度的持续支持,推动龙头企业做大最强,形成系列化、成套化装备产品。
免责声明:以上内容仅供参考学习使用,不作为投资建议,此操作风险自担。投资有风险、入市需谨慎。
推荐阅读
相关股票
相关板块
相关资讯
扫码下载
九方智投app
扫码关注
九方智投公众号
头条热搜
涨幅排行榜
暂无评论
赶快抢个沙发吧