A股这颗"定时炸弹"周五即将引爆!机构预期18个跌停板,停牌前市值427亿,两年半后复牌还能剩多少

对于投资人来说,经历的最为印象深刻的无奈等待,信威集团(*ST信威)无疑是排在前面的。
在经历近两年半超长时间停牌之后,*ST信威终于要复牌了。7月7日傍晚,该公司发布公告称,将于7月12日复牌(也就是本周五)。

数据显示,约有49家基金持有该公司股票。在些之前,不少基金公司已经下调*ST信威估值,最低至5.65元/股。按此估值计算,*ST信威需要承受18个连续跌停。值得注意的是,实际控制人王靖已经将股权100%质押,其质押方可能主要涉及国家开发银行和盛京银行。
对于外界来说,信威集团和其实际控制人一直是神秘的存在,亦有不少传闻说,王靖实际上只是某类资本的代言人,但并未有实际的证据。由于信威集团靠4G走上巅峰,“通讯”+“神秘”,被贴上这两个标签的信威一度被人用来对标“华为”。然而,信威借壳上市6年时间过去了,却活成了过去几年同样风靡资本市场的“华信”一样。
那么,王靖是否又会跟华信的叶简明同一个结局呢?同样是突然窜出来的“资本黑马”,同样贴着“神秘富豪”的标签,同样喜欢“惊世骇俗”的大手笔,也同样走下“神坛”。而从*ST信威的财务状况和媒体扑天盖地的质疑来看,未来可能仍少不了要折腾一番。
这颗炸弹终于要炸了
在经历近两年半时间超长时间停牌之后,*ST信威终于要复牌了。7月7日傍晚,该公司发布公告称,将于7月12日复牌(也就是本周五)。

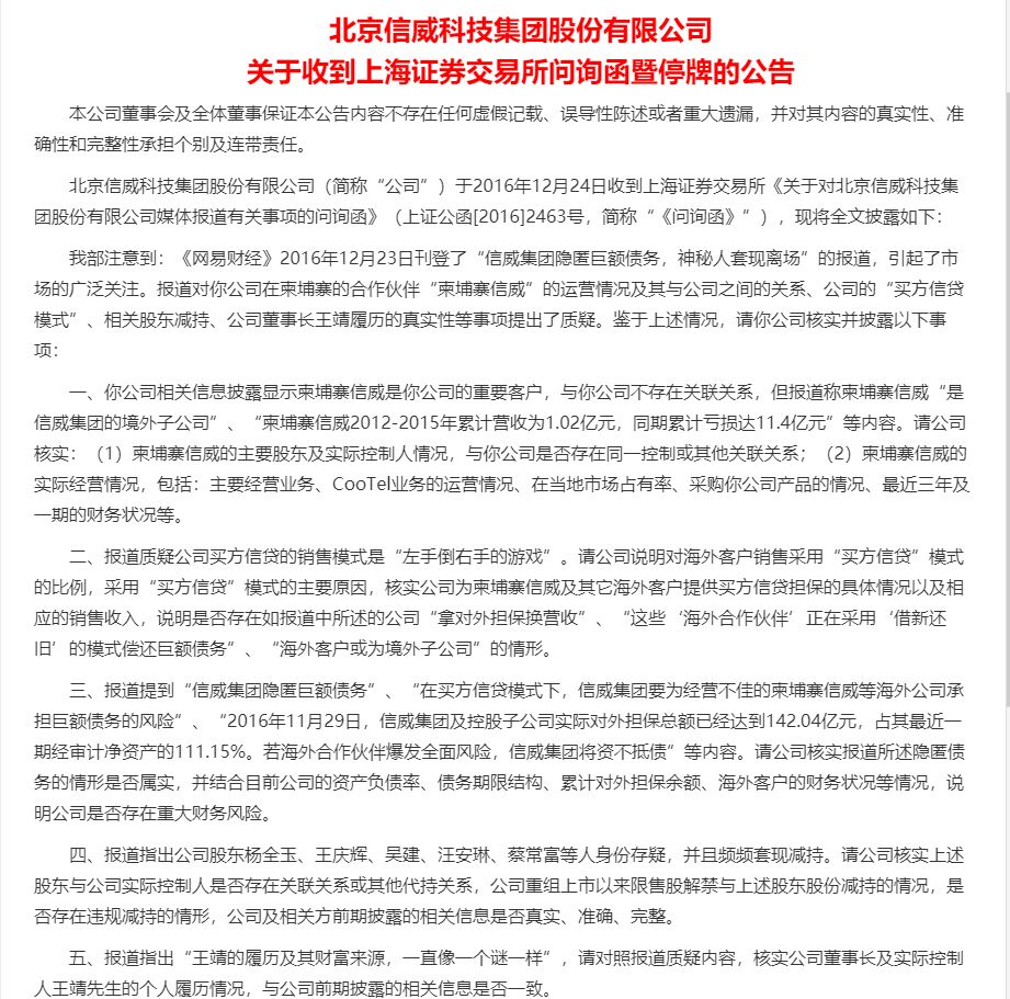
信威集团于2016年12月23日闪崩之后开始停牌,停牌前的市值为426.6亿元。当天,《网易财经》刊登了一篇题为“信威集团隐匿巨额债务,神秘人套现离场”的报道,引起了市场的广泛关注。事后,上交所对此也有专业问询,但直到2017年4月27日,信威集团才对上述问询予以回复。也就是在《网易财经》发布质疑报道之后,信威集团开启了漫长的停牌之旅。据wind资讯显示,在近两年半时间里,该公司已经发布了的停牌公告就达141条。
放在以前,很多时候停牌总是可以给投资人带来希望。但放到现在,停牌越久的公司,带给投资人的更多的是绝望。信威可能就是后者。从财务情况来看,近两年信威集团财务状况堪忧。由于连续两年亏损,信威集团已经变成了*ST信威。

从公司前景来看,且不论之前是否存在财务造假的情况,亦不管监管部门会不会介入调查,4G的产业前景基本已经走过巅峰,而公司仍处于巨亏状态,年内是否能够扭亏亦值得关注。
由于信威集团之前亦可称之为“白马股”,且曾入选MSCI指数,所以持有该股票的机构并不少。但由于业绩连续巨亏,*ST信威已被多家公募基金对其估值进行下调。数据显示,多数基金下调至6.28元/,仅为该股停牌前价格14.59元的57%。新华基金、汇添富等基金公司只愿给予*ST信威5.76元的估值;3月2日,华泰柏瑞又将*ST信威估值下调至5.65元,此估值需要*ST信威18个连续跌停后才能达到。
2019年1月,受“16信威01”违约风险发酵影响,多只被套债券基金单月净值大幅调整。1月25日,中证公司将“16信威01”的估值从99.85元调整至73.28元,下调幅度约为26.61%。
踩雷机构有不少
若*ST信威最终的跌幅真的达18个跌停板,那么踩雷的机构预期会有不少。首先从前十大流通股东来看,证金公司与社保基金赫然在列。按当前价格计算,持股市值分别达7亿元和2亿元以上。

当然,公募基金亦不少。

除此之外,可能还涉及到股权质押的问题。来自wind的数据显示,信威集团实际控制人王靖所持股权目前处于100%质押状态。

由于有些股权质押是反复操作,所以目前并未统计出详细数据。从wind的数据来看,在王靖仍处于质押期的股票中,主要的质押方是国家开发银行和盛京银行。

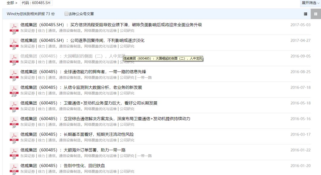
从wind来看,近几年写信威集团研报最多的是东吴证券的徐力。

他在一篇题为《信威集团:大国崛起的侧面(二),人中龙凤》的报告写到:大国崛起的侧面正在逐步构建,王总真是人中龙凤:上面的每一个项目,都是难度极大,超出绝大多数人的想象。“烧不死的鸟是凤凰,烧的死的鸟就是烧鸡”。大国崛起,各个侧面都是要构建,至于资本市场,无需担心,跑得快,来的也快。最重要的是,说出来的豪言壮语,逐步兑现,欣喜的发现,兑现正在过程中。
现在看来,这打脸的力度,不知道有多大!
信威集团到底怎么了
资本市场对于信威的了解,多半是从2013年二级市场最著名的“借壳案”开始。当年,信威集团借壳中创信测,复牌后直接拉了12个涨停。由此亦为市场炒作外延式增长树立了一个标杆,另一个标杆则是后来没能成事的成飞集成。命运就是这么有趣,这两只股票目前都处于“披星戴帽”的状态。
本来,信威集团也是一家不错的公司,拥有我国第一个完全自主知识产权的无线通信技术SCDMA。2006年福布斯《中国潜力100企业》榜单上,信威高居第二位。该公司曾策划上市,但吊诡的是,在上市前夕,总裁被当时的大股东大唐集团要求罢免,直接导致上市计划流产。直到2010年,博纳德公司以增资扩股形式,按1.09元/股价格认购信威1.2亿股股份,其中8800万为王靖代持。2011年7月,博纳德又从大唐控股手中,以1.78元/股的价格购入2146.49万股股份。当年8月,博纳德与王靖解除代持关系,王靖正式成为实控人。
很快王靖就向柬埔寨推销成功信威的McWill技术,并获得一个4.6亿美元的订单。2011年8月,信威被柬埔寨政府授予移动4G全业务牌照和运营频率。当年,信威集团就扭亏为盈,并实现净利润3800万元。随后,信威又获得了乌克兰、俄罗斯、坦桑尼亚、尼加拉瓜的订单,2014年净利润达到19亿元。当时,二级市场为这样一个优质资产借壳上市“鼓与欢”,股价亦水涨船高,2015年6月,最高上涨至68元附近,市值近2000亿元。既神秘,从事的又是通讯行业,业绩还不错,集团的管理也有点军事化的味道,一时间有人开始拿他对标“华为”。
然而,就在这种巅峰时刻,信威集团并未像华为一样坚守在通讯行业这块阵地,他的战略似乎开始转向。首先让人惊叹的是要在尼加拉瓜开运河,接着是放卫星,最后是要解决中国航空发动机问题。但在这些宏伟蓝图还未实现的时候,信威集团原来的主业即出现了问题,自2016年度信威集团的主营收入就因“买方信贷”模式的放款因素,公司业绩开始下滑。根据公司2017年年报披露,信威集团向乌干达、北爱尔兰等海外项目运营商累计发出商品的合同价为34.56亿元(相关商品已运达并验收),但由于买方信贷贷款尚未放款,信威集团尚未回款,造成2017年度大幅亏损17.5亿元。而2018年这种亏损幅度还在加大,据年报显示,由于应收账款坏账问题,2018年全年亏损达28.98亿元。
关于信威集团的财务谜团、盈利模式,上交所在2016年底曾做过专业问询。

直到2017年4月27日,信威集团对有回复函的公告发布。从此,外界的疑虑就不曾间断。今年一季度,信威依然亏损超2亿元,而资产负债率达62%,账上货币资金为110.9亿元,但流动负债亦达94.3亿元。信威集团能否能过所谓的跨国军工企业重组实现2019年盈利,并顺利保壳,这可能是接下来考验各方利益相关人的问题。但相对于400多亿的市值而言,这个壳的价格依然是比较高的。
王靖究竟为何人?
在2012-2013年的时候,资本市场突然窜出来几个神秘人物,其中两个知名度最高,那就是信威的王靖和华信的叶简明。
据百度的资料,叶简明为中国华信能源有限公司的创始人,在风光的时候,也是频频有惊世之大手笔。但2018年3月以来,随着叶简明被爆遭调查,中国华信风波不宁,卷入了违约、评级下调、股权冻结等一系列事件。在此背景下,华信系战线大幅收缩,其退出了多家子公司和对外投资。已经与叶简明进行切割的*ST华信股价从最高的23.17元,跌到目前仅有1元左右的地步。从目前的情况来看,同样的突然窜出来的神秘富豪王靖亦可能有着类似的人生轨迹。
在信威集团的市值巅峰期,王靖亦是频频有大手笔亮相。而在此之后,亦开始走下坡路。那么,王靖又究竟是什么样的人呢?根据信威集团回复上交所的公告来看:
王靖于1993年2月至1996年12月担任北京昌平传统养生文化学校校长;
1997年1月至1998年6月负责筹建北京鼎富投资顾问有限公司;
1998年7月至1999年12月担任北京鼎富投资顾问有限公司执行董事兼总经理;
1999年12月至2001年2月负责筹建香港鼎富投资集团;
2001年3月至2003年10月担任香港鼎富投资集团董事;
2003年10月至2004年7月负责筹建北京盈禧建筑工程咨询有限公司;
2004年8月至2006年12月担任北京盈禧建筑工程咨询有限公司执行董事兼总经理;
2006年12月至2009年6月负责筹建香港宝丰黄金有限公司;
2009年7月至2011年2月担任香港宝丰黄金有限公司董事;
2006年12月至2009年8月负责筹建柬埔寨王国亚洲农业发展集团;
2009年9月至今担任柬埔寨王国亚洲农业发展集团董事;
2010年2月至2010年6月在北京信威任职;
2010年7月至今担任北京信威董事长兼总裁;
2014年9月至今担任信威集团董事长兼总裁。
也就是说,王靖在入主信威集团之前,毫无关于通讯方向的工作经验。而且,从公告来看,上述柬埔寨王国亚洲农业发展集团之前王靖工作过的单位存续时间都不长,也都已经注销。从这些公司的情况来看,也很难看出,王靖究竟是因何发家。这一点,跟维基百科上叶简明这位号称“船工的儿子”的神秘富豪也有类似之处。
王靖究竟是一个怎样的人?为何突然暴富?王靖、叶简明等为何突然会在六七年前那波牛市的起点走向公众的视野?这些问题,最终可能永远都是一个迷。但对于一个社会而言,“吊诡”本身就是一个问题。很多时候,没有必要去关注迷的本身,而更应该好好考虑这种迷所带来的后果。
一位北京长大的平民子弟,短短数年内成长为世界运河大王、民营卫星教父、航空航天航海动力大亨、以及传说中的“白手套”,的确让人惊叹。那么,玩得这么大,最终能否成事,可能是时候检验王靖的实力了。接下来,应该就是利益攸关方自救表演的时候。
(来源:券商中国)
免责声明:以上内容仅供参考学习使用,不作为投资建议,此操作风险自担。投资有风险、入市需谨慎。
推荐阅读
相关股票
相关板块
相关资讯
扫码下载
九方智投app
扫码关注
九方智投公众号
头条热搜
涨幅排行榜
暂无评论
赶快抢个沙发吧