A股罕见! 上市公司又爆雷

去年因百亿医疗应收账款债权“大骗局”炸雷的*ST华业,如今依旧过得不太好。
最近,*ST华业公告,子公司当初申购的2亿私募基金份额被全部司法冻结,买的还是一家知名百亿私募基金的产品。6月10日,公司股价开盘就往下探,到收盘封跌停,跌幅5.05%,最新股价仅0.94元,较去年爆雷前的高点跌去89%,已经成了名副其实的“仙股”。
现在,*ST华业年报业绩巨亏、各项资产被债权人申请司法冻结、十多亿公司债券先后违约……值得注意的是,公司前不久发了高管增持公告,认为公司估值显著低估,提振投资者信心。就在上周,公司本来想发个重大事项提示公告,提示股价低于面值,可能面临被终止上市风险,但结果因为疏忽直接把股价日期写错了,闹了乌龙。
子公司持有基金份额被全部冻结 百亿私募躺枪
6月7日,*ST华业公告,子公司北京国锐民合投资有限公司近日收到北京市第三中级人民法院《协助执行通知书》。
申请执行人长城新盛信托有限责任公司与被执行人华业资本、国锐民合、华业发展(深圳)有限公司、公证债权文书执行一案的(2018)京03执99号裁定已发生法律效力,法院已冻结国锐民合在上海映雪投资管理中心(有限合伙)投资的映雪吴钩18号私募基金中全部份额,冻结期限为2019年6月3日至2022年6月2日。

1、*ST华业在去年爆出百亿规模债权出现重大风险,当前公司主营业务基本停滞,各项资产已被债权人申请司法冻结,同时十多亿公司债券违约。此次*ST华业的子公司国锐民合持有的私募基金份额全部被执行冻结,可见其当前风雨飘摇的处境。
华南一位律师告诉基金君,他现在也在帮忙代理债权人申请华业资本的执行,这家公司现在面临一堆事情,一些资产陆续被申请冻结。“这次子公司持有的私募基金份额被冻结,主要是因为所有人出了问题。冻结以后就没有流动性了,等着法院处置。”
深圳一位律师也称,“这是正常的法律程序。法院或许会很快执行,未来可能会把这部分私募份额通过拍卖变卖等方式处置,来偿还这家信托的资金。”
基金君发现,此次华业子公司被冻结的私募基金份额,其管理人是业内比较知名的一家百亿证券私募上海映雪投资。
前不久,*ST华业在回复上交所对公司的年报问询函中提到了当初投资私募基金的情况。
基金君来简单说一下基本情况,华业子公司国锐民合2018年出资2亿申购映雪吴钩18号私募基金,就像现在部分上市公司那样买点私募基金赚点投资收益,但问题是*ST华业去年爆发了应收账款风险,所以引来上交所质疑公司在经营困难的情况下还大手笔买私募基金,是咋想的。到如今,公司财务捉襟见肘,还不上钱,连当初买的私募基金份额也被执行司法冻结了,这家百亿私募也躺枪。
子公司2亿元购买私募基金遭上交所问询
基金业协会备案信息显示,华业子公司国锐民合申购的映雪吴钩18号私募基金,成立于2018年6月1日,备案于2018年6月6日,属于私募证券投资基金,管理人是上海映雪投资管理中心(有限合伙),托管人是兴业证券。

2、从今年5月*ST华业《关于上海证券交易所对公司2018年年度报告事后审核问询函的回复公告》中可以看到,映雪吴钩18号私募基金的总规模为212177196.53份,投资者包括国锐民合、吕宁。华业子公司国锐民合在去年7月6日出资大概2亿元申购该基金,资金来源公司自有资金。
*ST华业表示,该私募基金公司与公司不存在关联关系,同时2亿的投资总额未超过公司上一会计年度经审计净资产的10%,公司未单独披露临时公告。
公告还披露,映雪吴钩18号私募基金为无分级产品,无固定收益率。公司根据企业会计准则相关规定将该投资计入以公允价值计量且其变动计入当期损益的金融资产科目核算。
关于映雪吴钩18号私募基金的运行情况,*ST华业表示,截止2018年12月31日该基金份额净值为0.948元,公司据此确认公允价值变动收益-887.10万元。随后公司注意到,2019年1-4月,该基金净额回升,不具备长期减值的基础,截至2019年4月30日,映雪吴钩18号私募证券投资基金的份额净值回升至1.025元。
公告还披露,根据映雪提供给公司的《映雪吴钩18号私募证券投资基金2018年4季度报告》中显示,该基金投资方向为固定收益投资债券2645万元,银行存款和结算备付金13.41万元,债券型基金2.86亿元(债券转售期内,持有公司债券6800万,报告期末无公司债券)。
*ST华业还表示,公司投资映雪吴钩18号私募证券投资基金,是公司正常的金融投资业务,可进一步推动公司在金融领域的扩展,符合当时公司的发展战略。另外,除公司子公司国锐民合认购该基金外,公司及股东未与该私募基金有其他资金往来;国锐民合出资认购日为2018 年7月6日,“公司尚未爆发应收账款风险,投资该基金不存在延缓公司风险暴露的情形。”

3、上市公司深陷百亿"萝卜章"大骗局
华业资本(现为*ST华业)原名华业地产,过去主营业务是房地产,2015年公司推行“去地产化”改名为华业资本,新引入医疗金融供应链业务。
医疗金融供应链业务的运作模式是以资管计划、合伙企业、信托计划等金融产品以折扣价收购供应商向三甲医院提供药品、设备、耗材等产生的应收账款,三甲医院会于到期日将按应收账款原值归还资金,从而实现投资收益。但是,恰恰就是这业务后来让公司爆雷了。
去年9月25日,华业资本公告称,子公司西藏华烁投资有限公司投资的应收账款债权出现逾期,合计应收账款逾期额达8.88亿元。
后来,华业资本派律师到债务人陆军军医大学第一、第二、第三附属医院去了解情况,然后发现债务协议是假的,公司表示,“公司关联方重庆恒韵医药有限公司涉嫌伪造印章,虚构与医院的应收账款债权交易,可能导致公司遭受重大资产损失”。
相关公告显示,彼时华业资本医疗金融相关业务涉及应收账款存量规模为101.89 亿元,全部为从转让方恒韵医药受让取得,恒韵医药尚无合理解释,且其实际控制人李仕林未能取得联系(值得注意的是,这个李仕林还是华业资本的二股东)。如果造假情况属实,这些存量应收账款面临部分或全部无法收回风险。
随后华业资本的股价就拉开了暴跌模式。2018年9月公司还达到过8.38元,但后面一个月时间里“断崖式”暴跌至2、3元左右。除了股价暴跌,公司还频频收到应诉通知书,被追讨债务。

4、到了今年,华业资本披露2018年年报,爆出巨亏,令市场瞠目结舌。2018全年亏损额高达64.38亿元,该亏损额已经超过了公司当年的营收总额。当年度财报被会计师出具无法表示意见的审计报告,由此,公司股票被实施退市风险警示,更名*ST华业。公司股价更是从今年4月底再度出现暴跌,甚至连续跌停,到现在直接变成“仙股”。
截至2019年6月10日,*ST华业的最新股价是0.94元,相比去年高位累计跌幅达到89%左右。
债券无法兑付、控股股东股份被冻结
发重大提示性公告闹乌龙
6月3日晚间,*ST华业公告,因公司目前资金周转困难,不能按期支付2016年非公开发行的公司债券“16华业02”的本息。本期发行规模为4.3亿元,截至2019年5月31日,该债券余额为0.7亿元。

5、同时,*ST华业公告,控股股东华业发展(深圳)有限公司持有公司股份被司法轮候冻结,冻结股数共计291,607,931股股份。本次轮候冻结的申请人为:中国工商银行股份有限公司重庆市分行。

6、值得注意的是,*ST华业在今年5月21日披露了《关于公司部分董事、高级管理人员及核心管理人员增持公司股份计划的公告》,公司表示,本次增持计划的目的:基于对公司当前所处的市场环境、公司实际经营状况以及对未来发展、价值的合理期判断,认为公司目前估值显著低估,并不存在误导投资者的动机,同时为了提振投资者信心,以实际行动保护中小投资者利益,维护资本市场稳定。到今年6月3日,公司董事长徐红等4位高管,共增持了442.02万股,共花了515.93万元。
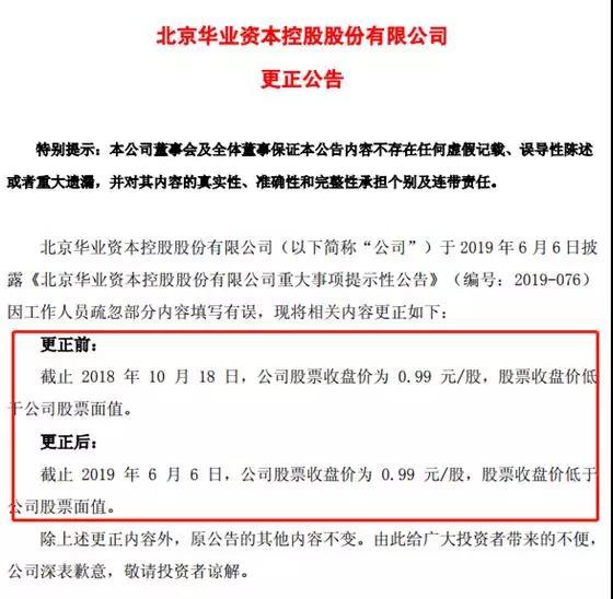
有意思的是,*ST华业在6月7日本来发了个重大事项提示性公告,说的是:截止2018年 10月18日,公司股票收盘价为0.99元/股,股票收盘价低于公司股票面值。一方面提示可能被终止上市的风险,另一方面表明公司董事会及经营管理层高度重视,公司正在努力稳定并改善公司经营的基本面,为后续经营提供有利保障。
结果呢,后面公司立马发了更正公告,说因工作人员疏忽部分内容填写有误。现在做更正:截止2019年6月6日,公司股票收盘价为0.99元/股,股票收盘价低于公司股票面值。

免责声明:以上内容仅供参考学习使用,不作为投资建议,此操作风险自担。投资有风险、入市需谨慎。
推荐阅读
相关股票
相关板块
相关资讯
扫码下载
九方智投app
扫码关注
九方智投公众号
头条热搜
涨幅排行榜
暂无评论
赶快抢个沙发吧