又一巨头"凉了"!曾连续18年"销量冠军" 如今巨亏80亿

今天,一汽夏利复牌封死涨停,股价报3.98元/股。

然而涨停的原因有点唏嘘:上市20年的夏利即将退出A股舞台,而中铁物晟将取而代之,重组上市。
一汽夏利重组落地
12月22日,一汽夏利连续发布14条公告,公告称,董事会审议通过本次重大资产重组相关的议案,其中一汽夏利拟向铁物股份等交易对方发行股份购买中铁物晟科技的98.11%股权。股份发行价格为 3.15元/股。

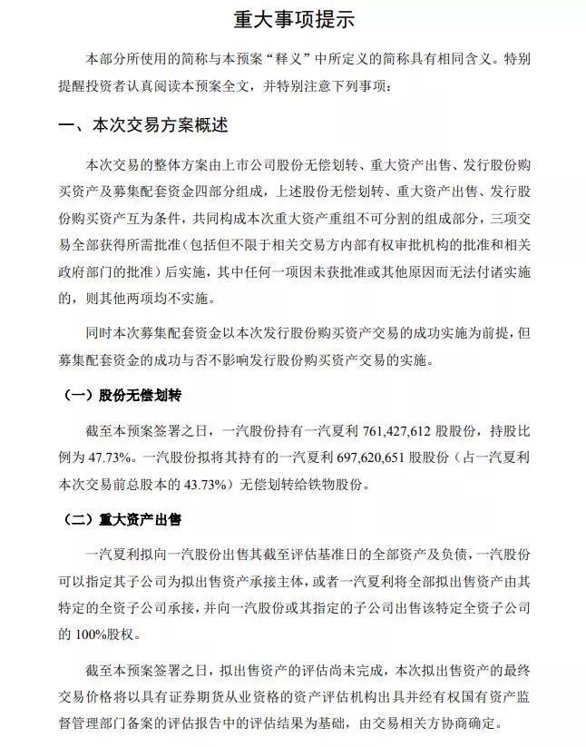
公告显示,本次交易的整体方案由上市公司股份无偿划转、重大资产出售、发行股份购买资产及募集配套资金四部分组成。
1.股份无偿划转
一汽股份拟将其持有的上市公司6.97亿股股份,占一汽夏利本次交易前总股本的43.73%,无偿划转至中国铁路物资股份有限公司(以下简称“铁物股份”)。
2.重大资产出售
一汽夏利拟向一汽股份出售其截至评估基准日的全部资产及负债,一汽股份可以指定其子公司为拟出售资产承接主体,或者一汽夏利将全部拟出售资产由其特定的全资子公司承接,并向一汽股份或其指定的子公司出售该特定全资子公司的100%股权。
3.发行股份购买资产
一汽夏利拟向铁物股份等交易对方发行股份购买中中铁物晟科技发展有限公司(以下简称“中铁物晟”)的98.11%股权,股份发行价格为3.15元/股。
4.募集配套资金
上市公司拟向包括铁物股份或其关联方在内的不超过10名符合条件的特定投资者非公开发行股份募集配套资金,募集配套资金总额不超过本次交易中以发行股份方式购买资产的交易价格的100%。
不过,一汽夏利同时称,重大资产重组相关的审计、评估工作尚未完成。
据第一财经报道,中铁物晟所属行业为金属及金属矿批发,属于批发业,而中铁物晟的上市计划由来已久。去年12月,铁物股份与以中国长城资产管理股份有限公司为主的7家投资机构签署市场化债转股协议,受让铁物股份持有的中铁物晟的股权,涉及投资金额70.5亿元。同时,铁物股份明确表示,未来中铁物晟将择机启动重组上市工作。
中铁物晟成立于2018年7月,大股东是铁物股份。官网显示,铁物集团是国务院国资委直接监管的大型中央企业,是我国规模最大、服务能力最强、专业经验最丰富、行业领先的铁路生产性服务综合提供商,被业内称为中国铁路“总后勤部”。
曾叱咤中国市场
18年保持经济型轿车产销量第一
夏利汽车曾是一代人的记忆。上世纪九十年代,夏利曾风靡中国大街小巷,并被称为“国民轿车”。

1986年,天津一汽决定以CKD形式引入大发Charade车型,并命名为“夏利”。
随后,天津一汽的生产能力不断扩大,到1993年底,天津一汽已经达到年产5万辆的能力。
随着中国经济和出租车行业的快速发展, 在上个世纪90年代,夏利凭借其出色的燃油经济性以及低维修成本和相对便宜的价格,成为中国北方各地出租车市场的主力军。

1997年8月28日夏利公司成立,1999年6月28日在深圳证券交易所上网定价发行,同年7月27日在深圳证券交易所挂牌上市,从而成功进入中国资本市场,成为汽车板块中的一支重要力量。
2002年6月14日,中国第一汽车集团有限公司与天津汽车工业(集团)有限公司签署联合重组协议,一汽集团持有公司50.98%的股份,对公司拥有控股权,企业正式融入一汽体系之中,天津一汽夏利汽车股份有限公司由此得名。
据了解,一汽夏利的产销规模曾一度达到15万~20万辆,并连续18年卫冕国内经济型轿车销量冠军。
2002年6月10日,夏利轿车出口美国,首开中国轿车出口先河。
2004年8月8日,夏利成为第一个产量过百万的民族轿车品牌。
从销量冠军到卖不动
6年亏损超80亿
然而,超20年辉煌历史的夏利,最终还是败给了时代。
由于多重原因,局限在低端经济型轿车领域的夏利,产品和技术逐渐落后,开始走向没落,错失市场良机,销量开始逐年下跌。
2014年起,一汽夏利的销量开始出现滑铁卢。数据显示,2012年至2013年,其年销量分别为18.5万辆、13.5万辆;然而2014年至2018年,一汽夏利的年销量分别跌破10万和5万关口,分别为7.2万辆、超6万辆、6.49万辆、3.69万辆、2.71万辆、1.88万辆。
与此同时,企业利润出现大幅跳水并陷入了连年亏损,2013年以来,一汽夏利扣非净利累亏82.33亿元。其中2013年和2014年,一汽夏利分别亏损4.79亿元和16.59亿元,2015年的扣非净利润为-11.82亿元,2016年的扣非净利润为-16.76亿元,同比下降41.86%,2017年继续大亏16.66亿元,2018年亏12.63亿元。

此前狂卖资产以保壳
汽车早已停产
由于持续亏损,一汽夏利2015年开始,面临保壳压力。
为此,一汽夏利先后于2015年和2016年通过出售部分资产等方式,实现业绩扭亏为盈,最终成功“保壳”。
2015年,一汽夏利以29亿元出售内燃机制造分公司、产品研发中心。去年9月,一汽夏利将全资子公司华利汽车1元转让给南京知行,后者还需承担华利汽车8亿元债务及职工薪酬5462万元。
2016年,一汽夏利以25.6亿元出售一汽丰田15%股份。
2018年,夏利再次把自己最值钱的资产给卖出去:2018年11月22日,一汽夏利公告称,出售天津一汽丰田15%股权,完成后公司将不再持有天津一汽丰田股权。
而一汽丰田可谓一汽夏利唯一的“利润奶牛”。完全退出一汽丰田的一汽夏利,已失去了造血能力。
随后夏利试图借新能源汽车概念“自救”。
2019年4月29日晚间,一汽夏利公告称,公司正式宣布与博郡汽车共同出资组建合资公司。这意味着,一汽夏利未来将以博郡汽车的“代工厂”呈现在汽车市场。
一汽夏利曾经试图一元钱的价格,卖给造车新势力拜腾汽车。
不过,2018年以来,资本对造车新势力的追捧趋冷,一汽夏利想借博郡汽车翻身无望,卖身给拜腾汽车也最终失败:对方没能如期支付相关款项。
此外,夏利汽车也已经停产。
2018年中,夏利公司表示,将夏利品牌暂时雪藏停产。
2019年,一汽夏利已不再公布产销数据。
今年,10月15日,一汽夏利发布的2019年前三季度业绩预计,归属净利润预计亏损6.7亿~7.3亿元,随后有投资者提出:“都停产了还亏这么多。”对于亏损是否都是由于整车生产所导致的,一汽夏利市场部相关负责人告诉本报记者:“现在已经停产了,关于产品方面的传播也已经停止了,关于企业金融方面的(信息)我无法回答您。”
免责声明:以上内容仅供参考学习使用,不作为投资建议,此操作风险自担。投资有风险、入市需谨慎。
推荐阅读
相关股票
相关板块
相关资讯
扫码下载
九方智投app
扫码关注
九方智投公众号
头条热搜
涨幅排行榜
暂无评论
赶快抢个沙发吧