股价暴跌!"中国第一股"被立案调查了:巨亏33亿,上个月刚被警示

万万没想到,号称“中国第一股”的老八股之一“小飞乐”,如今却遭遇着重重危机。
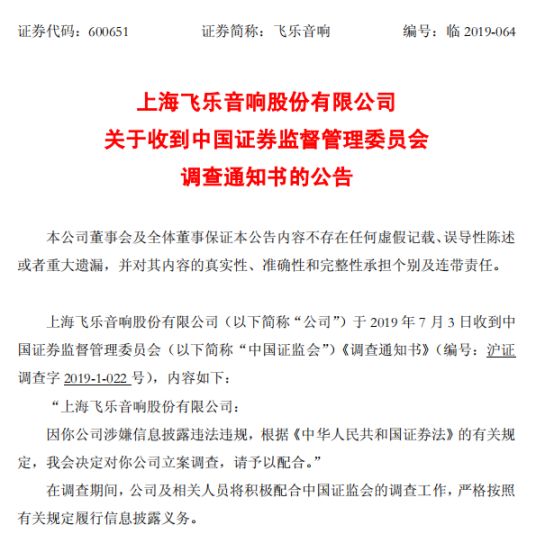
7月3日晚间,飞乐音响发布公告称,收到证监会调查通知书,因公司涉嫌信息披露违法违规,证监会决定对公司立案调查。
在此项调查前,飞乐音响就因虚增营收和利润、业绩大洗澡等问题受到处罚。而过去因并购埋下的商誉减值隐患,也让公司基本面呈现不断恶化的趋势。
更让人忧虑的是,业绩惨淡的飞乐音响未来还将可能面临退市的风险,这也让一度重仓看好的机构和投资者很受伤。

7月4日开盘,飞乐音响股票大跌8.8%,股价最低触及3.4元。截至午间收盘,飞乐音响股价为3.50元,跌幅6.67%。
飞乐音响遭立案调查 曾收证监局警示函
一纸公告,冲击着无数老股民的内心。
有着“中国第一股”之称的飞乐音响(俗称“小飞乐”)在7月3日晚间披露一则公告称,收到中国证监会的《调查通知书》,因公司涉嫌信息披露违法违规,根据《证券法》有关规定,证监会决定对飞乐音响立案调查。

从上述公告来看,这次调查涉嫌的违规原因并没有明确。但从此前飞乐音响的情况而言,仍可能和公司在过去财务报告中虚增业绩、进行财务“大洗澡”有关。

6月11日,上海证监局向飞乐音响发出一份罚单。上述罚单指出,公司在2017年的部分施工项目收入确认中存在虚增营业收入及净利的情况,导致当年的半年报和三季报业绩出现“变脸”。因业绩信息披露不准确,以及财务信息虚假记载等情况,违反相关规定,上海证监局决定对飞乐音响出具警示函的行政监管措施。
从上述处罚内容看,飞乐音响大手笔修改项目收入,虚增利润,同时也对2017年的半年度业绩进行粉丝,随后又在2018年年报季阶段进行重新调整,业绩“大变脸”也暴露出其信息披露的重大问题。
据显示,2017年7月13日,飞乐音响发布2017年半年度业绩预增公告称,预计2017年1-6月实现归属于上市公司股东的净利润同比增加400%左右;2017年10月11日,公司发布2017年1-9月业绩预增公告称,预计2017年1-9月实现归属于上市公司股东的净利润同比增加360%左右。
而到了2018年4月28日,飞乐音响发布前期会计差错更正公告,对2017年半年报及三季报的会计差错予以追湖调整,其中累计调减2017年1-6月营业收入7.51亿元、归属于上市公司股东的净利润1.80亿元,调减后2017年半年度业绩较去年同期增长104%;累计调减2017年1-9月营业收入17.42亿元、归属于上市公司股东的净利润3.52亿元,调减后2017年1-9月业绩较去年同期增长54%。
这样一前一后的业绩调整,营收凭空消失了17.42亿元,净利润增长也缩小了数倍,业绩差异十分明显。
“中国第一股”辉煌不再 业绩巨亏引股价暴跌
提起“小飞乐”,不少老股民仍有很多深藏的记忆,作为“中国第一股”,飞乐音响曾是资本追捧的热门公司,其在中国证券市场历史中也占据了重要的地位。
资料显示,早在上世纪八十年代上交所开业前,飞乐音响的股票就已经开始全国发行。1986年9月26日,作为全国首家向社会公开发行股票的股份制试点企业,飞乐音响的股票在中国工商银行上海静安信托业务部上市交易。

1986年11月,飞乐音响股票被当被国家领导人当做礼物赠送给外宾,成为第一张被外国人拥有的新中国股票。1990年12月19日,飞乐音响股票转至上交所交易,并成为万人追捧的热门股,当时股价最高到过美股600.4元。
进过三十多年的发展,飞乐音响的主营业务也早已从音响业务变更为照明业务。如今公司已经成为绿色照明产业、IC卡产业、电子部件产业、计算机系统集成与软件开发于一体的多元化产业公司。然而,这两年,飞乐音响的业绩表现并不如意。
据2018年年报显示,2018年飞乐音响全年营收为33.02亿元,同比下降39.35%。其中,光源电器及灯具类产品生产及销售营收为29.94亿元,占总营收90.76%。照明设备安装工程营收为2.21亿元,占总营收6.69%。音响类产品的销售及工程服务营收为0.4亿元,营收占1.2%。

而从公司的盈利来看,2018年飞乐音响业绩更是出现了巨亏。数据显示,2018年公司归母净利润为-32.95亿元,同比下降6064.90%。

业绩的巨亏也引发了股价的暴跌。仅2018年一年,飞乐音响的股价就从年初的9.1元一路下跌至年底的3.3元,股价跌幅高达63%,市值蒸发超过58亿元。
两起并购埋下隐患 15亿巨额商誉爆雷
2017年营收缩水17亿元、2018年业绩巨亏33亿元,业绩反差如此之大,其核心原因还是和飞乐音响几年前的两起并购有关。
为拓展产业链、升级主营业务,2014年12月,飞乐音响以发行股份方式收购了申安联合持有的北京申安集团72.25%的股权,以现金方式收购了申安联合持有的北京申安集团12.75%的股权及庄申安持有的北京申安集团15%的股权。按照当时披露信息显示,此次并购共计产生了10.44亿元商誉。
在并购后三年时间,申安集团系数完成了业绩承诺,然而2017年承诺期刚过,申安集团的业绩就出现了大幅滑坡。2017年,申安集团净利润实现仅为1473.28万元,同比减少94.07%。2018年,就在飞乐音响对申安集团全额计提了商誉减值。
当时,飞乐音响的解释称,“北京申安受PPP政策收紧、部分前期已确认收入的项目存在未在当期及时履行招投标程序、部分项目存在对完工进度的估计存在偏差的影响,以及应收款项减值准备和存货跌价准备计提较上年大幅增加,导致销售收入、净利润大幅下降”。
从上述说法不难看出,由于项目确认收入的提前,导致了业绩的虚增,加上在这项目中可能存在的虚假做账问题,导致了上市公司出现了重大的违规。
2018年5月,上交所对飞乐音响发出的问询中,也指出了上述项目存在的确认收入偏差的问题。问询函中披露了北京申安集团2017年工程项目存在确认收入后被取消、未在当期及时履行招投标程序即确认收入、对完工进度估计存在偏差的情形。上交所要求公司说明详细情况。
与此同时,2015年12月,飞乐音响以1.384亿欧元的价格,收购了喜万年集团主体80%的股权。不过,收购完成后的喜万年集团也没有达到预期。2016年、2017年,喜万年集团实现营业收入分别为3.62亿欧元和3.26亿欧元,持续经营净利润为1232万欧元、278万欧元,盈利能力持续下降。
对于喜万年集团营业收入下滑的原因,飞乐音响称首先传统灯具行业市场整体竞争激烈、规模萎缩,受行业景气度影响。2018年飞乐音响对喜万年集团合并所形成的商誉4.8亿元预计全额计提减值。
净资产可能出现负值 退市风险近在眉睫
更令投资者受伤的是,业绩惨淡的飞乐音响,最终还将可能面临退市的风险。
除了巨额的商誉负担之外,飞乐音响的资产表现更令人担忧。据2019年一季报数据显示,飞乐音响的净资产仅为-0.83亿元。而据4月5日公告显示,飞乐音响累计涉案金额共计人民币3.8亿元,公司作为被告案件为32例。

对于飞乐音响的持有者而言,公司面临的重重危机无疑也会让今后的股价表现承压,其后续面临也可能面临亏损面继续扩大的情况。据最新的十大流通股股东名单显示,中央汇金、证金公司、信托基金等均重仓持有飞乐音响的股票。

为了解除飞乐音响的困境,大股东仪电集团也先后向上市公司输血进行财务资助。据不完全统计,从去年11月开始至今年4月,大股东先后为飞乐音响提供了8笔财务资助,共计25.5亿元,借款用途主要用于补充上市公司流动资金。
不过面临业绩滑坡、巨额商誉以及监管处罚等重重危机,飞乐音响是否还存有一线生机,尚不可知,但可以肯定的是,在监管调查结果公布之前,投资者仍将继续面临着一轮煎熬。
免责声明:以上内容仅供参考学习使用,不作为投资建议,此操作风险自担。投资有风险、入市需谨慎。
推荐阅读
相关股票
相关板块
相关资讯
扫码下载
九方智投app
扫码关注
九方智投公众号
头条热搜
涨幅排行榜
暂无评论
赶快抢个沙发吧