活久见!这家公司称被电信诈骗2670万 是去年净利的6.17倍!一年白忙了
有家上市公司称,旗下子公司被电信诈骗2670万,比该公司去年一年净利润的6倍还多,一年白忙了……
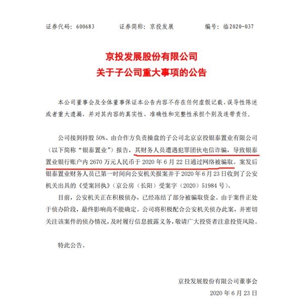
23日晚间,京投发展发布公告,公司接到持股50%、由合作方负责操盘的子公司北京京投银泰置业有限公司报告,其财务人员遭遇犯罪团伙电信诈骗,导致银泰置业银行账户内2670万元人民币于2020年6月22日通过网络被骗取。
这家公司被电信诈骗2670万元!已报警
6月23日晚间,京投发展股份有限公司(600683)公告称:
子公司北京京投银泰置业有限公司(以下简称“银泰置业”)遭遇犯罪团伙电信诈骗,导致银泰置业银行账户内2670万元于2020年6月22日通过网络被骗取。
据称,银泰置业为京投发展持股50%、由合作方负责操盘的子公司,其财务人员遭遇犯罪团伙电信诈骗。
案发后,银泰置业财务人员已第一时间向公安机关报案并于2020年6月23日收到了公安机关出具的《受案回执》。
“目前,公安机关正在积极侦办,已经冻结了部分被骗取资金。”京投发展称。

由于案件正处于侦办阶段,最终影响尚不能确定。公司将积极配合公安机关侦办此案,并密切关注该案件的侦办情况,及时履行信息披露义务,敬请广大投资者注意投资风险。
被骗公司由北京万科持股50%
天眼查显示,北京京投银泰置业有限公司成立于2011年,注册资本为1亿元人民币,公司主营业务为房地产开发和销售自行开发的商品房。

图片来源/天眼查
据悉,近年来京投发展迅猛发展,先后涉足住宅、高端综合体、商业、别墅、酒店、区域开发等多业态领域,投资并开发近20个项目,迅速壮大成为一家总资产近300亿元的大型国有控股企业。
资料显示,此次被骗主角京投银泰置业共有三名股东:
北京市基础设施投资公司持股35%,实控人为北京市人民政府;
北京京投置地公司持股15%,大股东为上市公司京投发展。
此外,持股比例最高的是北京万科,持有京投银泰50%的股份,北京万科为万科A旗下子公司。

图片来源/天眼查
截至发稿前,万科A尚未就此次电信诈骗事项发布相关公告。
被骗金额2670万
约为该公司去年净利润的6.17倍
据京投发展年报数据显示,京投银泰2019年营收1280.46万元,净利润432.63万元。
以此计算,该公司此次被骗取的2670万元约为其去年净利润的6.17倍。
无独有偶,一周前就有上市公司遭遇电信诈骗。
6月16日,上市公司世龙实业发布公告称,公司近期因财务主管人员遭遇电信诈骗,导致公司银行账户内的298万元人民币通过网络被盗取。公司已向江西省乐平市公安局报案,并收到江西省乐平市公安局的《立案决定书》。
资料显示,近年来,还有深圳能源、惠天热电等公司遭遇了电信诈骗,金额为数百万到数千万不等。
(文章来源:21世纪经济报道)
免责声明:以上内容仅供参考学习使用,不作为投资建议,此操作风险自担。投资有风险、入市需谨慎。
推荐阅读
相关股票
相关板块
相关资讯
扫码下载
九方智投app
扫码关注
九方智投公众号
头条热搜
涨幅排行榜
暂无评论
赶快抢个沙发吧