果然跌停!20亿资金"黑洞" 击垮这家A股公司

临近年末,“炸雷”不断,又一家上市公司栽在了大股东手上。
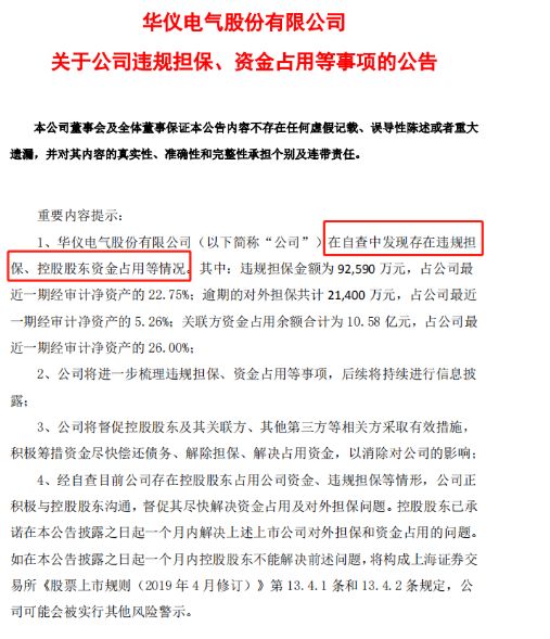
11月24日晚间,华仪电气一纸公告自曝“大雷”:其在自查中发现了违规担保、控股股东占用资金等情况,合计金额高达20多亿。对此,上市公司却坚称,上述违规担保未符合程序,尚未予以追认;大股东也承诺将在一个月内限期解决问题。
值得注意的是,华仪电气的财务问题几年前就出现了诸多疑点,并频频受到监管问询,此次暴露出的问题也凸显了公司内控危机。
此前在二级市场,华仪电气却曾因涉足泛在电力物联网概念而连拉五个涨停,引来一阵资金拥趸。但如今,上市公司这番自曝家丑的操作,惊呆了超5万股东。更有投资者愤怒称,“20亿快接近公司市值了,这不是一般的雷,躲起来都费劲!”
11月25日开盘,华仪电气股价开盘果然一字跌停,巨量资金争相抛售出逃。截至上午11点,超15万手卖单封死在跌停上。华仪电气股价仅为3.43元,相比年内高位股价已经腰斩市值仅剩26亿。

自曝超20亿财务问题 控股股东违规担保、占用资金
这年头,最怕上市公司突然的“自查”,往往揭开的都是大雷。
11月24日晚间,华仪电气发布公告称,在公司自查中发现了违规担保、控股股东资金占用等情况。其中,违规提供担保92590万元;经过审议程序的49350万元合规担保中出现了2.14亿元逾期;另外,关联方占用公司资金10.58亿元。

据统计,所有的违规担保、逾期担保及关联方占用资金合计竟然高达21.979亿元。其金额的巨量,令人触目惊心。
那么,违规担保的情况到底有多严重?
据公告称,华仪电气自查发现上市公司及全资子公司浙江华仪电器科技有限公司)及华仪风能有限公司,存在未履行程序为公司控股股东华仪集团及其控股子公司华仪电器集团浙江有限公司及其他第三方等主债务人提供担保的情况。
数据显示,违规担保金额为92590万元,占公司最近一期经审计净资产的22.75%。其中,为控股股东及其关联方的担保金额为49350万元,占公司最近一期经审计净资产12.13%。为其他第三方的担保金额为43240万元,占公司最近一期经审计净资产的10.62%。
值得注意的是,上述违规担保涉及的第三方浙江伊赛科技有限公司,担保性质为结构性存款提供质押担保,其担保总金额高达4.32亿元。
据天眼查信息显示,上市公司和该担保方的关系似乎并不一般。伊赛科技成立于2003年6月,注册资本为3000万人民币,最近的一笔担保到期时间为2019年11月28日。注册的住所为温州乐清经济开发区经八路428号,该地址为华仪风能公司内。

除了违规担保之外,该公司还自查出了对外担保的逾期情况。据公告披露,截至11月24日,华仪电气合规的对外担保共计5.90亿元,其中2.14亿元对外担保已出现逾期,占公司最近一期经审计净资产的5.26%。担保方均为上市公司,而被担保方则为华仪电气的控股股东华仪集团。
数据显示,上市公司为华仪集团提供的经董事会审议的担保中有四笔出现逾期,这四笔的债权人分别为恒丰银行股份有限公司泉州分行、包商银行股份有限公司、中国农业银行股份有限公司乐清市支行和中国建设银行股份有限公司乐清支行。
与此同时,控股股东的资金占用情况也非常突出。据公告披露,截至9月30日,公司累计发生关联方资金占用22.12亿元,累计归还11.55亿元,关联方资金占用余额合计10.57亿元。2019年10月1日至公告披露日期间,关联方资金占用0.01亿元,期间未归还。截至公告披露日关联方资金占用余额合计为10.58亿元,占公司最近一期经审计净资产的26%。
违规担保不予追认 股东承诺限期解决
对于数额如此之大的财务黑洞,上市公司也在第一时间给出了解决方案。
据公告显示,目前正积极与控股股东及其关联方、其他第三方等相关方沟通,督促其尽快解决资金占用及对外担保问题。控股股东已承诺,在公告披露之日起一个月内解决上述上市公司对外担保和资金占用的问题。
不过,对于上述股东违规担保的情况,华仪电气却坚持表示“不认账”。
公司表示,上述违规担保系华仪集团在未经公司董事会、股东大会审议同意的情况下,擅自为公司关联方及其他第三方提供的担保,未通知公司董事会,公司董事会未知悉上述事项,导致上述相关事项未能及时履行信息披露义务。
“上述违规担保事项未履行董事会、股东大会决议程序,公司亦未予以追认,公司将积极应对,主张上述违规担保对公司不发生效力。”华仪电气认为。
不过,有投资者担心,超20亿的财务问题能否在一个月内得到解决着实存疑,若控股股东未能限期解决上述问题,则按照规定,公司股票将极有可能被实施其他风险警示,“戴帽”风险高悬。
而从目前的公司状况看,上述担忧的确存在。11月18日,华仪电气就曾发布公告,公司控股股东持有全部公司股份被轮候冻结,原因系公司控股股东华仪集团为龙飞集团有限公司向平安银行温州分行申请的金融借款提供了最高债务本金余额为4,500万元的连带责任保证担保。因龙飞集团与平安银行温州分行金融借款合同出现债务纠纷,且该债务纠纷已经温州市瓯海区法院判决,控股股东华仪集团在担保范围内承担连带清偿责任。
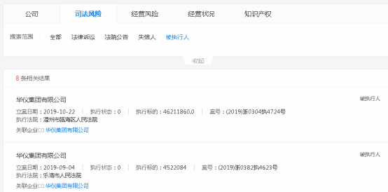
据天眼查信息显示,2019年以来,华仪集团8次被法院列为被执行人,超过21条司法风险。同时,华仪集团还涉及与浙商银行温州乐清支行、中国光大银行股份有限公司宁波分行等金融机构的合同纠纷。

11月23日,华仪电气披露了一则控股股东股份被轮侯冻结的公告,截至11月23日,华仪集团持有公司股份234283762股,占公司总股本的30.83%,处于质押状态的股份数量为234275162股,占其持有公司股份总数的99.9963%,处于冻结状态的股份数量为234283762股,占其持股总数的100%;累计轮候冻结数为297567524股,占其持有公司股份总数的127.01%。
一边是债务纠纷问题缠身,股东股份轮候冻结,一边却要解决上述高额的担保和资金占用问题,控股股东如何归还上市公司占用资金,存在疑问。
曾因电力物联暴涨五连板 如今股价高位腰斩
受20亿“炸雷”影响,上市公司华仪电气股价大跌。
11月25日开盘,华仪电气一字跌停,股价报收3.43元。从资金情况来看,截至当日11点,主力流出超出1000万元,并且连续三日,华仪电气股价已经出现了主力净流出的状态。

值得注意的是,今年3月,华仪电气还因为泛在电力物联网、创投、特高压等多种概念,出现了连续大涨的记录。从3月11日至15日,公司股票曾连续拉账五个涨停。3月18日,华仪电气股价最高涨至9.27元。
从3月的股价高位至今,华仪电气股价跌幅超62%,相比高位腰斩还不止。当前,华仪电气市值仅为26亿。

面对华仪电气突如其来的自查惊雷,不少投资者感到非常意外。更有网友认为,这不是一般的雷,躲起来都费劲。公司股票大概率将要被ST。


数据显示,截至9月30日,有超5.4万名股东持有华仪电气的股票。尤其是今年3月以来,股东户数增加明显,多是资金追捧概念所致。

上交所火速下发监管函 要求公司查清过往旧账
华仪电气的自曝家丑的公告也很快引来了监管机构的高度关注。就在上市公司发布公告的当天晚上,上交所就对华仪电气下发了监管函。

针对违规担保和资金占用,监管工作函要求公司明确具体情况以及董事、监事和高级管理人员知晓时间;全面核实是否存在其他应披露未披露的资金占用、诉讼担保、债务风险及资产冻结等事项,并充分评估上述违规情形可能对上市公司造成的影响;尽快核实产生的具体形式和原因,相关内部控制规定及失效原因,明确相关责任人及追责措施;公司是否存在信息披露违规的情形。
事实上,上市公司华仪电气的财务问题,漏洞和疑点频出,早在几年前就引发监管的高度关注。
据了解,2016年至2018年,上交所均向公司发出年报事后审核意见函。此前,上交所还对公司控股股东提供担保事项,专门发出问询函。在几次问询中,上交所都要求公司及董监高、会计师等核查公司控股股东资信情况、公司业务情况,款项收回情况、对外投资情况等,并要求充分评估关联担保的风险。
2016年以来,公司盈亏交替且发生大额逾期应收账款,上交所也要求核查,要求公司结合本次自查,充分核实业务实际情况和款项回收情况,明确是否存在其他未披露的风险情况;会计师针对性地说明执行的审计程序和取得的审计证据,相关程序和证据是否充分适当,出具的审计意见是否恰当。
只不过,前面几次核查下来,上市公司竟然还能够出如此大的问题。因此,上交所要求华仪电气说明是否勤勉落实监管函件各项核查要求,提供相关证据,并说明前期意见与本次自查披露情况严重偏差的原因。请公司明确具体情况以及董事、监事和高级管理人员知晓时间,公司是否存在信息披露违规的情形。
此外,对于市场普遍对控股股东还款能力的担忧,上交所的监管工作函指出,鉴于控股股东所持上市公司股份均处于质押状态,且被多次轮候冻结,要求公司结合控股股东的信用状况、资产情况等,制定切实可行的整改措施和期限,维护全体投资者的合法权益。
免责声明:以上内容仅供参考学习使用,不作为投资建议,此操作风险自担。投资有风险、入市需谨慎。
推荐阅读
相关股票
相关板块
相关资讯
扫码下载
九方智投app
扫码关注
九方智投公众号
头条热搜
涨幅排行榜
暂无评论
赶快抢个沙发吧