又一巨头崩塌!股价已暴跌80%

新年渐近,“有汇源才叫过年呢”这句广告语言犹在耳,现实中的汇源果汁却面临着生存危机……
近期,汇源果汁创始人朱新礼频频陷入麻烦,最新的坏消息是其名下41亿资产被冻结。
这对于原本已经负面缠身的汇源果汁来说,无疑是雪上加霜。自从2018年3月因一笔短期贷款违规被停牌以来,汇源果汁便每况愈下。
如果在2020年1月31日前无法达成复牌条件,这家昔日的果汁巨头将面临最大的打击——退市。
10年前,汇源果汁曾被可口可乐以近180亿港元天价发起收购,最终未果。而如今,错失当年收购良机的汇源果汁却负债高企,连续6年亏损,局面堪忧。
汇源果汁创始人41亿财产被冻结
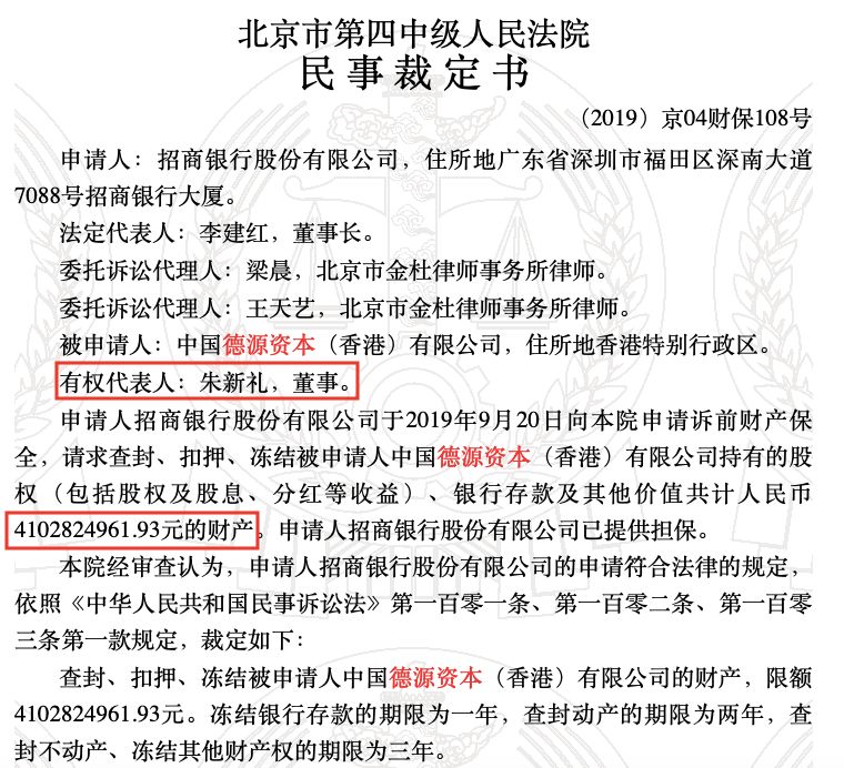
中国裁判文书网此前披露的一份民事裁定书显示,2019年9月20日,招商银行向法院申请诉前财产保全,请求查封、扣押、冻结中国德源资本(香港)有限公司持有的股权、银行存款及其他价值共计人民币41.03亿元财产。
法院经审查作出裁定,查封、扣押、冻结被申请人德源资本的财产,限额41.03亿元。其中冻结银行存款的期限为一年,查封动产的期限为两年,查封不动产、冻结其他财产权的期限为三年。
根据裁决书,德源资本的有权代表人为该公司董事朱新礼。而此人,正是昔日的“果汁大王”、汇源果汁创始人。
不久前,因为一场融资租赁合同纠纷,朱新礼被列为“被执行人”,收到限制消费令,这是他今年以来收到的第4个限制消费令。

更早些时候,因违反财产报告制度,朱新礼还被法院列入失信被执行人名单,成为老赖。
而在2018年,朱新礼还是胡润百富榜上35亿元身家的富豪。

一笔42亿违规贷款推倒多米诺骨牌
朱新礼的这一系列麻烦,与汇源果汁近年来陷入泥淖脱不了关系。
天眼查信息显示,目前,朱新礼的周边风险高达623条,大部分都是来自汇源果汁旗下公司主体。数据显示,这些公司共80次被列为失信被执行人,17次作为被执行人,数十次陷入借贷纠纷被他人或公司起诉。

相比之下,汇源最大的危机或在明年1月:2018年3月,汇源果汁因一笔短期贷款违反港交所相关上市规则而被停牌,如果在2020年1月31日前无法达成复牌条件,公司将面临退市。
而引发此次长时间停牌的是一笔42.75亿元的违规贷款。
2017年8月至2018年3月间,汇源果汁将一笔短期贷款借给了关联公司北京汇源饮料。但当时此项贷款并没有申报、公告及得到独立股东批准,因此违规并遭遇交易所停牌,并被责令内部调查。

2018年4月3日,汇源果汁公告停牌,并延期披露2017年年报。之后,汇源果汁多次延后年报披露时间。今年3月31日,公司再次延后发布2018年年报。目前,汇源果汁的2017年年报、2018年中期报告及年报均未发布。
根据港交所要求,若汇源果汁无法在2020年1月底前完成其列出的一系列复牌条件,将被取消上市地位。也就是说,汇源果汁可能因此被迫退市。在近期公告中,汇源果汁表示,将在实际可行的情况下尽快公布相关财报。
负债超百亿,连续6年亏损
这笔违规贷款还牵出了汇源的负债情况。
2018年初,汇源果汁发布的未审计账目显示,截至2017年底,汇源果汁负债总额达到114.02亿元。而2016年底和2015年底的负债总额分别为99.95亿元和76.62亿元。

截至2017年6月30日,汇源果汁的负债比率高达82.5%。与此同时公司经营业绩惨淡,自2011年以来连续6年扣非归母净利润为负。

此后,汇源还经历了一系列市场动荡,包括评级被穆迪、惠誉下调,被恒生指数、港股通踢出名单等。
糟糕的经营情况也引起管理层动荡。今年以来,汇源果汁不断出现高管离职。
1月13日,公司执行董事崔现国因退休辞职;1月21日,独立非执行董事及公司策略及发展委员会成员赵亚利辞职;之后,独立非执行董事梁民杰、许清流、阎焱也相继辞职。
转机乍现,欲“卖身”而不得
今年4月,汇源果汁出现了一次转机的机会:打算“卖身”天地壹号。
当时公告称,汇源果汁将与天地壹号饮料股份有限公司及广州和智投资管理有限公司,签订框架协议成立合资公司。天地壹号等以现金向该潜在公司出资36亿元,占股60%;汇源果汁以资产出资24亿元,包括汇源果汁商标。

合资公司成立后,将以30亿元向汇源集团受让合资公司开展经营活动所需要的资产、股权和渠道,以拓展果汁市场。汇源果汁将与天地壹号及潜在合资公司建立长期合作关系,向其提供果汁生产所需的原料(果浆及浓缩果汁)及代加工生产服务。
天地壹号是一家从事研发、生产、销售醋饮料及其他饮料的新三板挂牌企业,其董事长是以卖猪肉闻名的北大毕业生陈生。广州和智是一家专注农业食品餐饮领域投资的PE机构,刘永好控股的新希望旗下私募基金厚生投资是其股东。
有分析认为,汇源果汁正在通过挖掘“汇源”商标的价值为自身寻找出路。汇源也称,达成该合作的目标之一是为了获得稳定的业务订单和持续经营现金流,改善公司现金状况,缓和债务状况。

然而三个月后,这场合作以失败告终。汇源果汁公告称,在相关订约方作出详尽审慎考虑后,其认为进一步推进协议项下拟进行的交易的条件可能尚未成熟,最终协议自动终止。
10年前错失可口可乐180亿天价收购
与目前惨淡的境况相比,十年前汇源果汁本有一次绝佳的机会。
2008年9月,可口可乐提出以12.2港元/股、总价约179.2亿港元收购汇源果汁所有股份。该收购价格较前一个交易日溢价195%。
当时市场普遍认为,汇源果汁的好日子要来了,凭借可口可乐全球的销售渠道和庞大市场,将大大提高汇源果汁的销量和知名度。
对此重大利好,汇源果汁的股价应声暴涨,从此前的4.14港元/股,2008年9月3日涨至10.94港元/股,涨幅164.43%。
然而这笔交易在6个月后以失败告终。2009年3月18日,汇源果汁宣布由于没有通过反垄断审批,可口可乐收购汇源果汁的计划未完成。

此前飞涨的股价也跌得相当惨。2009年3月18日和19日,汇源果汁股价由10.3港元跌至4.8港元,甚于腰斩。
十年来,汇源果汁股价再没有突破过2008年9月3日创下的11.28港元(前复权价11.08港元)最高价,当时汇源果汁市值约162.76亿港元。
而公司去年停牌前收盘价仅2.2港元,10年跌幅超80%,市值仅53.97亿港元,蒸发超百亿港元。目前股价已低于其净资产,市净率0.45倍。
将负债累累的罐头厂
打造成上市公司
生于1952年的朱新礼,与那个时代的众多“创一代”一样,是从农村走出来的。
朱新礼的老家在山东沂源县的一个农村,父母和祖上几辈都是农民,过着靠天吃饭的日子。可他没有做农民的打算。
上个世纪80年代初,适逢改革开放初期,会开车、又懂汽配技术的朱新礼成了个体户,靠着承包卡车跑运输,赚到了人生中的第一桶金,第一年赚了5万元,第二年赚了20多万,盖了房子买了车,成为当时“最先富起来的人”。
对于敢想敢干的人来说,那是最好的时代。1992年春天“南巡讲话”后,朱新礼辞掉公职,接手了一家负债1000多万元、3年没发出工资的县办罐头厂。同年6月,汇源集团前身“山东淄博汇源食品饮料有限公司”成立。
当时没有设备,朱新礼就自筹资金,利用补偿贸易的方式,从德国和瑞典引进全球先进的浓缩果汁生产线和无菌冷灌装生产线。国内没有市场,朱新礼便只身去往德国慕尼黑参加食品展销会,从一家瑞士公司手里拿到了500万美元外销订单。
从负债累累到接到第一笔外销订单,朱新礼只用了一年。1994年,朱新礼带着员工到北京盖了新厂房,仅用了不到3年时间就站稳了脚跟。此后,他又在顺义建基地、在怀柔建纯净水厂,斥巨资引进15条国际领先的生产线。
1996年,朱新礼以7000万天价中标第二年央视新闻联播5秒标版广告权,成为第一个跻身“黄金播段”的北京企业。汇源果汁从此成为家喻户晓的饮料品牌,之后更是荧幕上的常客。
2000年,汇源以23%的市场份额成为中国果汁行业老大。之后朱新礼开始与资本展开合作:与德隆系成立合资公司北京汇源,与统一集团联手组建合资公司汇源果汁,引入法国达能、美国华平基金、荷兰发展银行和香港惠理基金等投资者,筹划在港上市……2007年,汇源果汁如愿以偿,IPO募资规模超24亿港元,成为港交所当年最大IPO。
2008年汇源果汁迎来高光时刻,被可口可乐相中,计划以179.2亿港元巨资对其进行收购。但没想到国内舆论却是一片反对,甚至有人将此与“保护民族品牌”联系起来,最终该交易因触及《反垄断法》被监管层否决。
原本为收购所做的准备付诸东流,汇源果汁也伤了不少元气,之后汇源果汁开始走下坡路。多年来,朱新礼多次公开表示:如果2008年交易成功,我们将是千亿级公司。但可惜的是:这世上没有如果。
免责声明:以上内容仅供参考学习使用,不作为投资建议,此操作风险自担。投资有风险、入市需谨慎。
推荐阅读
相关股票
相关板块
相关资讯
扫码下载
九方智投app
扫码关注
九方智投公众号
头条热搜
涨幅排行榜
暂无评论
赶快抢个沙发吧