东北冰雪旅游旺季到!本地唯一标的坐享红利
【事件爆发点】东北雪场终迎旺季 冰雪游商品预定量同比增加110%
今年新冠疫情来的太突然,受到冲击最大的行业莫过于旅游。
其中冬季旅游就因为在一、二月份的旺季时不得不关门歇业,尤其是以冰雪旅游著称的东北地区雪场确实损失惨重。
但是随着国内疫情逐步稳定,在时隔10个月之后,东北雪场终于艰难地熬过了黎明前最后的黑暗。
在双十一期间,飞猪平台联合吉林文旅厅等政府机构,以及长白山国际度假区等商家共同推出组合商品,利用足够低的折扣来吸引消费者。
飞猪上面的搜索数据可以证明,这次的合作效果很显著。
平台显示东北目的地搜索热度大涨300%,滑雪等冰雪游商品预订量同比涨110%。其中吉林长白山最受欢迎,光酒店套餐就热销64000件。
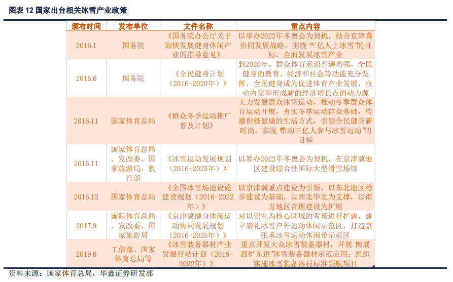
自从2015年北京联合张家口成功获得2022 年冬季奥运会的主办权,冰雪产业也迎来了一波高峰,基本形成“冰雪观光+冰雪运动”的全新格局。
【事件逻辑梳理】冬奥让冰雪旅游大放异彩 疫情期间多种刺激手段轮番上
滑雪即使不能算是中国的传统项目,发展历史也相当长了。

但是以滑雪为主要项目的冰雪旅游大概从上个世纪90年代开始发展,从俄罗斯和日本传入到东北地区。所以到现在总共也就20多年的时间,并且期间“冰雕雪塑”还分走了很多游客的目光。
所以目前中国的冰雪事业还只是初入赛道,和欧洲国家上百年的滑雪历史相比,还有很长的路要走。
2015年冬奥申请成功之后,中国的冰雪事业发展骤然提速,国务院和国家体育总局的众多利好政策也全速跟上,力求在2025年让冰雪产业的总规模达到一万亿,让“三亿人上冰雪”。

原本一切都在正常的轨道上进行着,但是突如其来的疫情一下子打乱了节奏。
而为了让行业重回正轨,政府和商家都付出了很多努力,此次双十一活动就可见一斑。
疫情期间,北京、吉林、黑龙江等地均出台了补贴政策,重点对冰雪旅游企业进行扶持。
2020年全国文化和旅游厅局长会议明确提出要推动冰雪旅游、邮轮旅游、自驾游发展”;
东北三省、河北、云南等地均出台冰雪产业发展计划。
而除此之外,国外疫情的反复也成为利好国内冰雪旅游的“利器”。
现在出境游基本停摆,所以原本在冬季热衷于去欧洲阿尔卑斯、日本北海道地区的爱好者今年都将转战东北雪场,这对于当地旅游消费的提振不可谓不大。
【未来展望】中国滑雪事业未来可期 2025年将破万亿
由于行业起步比较晚,目前中国滑雪市场的渗透率只有1%,和全球最大的滑雪国家瑞士的35%的相比还有非常大的差距,即使排在相对靠后的日本和美国也远超中国。

但这个差距正在以肉眼可见的速度在缩小。
国家体育总局此前已经在冰雪运动发展规划(2016—2025年)和全国冰雪场地设施建设规划(2016—2022年)中明确提出,到2020年我国冰雪产业总规模将达到6000亿元。并且预计在2021-2022年冰雪季,我国冰雪旅游人数将达到3.4亿人次,冰雪旅游收入将达到6800亿元。

(来源:前瞻产业研究院)
而到了2025年,冰雪旅游将成为冬季旅游的核心项目,旅游人数将超过5亿人次,旅游收入会超过1.1万亿元。
随着2022年冬奥会的逐渐临近,国内冰雪旅游也将迎来前所未有的高峰,届时能够在行业布局的头部企业有望最先获益。
【相关个股】
长白山:拥有丰富的冰雪资源,计划持续推进冰雪部落全面建设和平全季地形公园后山雪道、全国最长雪圈道、全国首座滑雪博物馆、成立国内首家雪踏体验中心。持续推进火山温泉部落二期建设。
三夫户外:户外用品新零售,代理品牌涵盖海外高端滑雪品牌。
探路者:国内户外用品品牌龙头,建设冰主题乐园,并打造滑雪赛事IP。
免责声明:以上内容仅供参考学习使用,不作为投资建议,此操作风险自担。投资有风险、入市需谨慎。
推荐阅读
相关股票
相关板块
相关资讯
扫码下载
九方智投app
扫码关注
九方智投公众号
头条热搜
涨幅排行榜
暂无评论
赶快抢个沙发吧