真干货!下半年市场潜力板块和牛股来了 最看好的股票都在这里(附全名单)
2020注定是不平凡的一年。上半年,新冠肺炎疫情重挫了全球经济,股市遭遇历史性暴跌。随着各国政府先后祭出高水平宽松政策,主要经济体复产复工有序推行,多数国家股市已先于经济从底部反弹。
回观A股,年初的科技股红火行情带动创业板指数重回近四年的最高水平,上证指数重返3100点。疫情席卷全球后,A股回撤幅度相对较小,走出了“独立避险”行情。创业板指数更是在3月末探底后继续一路上扬,突破了年初的高点,年内累计上涨32.5%,领跑全球。

本月,各大券商陆续召开中期策略会,发表下半年投资观点。下半年A股将蕴藏哪些机遇与挑战?哪些板块上升动力最足?证券时报·数据宝推出《决胜下半场·机构篇》,汇集各大机构后市展望,挖掘机构看好的潜在板块和牛股。
机构积极看好后市
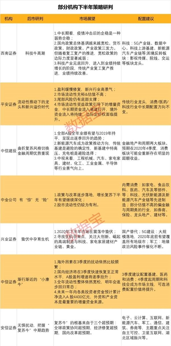
多数机构认为,复苏是下半年的主基调,A股长线投资的逻辑未变。中信证券看好“小康牛”渐行渐近;安信证券认为未来一个阶段A股的核心依然是“复苏牛”的大趋势,且本来复苏是新经济产业引领的“高质量复苏”;西南证券认为A股科技牛高潮正在到来。
数据宝整理发现,机构对下半年A股的研判的观点主要集中以下方面:
1、盈利缓慢修复。平安证券认为下半年A股盈利将缓慢修复,新兴行业迎来高景气,预计非金融上市公司全年盈利增速约为-10%,中小创盈利预期在10%~15%,通信、电子、机械设备等新兴产业链全年预期上调。中信建投预测全部A股非金融板块Q2至Q4的利润增速分别为-18.85%、-4.54%、-2.62%,疫情冲击带来的一季度业绩“深坑”需要用三个季度来修复,全部A股全年业绩有望与2019年持平。
中信证券预计3、4季度中证800(非金融)盈利增速回升至1%、26%,在明年1、2季度会进一步上升至65%、49%,明年1季度将达到本轮盈利周期高点。结构上,预计工业板块在投资回暖和利润率改善的支持下盈利增速弹性最大。

2、宽松政策,股市流动性有利。中信证券认为,全年流动性整体依然宽松,明年会逐步回归常态。预计未来一年内A股累计资金净流入4400亿元,下半年流入规模较大,外资和产业资本是重要的增量资金来源。
中金公司认为,下半年财政支持落地是主要的举措,宏观流动性可能不如上半年宽松。但从股市看,增长复苏可能会继续提升风险偏好,利率虽有起伏但总体在低位,居民资产配置的拐点、投资者结构机构化与国际化的趋势深化、海外资金等因素可能使得股市流动性仍相对充裕。
3、政策发力。中信证券称,财政政策主要包括预算内的赤字扩张和减税降费,以及预算外的专项债和特别国债的发行,其中预算内部分有助于纾困托底将延续全年,预算外部分支持逆周期发力,有望于3季度集中落地,4季度专项债提前下达或引领预期。
赤字方面,2020年“两会”报告明确提出扩张1万亿赤字,赤字的扩张有助于支援地方“三保支出”。减税降费方面,报告明确减税降费2.5万亿以上。专项债方面,2020年扩张1.6万亿至3.75万亿,主要用于支持基建的建设。特别国债方面,“两会”报告提出发行1万亿抗疫特别国债,预计主要用于基建投资,部分用于补充中小银行资本金。
4、谨慎派增多。相比于上年末各大券商齐喊“牛市”的盛景,当前的机构对后市的观点更为谨慎。疫情方面,机构认为海外疫情二次爆发,拖累全球经济的复苏进程,这将使全球经济在2020年下半年都处于较为弱势的状态。中国的疫情虽然总体平稳,但仍存在反复可能。经济结构方面,西南证券认为,虽然二季度经济和上市公司盈利已缓慢回升,但以往经济中存在的结构性问题并未解决,疫情冲击后的企稳是一种弱势企稳。
行业配置:科技+消费仍是主线
行业配置方面,科技、消费、龙头仍是各大机构提及的高频词。
科技方面,机构重点看好5G产业链、数据中心、科技上游基建、新能源汽车产业链等板块。消费领域看好汽车及零部件、家电、轻工家居等内需相关板块,以及上半年走势较好的食品饮料、医药等。周期股方面,机构看好估值不高、下行风险小、景气程度已经或可能在改善的偏金融与周期类的行业,如券商、保险、龙头地产、建材等。

机构扎堆推荐个股名单出炉
数据宝统计显示,近一个月共有36家A股公司获得不少于5家机构的扎堆推荐。紫金矿业、五粮液、豫园股份、芒果超媒、恒生电子和长安汽车获推荐的机构家数超过10家。
从市场表现来看,王府井、奥飞数据、捷佳伟创年内涨幅翻倍,姚记科技、芒果超媒、恒生电子、华熙生物、伯特利和比亚迪年内涨幅超过50%。

(文章来源:数据宝)
免责声明:以上内容仅供参考学习使用,不作为投资建议,此操作风险自担。投资有风险、入市需谨慎。
推荐阅读
相关股票
相关板块
相关资讯
扫码下载
九方智投app
扫码关注
九方智投公众号
头条热搜
涨幅排行榜
暂无评论
赶快抢个沙发吧