突发!中信证券董事长被限制高消费

总资产近万亿、年盈利超百亿的龙头券商及其掌舵人,因为一场涉及标的10多万的纠纷,被下达了《限制消费令》,这背后到底有何隐情?
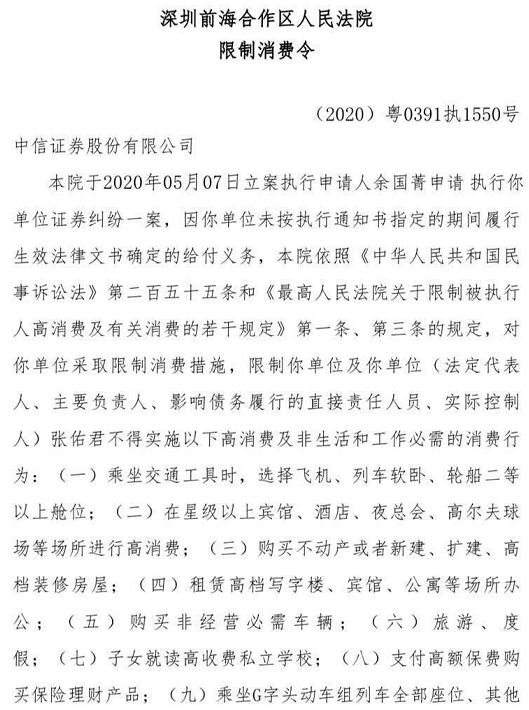
天眼查信息显示,5月13日,深圳前海合作区人民法院针对中信证券及公司法定代表人张佑君发布了《限制消费令》,要求其不允许乘坐高铁以及飞机、列车软卧、轮船等二等以上座位,不允许在星级以上宾馆、酒店等进行高消费,不允许旅游、度假等就九大限制。这着实让市场感到意外。


券商中国记者了解到,该案件与中信证券落实反洗钱要求有关。数年前,由于投资者余国菁利用他人身份证在中信证券开立证券账户,违反了反洗钱要求,多次沟通无果后,其资金账户被冻结。由于余国菁本人为中国台湾居民,在资金确权后,却没有大陆账户,因此转账环节有所停滞。
对于中信证券来说,该案件的整体标的为0,意味着案件不涉及中信证券资产;与此同时,涉及客户标的资产为13.98万元。有券商人士对券商中国记者分析,在证券行业加强文化建设的大背景下,中信证券大概率不会“有意为之”,案件执行过程中或有沟通不畅的成分。
记者通过公开信息查询到,余国菁与招商银行、建设银行、国泰君安证券等多个机构的支行均有类似纠纷,且国泰君安相关营业部法定代表人日前亦被下达了《限制消费令》,但不能确定与该案相关。
在大家的普遍认知中,只有“老赖”才能被法院限制消费,证券业龙头被下达限消令,引发行业关注。
深圳前海合作区人民法院下达的《限制消费令》显示,依照相关法律规定,限制中信证券及其单位法定代表人、主要负责人张佑君不得实施高消费及非生活和工作必需的消费行为。主要限制9方面的消费,主要为不允许乘坐G字头动车组列车全部座位,飞机、列车软卧、轮船二等以上座位,不允许在星级以上宾馆、酒店等进行高消费,不允许旅游、度假,不允许子女就读高收费私立学校等等。此外,公司法定代表人因私消费以个人财产实施上述行为的,可以向法院提出申请。

中信证券为中国证券业龙头券商,2020年一季度末总资产已接近万亿元,去年全年净利润达122亿元之多,且合规经营是各大金融机构得以立足的底线,何至于“拒绝履行给付义务”?
先来看纠纷因何而产生?裁判文书网信息显示,2018年4月6日,余国菁(时为台湾居民)与中信证券因证券投资基金权利确认纠纷案,被深圳市福田区人民法院进行一审裁决。原告余国菁诉称,2002年左右,他以余崞清(第一代身份证)的名义在中信证券办理了证券基金账户,因该身份证无法升级为第二代身份证,而且该身份证也于2010年遗失,但余国菁在办理的时候,相关申请为其亲自签署,也知晓该账户的密码。

余国菁认为,虽然其以他人名义办理账户的行为不妥,但其办理的账户及账户内资金应归他本人所有,这也是他的主要诉求。由于本案属于涉港澳台商事案件,一审法院判决该案移送前海合作区人民法院。此后,该案件审理结果未予公开。
从前海合作区人民法院下达的《限制消费令》来判断,法院支持了余国菁的诉求。
到底为何会至于“中信证券被限制消费”的地步呢?很明显,这对中信证券来说是非常不值当也非常不可思议的事情。就在去年年底,张佑君在接受记者专访时曾表示,对证券业来说,应该把文化建设放到与经营管理、业务发展并重的位置来看待。面对激烈的市场竞争和金融开放带来的外部冲击,证券公司更应向下扎根,从良好的企业文化中汲取养分,扎牢发展基础。
15日晚间,券商中国记者从知情人士处获悉,中信证券在执行反洗钱法规定的过程中,发现余国菁的账户不符合身份认定的相关规定(一审判决中已提到,他利用他人身份证开户且不能升级为二代身份证),沟通无果后对该操作账户进行了冻结。
账户被冻结之后,余国菁需要做的事情是对该账户进行确权(即证明账户内资金归其所有),确权之后中信证券会将账户内资金划转于他。
上述知情人士表示,“据我所知,中信证券一直在配合他进行后续确权以及资金划转工作,之前已完成确权,但是由于该投资者没有内地账户,目前在该如何转帐的环节有所停滞。”据悉,中信证券对于公司及法定代表人被下达《限制消费令》,提前并不知晓。
值得一提的是,近年来,各大金融机构都在努力落实央行反洗钱法的要求,加强对身份信息存疑客户的监控和管理。对于券商来说,落实反洗钱要求是一项非常严格细致的工作,稍有不慎就会被监管处罚,过往监管罚单也在对券商进行警醒,丝毫不敢懈怠。
记者了解到,对于中信证券来说,该案件的整体标的为0,意味着案件不涉及中信证券资产;与此同时,该案件涉及客户标的资产为13.98万元。
有律师对记者表示,中信证券可以将涉及的账户资产转到法院共用账户。
通过公开信息查阅,余国菁不仅与中信证券有相关民事诉讼,还与多家银行和其他证券机构有类似纠纷。
记者从天眼查查询到,2018年4月份以来,余国菁作为原告/上诉人,陆续与招商银行深圳深纺大厦支行、国泰君安证券深圳华强北路证券营业部、中信银行深圳深南支行、建设银行深圳八卦岭支行因存在储蓄合同纠纷开庭,前海合作区法院审理内容未予公开。

其中,国泰君安证券深圳华强北路证券营业部亦于日前收到了《限制消费令》,但并未公布具体原因,不能确定是否与该案相关。

余国菁与银行的储蓄合同纠纷和证券机构大体一致,区别在于在银行办理的是银行卡,在证券机构开立的是证券基金账户。
就以余国菁与招商银行深圳深纺大厦支行因储蓄存款合同纠纷案,据深圳市福田区人民法院作出一审裁定,2002年左右,余国菁以余崞清(第一代身份证)的名义在招商银行上述支行办理了一张银行卡,因该身份证无法升级为第二代身份证,而且该身份证也于2010年遗失,但余国菁在办卡的时候,相关申请材料为其亲自签署,也知晓该银行的密码。余国菁认为,虽然以他人名义办卡的行为不妥,但他办理的银行卡及卡内资金应归其所有。由于本案属于涉港澳台商事案件,故移送前海合作区人民法院。
值得一提的是,裁判文书网显示,“余国菁”曾因诈骗罪入狱服刑,亦为中国台湾居民,但出生日期(1950年6月21日)与上文余国菁(出生于1951年3月16日)不同,不能确认二人为同一人。
资深券商分析人士王骥跃表示,易会满主席提出要共同捍卫法制尊严,每一位资本市场的参与者,都应该自觉争当新证券法的宣传者、践行者、守护者,共同捍卫法制的尊严、规则的权威,共同努力打造一个规范、透明、开放、有活力、有韧性的资本市场。而捍卫法制尊严,最重要的是要有敬畏法制的意识,并不限于证券法。
(来源:证券时报—券商中国)
免责声明:以上内容仅供参考学习使用,不作为投资建议,此操作风险自担。投资有风险、入市需谨慎。
推荐阅读
相关股票
相关板块
相关资讯
扫码下载
九方智投app
扫码关注
九方智投公众号
头条热搜
涨幅排行榜
暂无评论
赶快抢个沙发吧