重磅!星巴克、肯德基人造肉抢滩中国
星巴克最新宣布,将于本周在中国推出一份新的基于植物蛋白的人造肉午餐菜单。该菜单将从周二开始在中国星巴克分店发售,产品主要由美国“人造肉第一股”Beyond Meat生产。
4月20日,肯德基宣布在国内公测“植培黄金鸡块”。据介绍,肯德基中国此次公测的“植培黄金鸡块”,原材料为近两年大火的“人造肉”,主要成分为大豆蛋白、小麦蛋白和豌豆蛋白,产品不含胆固醇,且接近肉类口感。植培黄金鸡块在公测阶段售价1.99元/5块,目前只接受用户预购(每个ID限购2份)。预定成功的消费者可在4月28日至30日,在上海、广州和深圳三地特定的肯德基餐厅购买到。
值得注意的是,双塔食品中午最新在互动平台称,公司和肯德基有间接供货关系,新品植培肉黄金鸡块使用的是公司的豌豆蛋白产品。消息公布后,公司股价应声涨停。
兴业证券研报显示,人造肉可以分为植物肉和培养肉两大类,目前市场上成熟的制造技术是植物肉,其代表公司主要是Beyond Meat和Impossible Foods。
目前,初创型食品科技创新公司Beyond Meat是全球11家人造肉创业公司中第一家上市的公司,主营业务是利用植物蛋白合成“人造肉”,具体来说其原料是豌豆蛋白。2019年5月,Beyond Meat登陆纳斯达克,上市首日大涨超160%,此后股价一路上扬,最高触及239.71美元的高点,市值曾接近150亿美元。
在我国市场,今年3月,一家人造肉公司——星期零(Starfield)宣布完成数千万融资,并将通过和国内餐厅合作将植物肉推向大众市场。此次,快餐巨头相继登场,高调发售人造肉产品,将进一步促进该产业在我国的发展。
据美国市场调查咨询公司 Marketsand Markets的硏究报告,预计到2023年全球肉类替代品市场将达到440亿元,每年以68%的复合增长率增长。与此相比,当前全球肉类消费约9.5万亿元,如果人造肉的渗透率达到1%,那么市场规模将达到950亿元。“人造肉”是未来食品的标志性产品,机构预测到2040年全球“人造肉”市场份额将达60%。
素食“人造肉”产业链

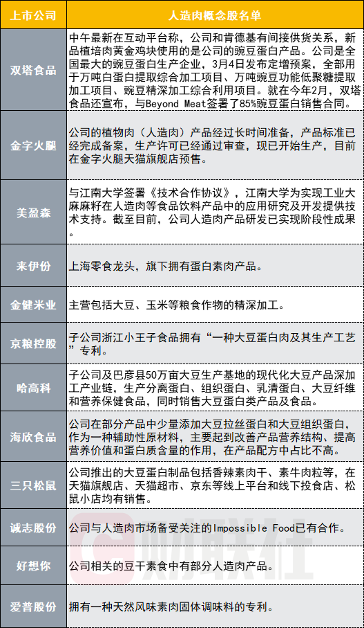
经财联社梳理,A股人造肉概念股名单大全如下:

(以上内容综合自市场公开信息)
免责声明:以上内容仅供参考学习使用,不作为投资建议,此操作风险自担。投资有风险、入市需谨慎。
推荐阅读
相关股票
相关板块
相关资讯
扫码下载
九方智投app
扫码关注
九方智投公众号
头条热搜
涨幅排行榜
暂无评论
赶快抢个沙发吧