雨雨雨 防汛减灾概念股了解一下?

6月、7月进入汛期以来,全国不少地方陆续发生了洪涝地质灾害,比如贵州水城山体滑坡、云南德钦突发泥石流、甘肃甘南州迭部县发生山洪等。一套成熟的防灾预警系统能把损失降到最小。
还记得6月下旬四川宜宾发生6.0级地震时,包括成都主城区在内的不少地方提前发出了地震预警,并通过电视、大喇叭等多种手段提醒民众及时避险。微博和朋友圈瞬间被这一“神器”刷屏,相关话题也冲上热搜引发热议。
2016年底,国务院办公厅发布了关于印发国家综合防灾减灾规划(2016—2020年)的通知,规划目标包括将防灾减灾救灾工作纳入各级国民经济和社会发展总体规划;建立并完善多灾种综合监测预报预警信息发布平台,信息发布的准确性、时效性和社会公众覆盖率显著提高等。
目前,在防灾减灾救灾中,高分卫星、北斗导航和无人机等高新技术装备已经得到广泛应用。
防汛水文监测
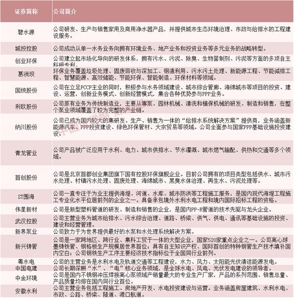
中证君梳理发现,A股中防汛预警概念股主要包括东方雨虹、国电南自、中航机电等。防洪概念股主要包括新界泵业、利欧股份、国统股份、ST围海。其中,水利概念股主要包括安徽水利、钱江水利、三峡水利、国统股份、青龙管业等。
部分防洪概念股

从已经发布2019年上半年业绩数据情况看,概念股中出现一定的分化。龙头公司普遍保持较高盈利性。以安徽水利为例,公司在2019年半年度业绩快报中披露,报告期内,公司共实现营业收入190.02亿元,同比增长16.5%;实现归属于上市公司股东的净利润3.9亿元,同比增长34.82%。报告期内,公司房地产开发、PPP项目建造收入同比增长较快。
部分公司凭借处置股权实现业绩大幅增长。以纳川股份为例,公司预计2019年上半年实现归属于上市公司股东的净利润为3.79亿元至3.86亿元,同比增长1401.19%至1430.94%。
业绩变动的主要原因是,参股基金启源纳川处置星恒电源股权约26.52%,持股比例由64.9%减少至38.38%,其持有的长期股权投资由成本法转权益法核算,启源纳川影响公司净利润约3.72亿元,同时公司管材板块业绩对比去年同期有所上升,新能源板块受相关政策影响业绩对比去年同期下降。
受雨季周期影响,部分龙头概念股迎来业务旺季周期,股价走势较好,部分公司迫不及待调整业绩披露时间。
以东方雨虹为例,公司原定于2019年8月23日披露2019年半年度报告,现半年度报告编制工作进展顺利,预计将提前完成相关编制工作,经公司向深圳证券交易所申请并获同意,公司2019年半年度报告披露的日期由原预约的8月23日变更为8月9日。
中泰证券研报显示,根据2018年最新统计,规模以上防水企业市场容量约为1150亿元,考虑小企业情况,整体容量超过1500亿元水平。而防水行业目前仍然处于优质标准品渗透率逐步提升的过程,防水龙头企业的集中度仍有大幅提升空间。从长期来看,由于大量的存量市场积淀,未来防水市场新增+翻修的市场空间有望长期维持千亿元规模以上。对于东方雨虹而言,而由于行业标准品的特点,导致异地扩张难度较低,行业容量对于龙头企业尚未看到天花板。
地质灾害监测
据了解,地质灾害包括崩塌、滑坡、泥石流、地裂缝、地面沉降、塌陷等。传统的预警方法是需要有经验的专家到现场实地观察、测量当地的地质情况。但通过GPRS无线网络监测滑坡、崩塌、泥石流等潜在灾变体在时空域的变形信息和诱发因素信息,可以实现对灾变体的稳定状态及变化趋势有效把握。
公开资料显示,监测方式可包括四个部分:
土地沉降监测利用深部位移传感器和地表位移传感器的监测手段,实时监测地表沉降和偏移的情况;
远程报警站平台监测结果实时发送至当地报警站,及时疏散灾害影响区人群,做到早预防,早疏散;
雨量监测在地质灾害多发区域安装智能雨量传感器,24小时不间断监测当地雨量情况;
可视化监测在滑移面,地质灾害可能发生的重要位置,安置超高清摄像头,通过现场实时拍摄传输至显示屏上,能够直观地显现地质灾害危险面的情况。
可见,围绕地质灾害监测预警,需要软硬件同时着手。比如系统架构的搭建,数据的采集、存储、处理、存储、加工、整理和分析,也需要地表位移传感器、雨量传感器、高清摄像设备、深部位移传感器、GPS位置传感器等硬件。由此,投资者可对应予以关注。
部分地质灾害监测预警概念股

(文章来源:中国证券报)
免责声明:以上内容仅供参考学习使用,不作为投资建议,此操作风险自担。投资有风险、入市需谨慎。
推荐阅读
相关股票
相关板块
相关资讯
扫码下载
九方智投app
扫码关注
九方智投公众号
头条热搜
涨幅排行榜
暂无评论
赶快抢个沙发吧