中金与银河合并?两大券商双双回应
今日下午,中金公司与中国银河证券的合并传闻引起了市场高度关注,两家券商港股及A股股价均出现大幅异动。晚间,两家公司双双对该传闻进行了回应。
今日晚间,中金公司发布澄清公告称,关注到市场传闻称公司将与中国银河证券股份有限公司进行合并,现予以澄清说明。
经核实,公司未得到任何来自政府部门、监管机构或公司股东有关上述传闻的书面或口头的信息。经公司与控股股东中央汇金投资有限责任公司确认,控股股东不存在筹划上述传闻所称事项或其他涉及公司的应披露而未披露的重大事项,公司亦无应披露而未披露的信息。

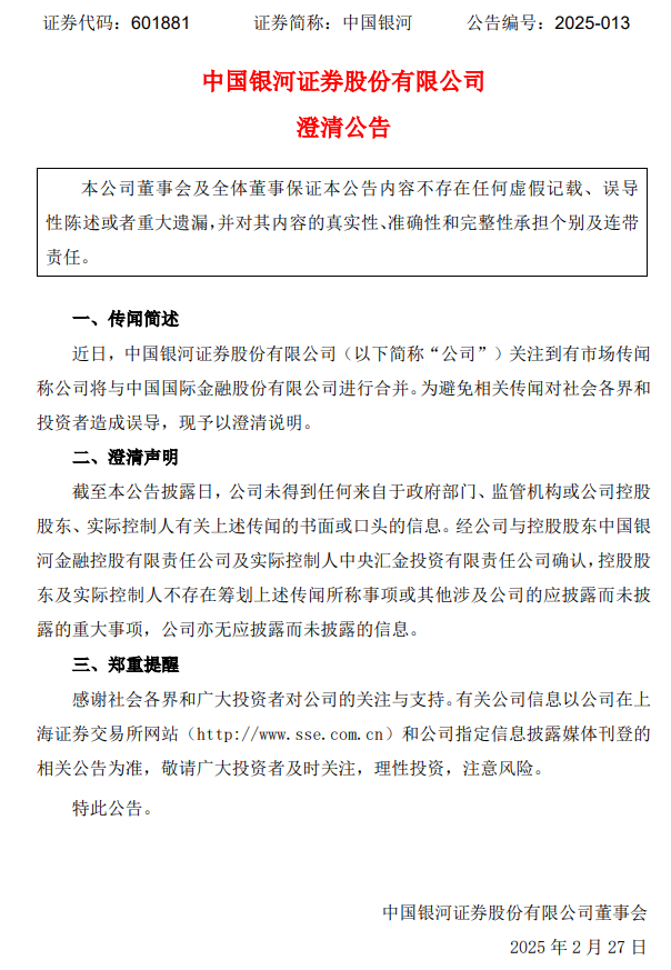
同日,中国银河也发布澄清公告称,公司关注到有市场传闻称公司将与中国国际金融股份有限公司进行合并。为避免相关传闻对社会各界和投资者造成误导,现予以澄清说明。
截至本公告披露日,公司未得到任何来自政府部门、监管机构或公司股东有关上述传闻的书面或口头的信息。经公司与控股股东中央汇金投资有限责任公司确认,控股股东不存在筹划上述传闻所称事项或其他涉及公司的应披露而未披露的重大事项,公司亦无应披露而未披露的信息。

免责声明:本页所载内容来旨在分享更多信息,不代表九方智投观点,不构成投资建议。据此操作风险自担。投资有风险、入市需谨慎。
推荐阅读
相关股票
相关板块
相关资讯
扫码下载
九方智投app
扫码关注
九方智投公众号
头条热搜
涨幅排行榜
暂无评论
赶快抢个沙发吧