行情中心 沪深京A股 上证指数 板块行情 股市异动 股圈 专题 涨跌情报站 盯盘 港股 研究所 直播 股票开户 智能选股
全球指数
数据中心 资金流向 龙虎榜 融资融券 沪深港通 比价数据 研报数据 公告掘金 新股申购 大宗交易 业绩速递 科技龙头指数

退市公司 再遭处罚

来源:上海证券报 2025-10-16 13:43
点赞
收藏

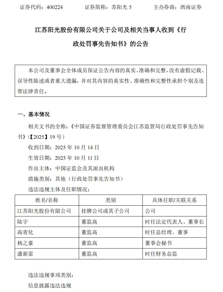
退市公司再遭监管处罚。10月15日晚,苏阳光5(原“江苏阳光”)公告,因信息披露违法违规,公司及相关当事人收到《行政处罚事先告知书》。

具体来看,2023年4月27日,江苏阳光召开第八届董事会第十九次会议,审议通过了《关于购买土地使用权暨关联交易的议案》并予公告。根据该议案,公司拟向控股股东阳光集团购买一宗土地的使用权,交易总额1.70亿元,占公司最近一期经审计净资产的7.07%,构成关联交易。

2023年5月18日,江苏阳光股东大会审议通过了该议案并予公告。当日,江苏阳光与阳光集团签订《土地转让协议书》,约定江苏阳光在协议签署生效之日起30日内支付全部转让价款1.70亿元,在江苏阳光支付全部款项后180日内阳光集团配合完成不动产权属转移登记变更手续。

2023年5月18日,江苏阳光向阳光集团支付1.3亿元转让款;5月22日,江苏阳光分两笔向阳光集团支付1300万元、2700万元,合计完成了对1.7亿元转让款的支付。

然而,截至2023年12月31日,阳光集团未配合江苏阳光完成不动产权属转移登记变更手续,也未归还1.7亿元转让款。

但江苏阳光并未及时披露上述事实。公司在2024年1月31日公告的《2023年度业绩预告》中仅披露称,截至报告期末,公司实际使用前述地块,国有土地使用证已交付公司保管,不动产权属转移登记变更手续尚未办理完成。

后来,江苏阳光又在《2023年年度报告》中补充披露:2023年12月31日,控股股东阳光集团新增占用江苏阳光资金1.7亿元;发生原因为预付土地转让款,截至报告日,未按承诺完成土地使用权过户手续。

截至2025年6月30日,阳光集团已归还全部占用资金及利息。

江苏证监局认为,根据规定,前述关联交易属于应当披露的重大事件。相关不动产权属转移登记变更手续未及时办理,以及阳光集团未及时归还转让款(同时构成非经营性资金占用)属于前述重大事件的进展,公司应当及时披露。江苏阳光未及时披露上述事项涉嫌违反证券法的相关规定。

江苏证监局表示,公司时任董事长陆宇、时任总经理高青化、时任财务总监潘新雷、董事会秘书杨之豪4人未勤勉尽责,是公司信息披露违法行为直接负责的主管人员。

江苏证监局由此拟决定:对江苏阳光给予警告,并处以二百万元罚款;对陆宇给予警告,并处以五十万元罚款;对高青化给予警告,并处以三十万元罚款;对潘新雷给予警告,并处以三十万元罚款;对杨之豪给予警告,并处以二十万元罚款。

江苏阳光表示,预计本事项不会对公司的生产经营、财务方面产生重大不利影响。鉴于公司被处以罚款,将对公司现金流产生一定影响。

江苏阳光于1999年上市,上市之初主要从事呢绒面料的生产和销售,后因看好新能源行业发展多次跨界投资光伏项目。但公司自2023年起陷入连续亏损状况中。

因2023年度内控被出具否定意见,且控股股东非经营性资金占用1.70亿元,2024年4月30日起,公司股票被实施其他风险警示。2024年6月13日,公司股票收盘价为0.37元/股。而自2024年5月16日至2024年6月13日,公司股票连续20个交易日收盘价低于1元,触及交易类退市情形。

上交所于7月3日作出江苏阳光股票终止上市的决定。公司股票于2024年7月10日终止上市暨摘牌。

记者还发现,至今,江苏阳光仍面临多起诉讼。公司9月30日公告,除已披露过的重大诉讼案件外,公司近期累计新增收到6起法院法律文书等,多为买卖合同纠纷/判决或装饰装修合同纠纷/判决,均为原告胜诉,涉及的案件金额(本金)合计约708.27万元。

江苏阳光表示,因公司目前所涉诉讼较多,已对公司产品招投标或销售产生重大不利影响,相关诉讼已部分或后续将进入执行阶段,可能存在公司部分资产被司法冻结或拍卖,进而导致公司业务规模和资产数量大幅减少等风险。

 

(来源:
上海证券报)
原标题:
退市公司,再遭处罚

免责声明:本页所载内容来旨在分享更多信息,不代表九方智投观点,不构成投资建议。据此操作风险自担。投资有风险、入市需谨慎。

举报

写评论

声明:用户发表的所有言论等仅代表个人观点,与本网站立场无关,不对您构成任何投资建议。《九方智投用户互动发言管理规定》

发布
0条评论

暂无评论

赶快抢个沙发吧

推荐阅读

相关股票

相关板块

  • 板块名称
  • 最新价
  • 涨跌幅

相关资讯

扫码下载

九方智投app

扫码关注

九方智投公众号

头条热搜

涨幅排行榜

  • 上证A股
  • 深证A股
  • 科创板
  • 排名
  • 股票名称
  • 最新价
  • 涨跌幅
  • 股圈