又见银行被罚 总额1730万元!

银保监会行政处罚信息显示,上周以来有4家银行(分支行)、2家农村信用联社被处罚。其中包含民生银行、平安银行、邮储银行、长白山农商行、吉林省农村信用联社以及安徽省农村信用联社,罚款总额达到1730万元。
银保监局本级层面,民生银行因12项违法违规被北京银保监局罚款700万元,两家农村信用联社也都领到百万罚单。其中,吉林省农村信用联社因员工违规在企业兼职、违规实质审批社员机构发放超集中度比例贷款等14项违规行为被吉林银保监局罚款440万;安徽省农村信用联社遭安徽银保监局罚款500万元,主要违法违规案由达13条,其中包括违规代持债券,协助某农商行逃避监管要求。
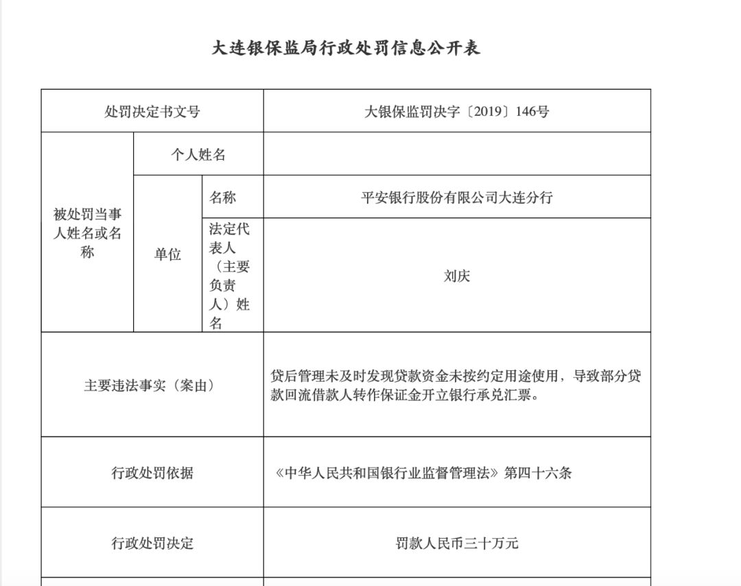
银保监分局本级,平安银行大连分行因贷后管理未及时发现贷款资金未按约定用途使用、邮储银行台州分行因个人住房按揭贷款业务严重不审慎、长白山农商行通过购买他行理财隐藏非标投资,未真实反映应收款项类投资各自被罚30万,共计90万元人民币。
民生银行领700万罚单
从金额最大的罚单来看,民生银行总行存在6项问题,包括违反内控指引要求计量转贴现卖断业务信用风险加权资产、案件风险信息报送管理不到位、未有效管理承兑业务等、 办理无真实贸易背景承兑业务以及承兑业务质押资金来源为该行贷款。
与此同时,民生银行6家分行则在票据业务上存在不同程度问题,其中民生银行银川分行为已注销法人公司办理票据贴现业务;杭州分行为票据中介办理票据贴现业务;上海自贸区分行为票据中介办理票据贴现业务;福州分行、苏州分行以及郑州分行均因转贴现卖断业务担保情况数据严重失实而被主罚。
根据《中华人民共和国银行业监督管理法》第四十六条、第四十八条,北京银保监局责令民生银行股份有限公司改正,并给予合计700万元罚款的行政处罚。对顾立辉给予警告并处5万元罚款的行政处罚。
同样接到百万罚单的还有安徽省农信联社以及吉林省农信联社。其中安徽省农村信用联社因变相超额占用社员机构清算资金、挪用社员机构债券开展质押式正回购业务、对单一金融机构的同业融出资金超出监管规定比例、业务数据、监管数据质量差等十三个违规事实被罚款500万元。

吉林省农信联社则因员工违规在企业兼职;违规实质审批社员机构发放超集中度比例贷款、修改章程未报监管部门审批等主要违法违规事实被吉林银保监局罚款440万元。

此外,平安银行大连分行因贷后管理未及时发现贷款资金未按约定用途使用、邮储银行台州分行因个人住房按揭贷款业务严重不审慎、长白山农商行通过购买他行理财隐藏非标投资,未真实反映应收款项类投资各自被罚30万,共计90万元人民币。



四季度银行业已开出罚单超480张
今年以来,银保监会对银行业的严监管态势依旧不减,并且对违规行为的处罚力度进一步加大。
据《证券日报》 日前报道称,10月份银保监会系统共发出216张行政处罚决定书,罚款金额共计15653.2万元,有12名相关责任人被禁止终身从事银行业工作;11月份,银保监会系统对银行机构共发布238张行政处罚决定书,较上月增加22张,罚款金额共计5083万元,较上月减少10570.2万元。12月份以来截至12月18日,仅银保监局本级针对银行业就已开出26张罚单。以此计算,四季度以来银保监会针对银行业已开出罚单超480张。
从被罚的原因来,银保监会对银行机构监管处罚的重点主要集中在影子银行、违规担保、违规挪用信贷资金、改变信贷资金用途、违规贷款尤其是违规房地产贷款等方面。
此外,今年银行违规涉房贷款仍屡禁不止,受到处罚的银行机构超过50家,涉及国有大行、股份制银行和城商行。
例如12月17日,普陀稠州村镇银行因贷款资金挪用流入房地产,被银保监会舟山监管分局罚款25万元。天眼查显示,普陀稠州村镇银行是浙江稠州商业银行旗下的参股银行,持股比例46%。
12月16日,浙江嵊州农商银行虚增存贷款且个人消费贷款资金流入房地产,两项行为违反《商业银行法》第七十四条、《银行业监督管理法》第四十六条规定,绍兴银保监分局对该行罚款90万元。
此外,苏州银保监分局12月16日发布行政处罚信息公开表显示,江苏昆山农村商业银行股份有限公司因个人消费贷款资金流入房地产,被罚款25万元
银行违规“输血”房地产遭严查
事实上,从2018年以来,监管部门对于银行违规“输血”房地产的严查就已开始,2019年开始,穿透式监管逐步深入。
今年5月17日,银保监会官网发布了银保监发〔2019〕23号文《关于开展“巩固治乱象成果促进合规建设”工作的通知》,针对房地产融资做了专门的规定,详细列举了银行、信托等机构需要重点清理整顿的违规点。
7月6日,中国银保监会有关部门负责人表示,为加强房地产信托领域风险防控,针对近期部分房地产信托业务增速过快、增量过大的信托公司,银保监会已开展了约谈警示,要求这些信托公司控制业务增速,提高风险管控水平。
8月末,银保监会下发的《关于开展2019年银行机构房地产业务专项检查的通知》表示,因部分城市房价过热、房地产信贷规模过高的原因,监管将展开房地产贷款业务专项检查,尤其针对银行通过表外、同业等渠道输血房地产市场的违规行为,将面临监管严格处罚。
该通知决定在32个城市开展银行房地产业务专项检查工作。值得一提的是,此次专项检查严厉查处各种将资金通过挪用、转道等方式流入房地产行业的违法违规行为。
对此,易居研究院智库中心研究总监严跃进表示,此次银保监会发布《通知》,进一步体现了房地产领域稳金融的导向,也是“房住不炒”政策的进一步体现。
据北京商报此前的报道称,严跃进表示,2019年房地产领域的管控总体趋严,而金融领域的管控更为严厉。考虑到此前的信托融资收紧、海外债收紧,目前银行贷款收紧后基本上使得房地产金融环境进入到一个更为严格的管控通道。
据不完全统计,包括六大国有银行,浦发、光大、平安、兴业、浙商、招商等股份制银行,宁波银行、上海银行、南京银行、有北京银行、渤海银行等数十家银行因涉及房地产违规“输血”被罚,处罚金额合计超千万元。
免责声明:以上内容仅供参考学习使用,不作为投资建议,此操作风险自担。投资有风险、入市需谨慎。
推荐阅读
相关股票
相关板块
相关资讯
扫码下载
九方智投app
扫码关注
九方智投公众号
头条热搜
涨幅排行榜
暂无评论
赶快抢个沙发吧