六年涉"12宗罪" 被罚2100万! 又是这些违规行为
时隔近半年,又见银保监开出千万级罚单!
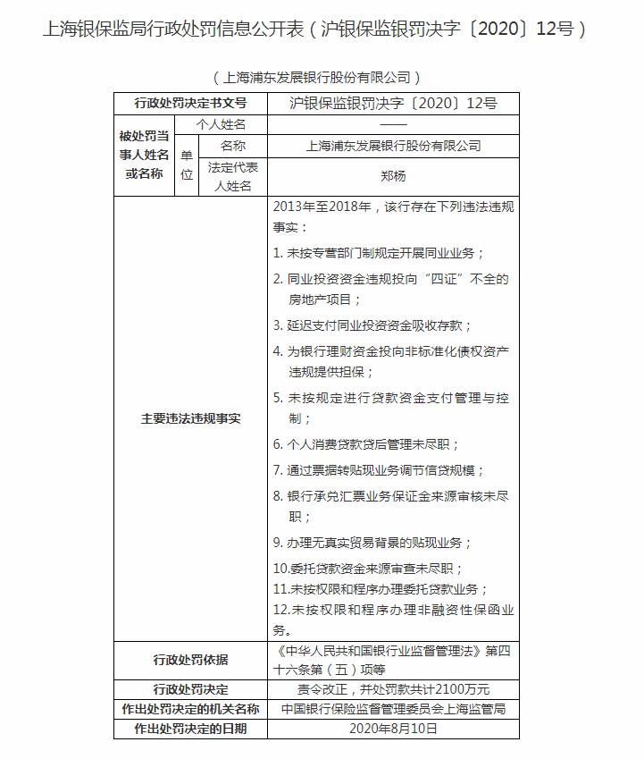
8月11日,上海银保监局公布行政处罚信息显示,浦发银行因涉及未按专营部门制规定展开同业业务等12项违法违规,被责令改正并罚款2100万元。
浦发银行对此回应表示,该行自2019年起从多方面实施整改工作,目前相关整改工作已基本完成,并对相关责任人员进行了严肃问责。
与此同时,据上海银保监局信息,上海华瑞银行因薪酬管理严重违反审慎经营原则,被责令改正,并处罚款40万元。
浦发银行被罚2100万元
8月11日,上海银保监局披露行政处罚信息显示,浦发银行因涉及未按专营部门制规定开展同业业务等12项违法违规,被责令改正并罚款2100万元。

具体来说,浦发银行的12宗违法违规事实发生于2013年至2018年,且均为此前较为常见的违规业务。包括:
未按专营部门制规定开展同业业务;同业投资资金违规投向“四证”不全的房地产项目;延迟支付同业投资资金吸收存款;为银行理财资金投向非标准化债权资产违规提供担保;未按规定进行贷款资金支付管理与控制;个人消费贷款贷后管理未尽职;通过票据转贴现业务调节信贷规模;银行承兑汇票业务保证金来源审核未尽职;办理无真实贸易背景的贴现业务;委托贷款资金来源审查未尽职;未按权限和程序办理委托贷款业务;未按权限和程序办理非融资性保函业务。
浦发银行回应称,该行自2019年起从多方面实施整改工作,包括完善制度体系、提升数据质量、强化统一授信、防范重点领域、加强监测检查、持续深化全面风险管理。
浦发银行表示,目前相关整改工作已基本完成,已对相关责任人员进行严肃问责。下一步将继续认真贯彻落实监管要求,积极服务实体经济,切实严守风险底线,坚持走高质量可持续发展之路。
与此同时,总部同样位于上海的民营银行——上海华瑞银行因薪酬管理严重违反审慎经营原则,被责令改正,并处罚款40万元。上海银保监局作出处罚决定的日期为8月6日。

今年已有多家机构领千万级罚单
事实上,今年以来,已有多家机构领千万级罚单。
2月20日,北京银保监局给中信银行开出合计2020万元罚款,根据披露的信息,中信银行存19项违法违规行为,其中13条涉及房地产。这也是中信银行连续第三年领到超两千万元的大额罚单。
此外,央行也开出多张千万级别罚单:
1月17日,银盈通支付因未按规定履行客户身份识别义务、未按规定履行客户身份资料和交易记录保存义务、违反清算管理规定、非金融机构支付服务管理办法相关规定,被央行营业管理部没收违法所得606.93万元,并合计罚款1182.83万元;
1月17日,开联通支付因未按规定履行客户身份识别义务、未按规定履行客户身份资料和交易记录保存义务、为身份不明的客户提供服务或与其进行交易、未按规定报送可疑交易报告、违反清算管理规定、非金融机构支付服务管理办法相关规定,被央行营业管理部没收违法所得399.64万元,并合计罚款1924.64万元;
2月10日,民生银行因未按规定履行客户身份识别义务、未按规定保存客户身份资料和交易记录、未按规定报送大额交易报告和可疑交易报告、与身份不明的客户进行交易,被央行罚款2360万元;
2月10日,光大银行因未按规定履行客户身份识别义务、未按规定保存客户身份资料和交易记录、未按规定报送大额交易报告和可疑交易报告、与身份不明的客户进行交易,被央行罚款1820万元;
2月10日,华泰证券因未按规定履行客户身份识别义务、未按规定报送可疑交易报告、与身份不明的客户进行交易,被央行罚款1010万元;
3月26日,深圳瑞银信信息技术有限公司因超出核准业务范围等5项违规,被深圳人行罚款6124万元;
4月29日,商银信支付因涉挪用备付金、为非法集资平台直接提供支付结算服务等16项违规,被央行营业管理部没收违法所得5009.1万元,并处罚款6588.69万元;
6月18日,新浪支付因未落实特约商户管理责任、为不符合规定的商户开通代收业务等9项违规,被央行营业管理部没收违法所得165.89万元,并处罚款1718.44万元。
(文章来源:证券时报)
免责声明:以上内容仅供参考学习使用,不作为投资建议,此操作风险自担。投资有风险、入市需谨慎。
推荐阅读
相关股票
相关板块
相关资讯
扫码下载
九方智投app
扫码关注
九方智投公众号
头条热搜
涨幅排行榜
暂无评论
赶快抢个沙发吧